Bills Payment
This service grants access to Quickteller's bill payment functionality, enabling merchants to integrate features like cable TV subscriptions, utility bill payments, and more. It’s typically used alongside a Payments API or wallet service to process transactions, with the wallet serving as a store of value for your commission earnings.
For example, when users pay for their DSTV subscription on your site, you charge their card or wallet for the selected bouquet amount and submit the user details and payment amount to the Bills Payment API. Interswitch then charges a virtual card linked to your account with the equivalent amount. You earn a commission from each API call based on the commission structure, which is stored in your wallet and can be transferred between accounts if desired.
Getting started
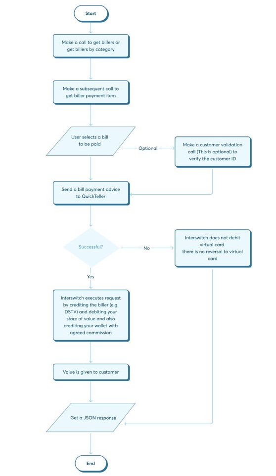
THE FLOW BELOW SHOWS HOW YOUR APPLICATION INTERACTS WITH INTERSWITCH

TEST DATA
Test Terminal ID: 3PBL0001
Request Reference/Transfer Code Prefix: 1453
Test SVA Card: 6280511000000095, Dec 2026, 0000
Initiating Entity Code: PBL
BILL PAYMENT (Non PIN Based)
DSTV Valid customerId: 0000000001, AMOUNT- 1460000, paymentCode: 48001
DSTV Billerid: 480, category: 2
You can make a bill payment using the following easy steps
Token Generation
To make an API call to the value-added service, you must first generate an access token. Please follow the instructions below to generate your token:
Generate your Token: Click here to generate your access token
Step 1: Select a biller
Make an API call to Get Billers and Get Billers By Category endpoints to retrieve a comprehensive list of available billers along with their corresponding biller IDs
. From this list, select the specific biller you require.
A biller
refers to the service provider of the bill product you want to purchase.
These calls will list available billers with their respective biller IDs.
Request:
curl https://qa.interswitchng.com/quicktellerservice/api/v5/services \
-H "Authorization: Bearer <TOKEN>" \
-H "Content-Type: application/json" \
-H "TerminalID: <your_terminal_id>" \
-X GET
Response:
{
"BillerList": {
"Count": 251,
"Category": [
{
"Id": 9,
"Name": "Subscriptions",
"Description": "Pay for your other subscriptions (like ISP) here",
"Billers": [
{
"Type": "",
"Id": 157,
"PayDirectProductId": 3521,
"PayDirectInstitutionId": 0,
"Name": " Multichoice Dealer POS Payments",
"ShortName": "MCNDLR",
"Narration": " Multichoice Dealer POS Payments",
"CustomerField1": "SmartCard No",
"LogoUrl": "mcn.jpeg",
"Surcharge": "10000",
"CurrencyCode": "840",
"CurrencySymbol": "USD",
"QuickTellerSiteUrlName": "multichoice",
"PageFlowInfo": {
"Elements": [],
"FinishButtonName": "Finish",
"StartPage": "DoPayment.aspx",
"UsesPaymentItems": true,
"PerformInquiry": true,
"AllowRetry": true
},
"CategoryId": 9,
"CategoryName": "Subscriptions",
"AmountType": 0
},
{
"Type": "",
"Id": 202,
"PayDirectProductId": 3312,
"PayDirectInstitutionId": 0,
"Name": "CitiServe Payments",
"ShortName": "CITI",
"Narration": "Purchase CitiServe stock",
"CustomerField1": "CNP Id",
"CustomerField2": "Name",
"LogoUrl": "qt.jpg",
"Surcharge": "10000",
"CurrencyCode": "566",
"CurrencySymbol": "NGN",
"QuickTellerSiteUrlName": "citiserve",
"SupportEmail": "[email protected]",
"PageFlowInfo": {
"Elements": [],
"FinishButtonName": "Finish",
"StartPage": "DoPayment.aspx",
"UsesPaymentItems": true,
"PerformInquiry": true,
"AllowRetry": true
},
"CategoryId": 9,
"CategoryName": "Subscriptions",
"AmountType": 0
},
{
"Type": "",
"Id": 328,
"PayDirectProductId": 3697,
"PayDirectInstitutionId": 0,
"Name": "Communications Trends Limited (TrendTV)",
"ShortName": "CTL",
"Narration": "Trend TV Collections",
"CustomerField1": "Unique Number",
"LogoUrl": "q.gif",
"Surcharge": "10000",
"CurrencyCode": "566",
"CurrencySymbol": "NGN",
"QuickTellerSiteUrlName": "trendtv",
"SupportEmail": "[email protected]",
"RiskCategoryId": "16200",
"PageFlowInfo": {
"Elements": [],
"FinishButtonName": "Finish",
"StartPage": "DoPayment.aspx",
"UsesPaymentItems": true,
"PerformInquiry": true,
"AllowRetry": true
},
"CategoryId": 9,
"CategoryName": "Subscriptions",
"AmountType": 0
},
{
"Type": "",
"Id": 952,
"PayDirectProductId": 4307,
"PayDirectInstitutionId": 0,
"Name": "Developer Console",
"ShortName": "DVC",
"Narration": "Developer Console",
"CustomerField1": "Developer ID",
"LogoUrl": "devconsole.png",
"Surcharge": "0",
"CurrencyCode": "566",
"CurrencySymbol": "NGN",
"QuickTellerSiteUrlName": "devconsole",
"SupportEmail": "[email protected]",
"RiskCategoryId": "16200",
"PageFlowInfo": {
"Elements": [],
"FinishButtonName": "Finish",
"StartPage": "DoPayment.aspx",
"UsesPaymentItems": true,
"PerformInquiry": true,
"AllowRetry": true
},
"CategoryId": 9,
"CategoryName": "Subscriptions",
"AmountType": 0
},
{
"Type": "",
"Id": 153,
"PayDirectProductId": 3411,
"PayDirectInstitutionId": 0,
"Name": "Infinity TV Subscriptions",
"ShortName": "INFI",
"Narration": "PAYDirectEnterprise",
"CustomerField1": "SmartCard No",
"CustomerField2": "",
"LogoUrl": "q.jpg",
"Url": "",
"Surcharge": "10000",
"CustomSectionUrl": "",
"CurrencyCode": "566",
"CurrencySymbol": "NGN",
"QuickTellerSiteUrlName": "infinitytv",
"SupportEmail": "",
"CategoryId": 9,
"CategoryName": "Subscriptions",
"MediumImageId": "585c357e-e1c2-4b9f-b319-5f158d4b71f5",
"AmountType": 0
},
{
"Type": "",
"Id": 111,
"PayDirectProductId": 126,
"PayDirectInstitutionId": 0,
"Name": "IPNX",
"ShortName": "IPNX",
"Narration": "Pay IPNX subscriptions",
"CustomerField1": "Account Number/Wireless telephone",
"CustomerField2": "Wireless Telephone",
"LogoUrl": "ipnx2.jpg",
"Surcharge": "10000",
"CurrencyCode": "566",
"CurrencySymbol": "NGN",
"QuickTellerSiteUrlName": "ipnx",
"SupportEmail": "[email protected]",
"PageFlowInfo": {
"Elements": [
{
"Title": "Account Number/Wireless telephone",
"IsRequired": true,
"SortOrder": 0,
"ElementType": "TextBox",
"DataType": "String",
"Length": 12,
"SelectItems": [],
"ElementName": "customerid"
},
{
"Title": "Phone No",
"IsRequired": true,
"SortOrder": 1,
"ElementType": "TextBox",
"DataType": "String",
"Length": 12,
"SelectItems": [],
"ElementName": "Phoneno"
}
],
"FinishButtonName": "Finish",
"StartPage": "DoPayment.aspx",
"UsesPaymentItems": false,
"PerformInquiry": true,
"AllowRetry": true
},
"CategoryId": 9,
"CategoryName": "Subscriptions",
"MediumImageId": "d1e1dbde-6cbb-4882-95e8-37191d3cebe4",
"AmountType": 0
},
{
"Type": "PHV",
"Id": 154,
"PayDirectProductId": 3418,
"PayDirectInstitutionId": 0,
"Name": "Multichioce Nigeria (ENT)",
"ShortName": "MCNG",
"Narration": "Multichoice Subscription",
"CustomerField1": "SmartCard No",
"LogoUrl": "mcn.gif",
"Surcharge": "10000",
"CurrencyCode": "566",
"CurrencySymbol": "NGN",
"QuickTellerSiteUrlName": "mcng",
"PageFlowInfo": {
"Elements": [],
"FinishButtonName": "Finish",
"StartPage": "DoPayment.aspx",
"UsesPaymentItems": true,
"PerformInquiry": true,
"AllowRetry": true
},
"CategoryId": 9,
"CategoryName": "Subscriptions",
"AmountType": 0
},
{
"Type": "",
"Id": 158,
"PayDirectProductId": 3521,
"PayDirectInstitutionId": 0,
"Name": "Multichoice Office POS",
"ShortName": "MCP",
"Narration": "Multichoice Office POS payments",
"CustomerField1": "SmartCard No",
"LogoUrl": "mcn.jpeg",
"Surcharge": "0",
"CurrencyCode": "566",
"CurrencySymbol": "NGN",
"QuickTellerSiteUrlName": "MCNPOS",
"PageFlowInfo": {
"Elements": [],
"FinishButtonName": "Finish",
"StartPage": "DoPayment.aspx",
"UsesPaymentItems": true,
"PerformInquiry": true,
"AllowRetry": true
},
"CategoryId": 9,
"CategoryName": "Subscriptions",
"MediumImageId": "ecf87524-1764-40d6-a7c8-b4c7c34b3a9a",
"AmountType": 0
},
{
"Type": "",
"Id": 448,
"PayDirectProductId": 4080,
"PayDirectInstitutionId": 0,
"Name": "OMNIVU",
"ShortName": "OMNIV",
"Narration": "OMNIVU",
"CustomerField1": "Order Code",
"LogoUrl": "omnivu_white.png",
"Surcharge": "10000",
"CurrencyCode": "566",
"CurrencySymbol": "NGN",
"QuickTellerSiteUrlName": "omnivu",
"SupportEmail": "[email protected]",
"RiskCategoryId": "16203",
"PageFlowInfo": {
"Elements": [],
"FinishButtonName": "Finish",
"StartPage": "DoPayment.aspx",
"UsesPaymentItems": true,
"PerformInquiry": true,
"AllowRetry": true
},
"CategoryId": 9,
"CategoryName": "Subscriptions",
"MediumImageId": "ab02511e-8d68-4bc9-9958-b5c6ace5319b",
"AmountType": 0
},
{
"Type": "",
"Id": 951,
"PayDirectProductId": 4293,
"PayDirectInstitutionId": 0,
"Name": "RetailPay",
"ShortName": "RTP",
"Narration": "Retail Pay",
"CustomerField1": "Merchant Code",
"LogoUrl": "retailpay.png",
"Surcharge": "0",
"CurrencyCode": "566",
"CurrencySymbol": "NGN",
"QuickTellerSiteUrlName": "retailpay",
"SupportEmail": "[email protected]",
"RiskCategoryId": "16200",
"PageFlowInfo": {
"Elements": [],
"FinishButtonName": "Finish",
"StartPage": "DoPayment.aspx",
"UsesPaymentItems": true,
"PerformInquiry": true,
"AllowRetry": true
},
"CategoryId": 9,
"CategoryName": "Subscriptions",
"AmountType": 0
},
{
"Type": "",
"Id": 17561,
"PayDirectProductId": 4556,
"PayDirectInstitutionId": 0,
"Name": "spectranet",
"ShortName": "SPEC",
"CustomerField1": "User ID",
"LogoUrl": "q.gif",
"Surcharge": "0",
"CurrencyCode": "566",
"CurrencySymbol": "NGN",
"QuickTellerSiteUrlName": "spectranet",
"PageFlowInfo": {
"Elements": [],
"FinishButtonName": "Finish",
"StartPage": "DoPayment.aspx",
"UsesPaymentItems": true,
"PerformInquiry": true,
"AllowRetry": true
},
"CategoryId": 9,
"CategoryName": "Subscriptions",
"AmountType": 0
},
{
"Type": "",
"Id": 17599,
"PayDirectProductId": 4563,
"PayDirectInstitutionId": 0,
"Name": "Uber 4 diesel",
"ShortName": "U4D",
"Narration": "Uber 4 diesel",
"CustomerField1": "Customer Number",
"LogoUrl": "q.gif",
"Surcharge": "0",
"CurrencyCode": "566",
"CurrencySymbol": "NGN",
"QuickTellerSiteUrlName": "uber",
"PageFlowInfo": {
"Elements": [],
"FinishButtonName": "Finish",
"StartPage": "DoPayment.aspx",
"UsesPaymentItems": true,
"PerformInquiry": true,
"AllowRetry": true
},
"CategoryId": 9,
"CategoryName": "Subscriptions",
"AmountType": 0
}
]
},
{
"Id": 4,
"Name": "Mobile/Recharge",
"Description": "Recharge your phone",
"Billers": [
{
"Type": "MO",
"Id": 17305,
"PayDirectProductId": 0,
"PayDirectInstitutionId": 0,
"Name": "09test",
"ShortName": "09test",
"CustomerField1": "Phone Number",
"LogoUrl": "09test.jpg",
"Surcharge": "0",
"CurrencyCode": "566",
"CurrencySymbol": "NGN",
"QuickTellerSiteUrlName": "09test",
"NetworkId": "6280510423",
"ProductCode": "6280510423",
"PageFlowInfo": {
"Elements": [],
"FinishButtonName": "Finish",
"StartPage": "DoPayment.aspx",
"UsesPaymentItems": true,
"PerformInquiry": true,
"AllowRetry": true
},
"CategoryId": 4,
"CategoryName": "Mobile/Recharge",
"SmallImageId": "fb44228b-199e-4ae8-a9e7-55294928b806",
"LargeImageId": "fb44228b-199e-4ae8-a9e7-55294928b806",
"MediumImageId": "fb44228b-199e-4ae8-a9e7-55294928b806",
"AmountType": 0
},
{
"Type": "MP",
"Id": 687,
"PayDirectProductId": 3361,
"PayDirectInstitutionId": 0,
"Name": "Airtel Data Bundles",
"ShortName": "Airtel",
"Narration": "Airtel Data",
"CustomerField1": "Phone Number",
"LogoUrl": "q.gif",
"Surcharge": "3500",
"CurrencyCode": "566",
"CurrencySymbol": "NGN",
"QuickTellerSiteUrlName": "airtel",
"SupportEmail": "[email protected]",
"NetworkId": "6280510425",
"ProductCode": "6280510425",
"PageFlowInfo": {
"Elements": [],
"FinishButtonName": "Finish",
"StartPage": "DoPayment.aspx",
"UsesPaymentItems": true,
"PerformInquiry": true,
"AllowRetry": true
},
"CategoryId": 4,
"CategoryName": "Mobile/Recharge",
"AmountType": 0
},
{
"Type": "MP",
"Id": 17570,
"PayDirectProductId": 0,
"PayDirectInstitutionId": 0,
"Name": "Airtel OTA",
"ShortName": "AirtelOTA",
"Narration": "Airtel OTA",
"CustomerField1": "Enter Phone Number",
"LogoUrl": "q.gif",
"Surcharge": "0",
"CurrencyCode": "566",
"CurrencySymbol": "NGN",
"QuickTellerSiteUrlName": "AirtelOTA",
"NetworkId": "6280510421",
"ProductCode": "6280510421",
"PageFlowInfo": {
"Elements": [],
"FinishButtonName": "Finish",
"StartPage": "DoPayment.aspx",
"UsesPaymentItems": true,
"PerformInquiry": true,
"AllowRetry": true
},
"CategoryId": 4,
"CategoryName": "Mobile/Recharge",
"AmountType": 0
},
{
"Type": "MP",
"Id": 108,
"PayDirectProductId": 0,
"PayDirectInstitutionId": 0,
"Name": "Airtel Recharge Pins",
"ShortName": "ZainPIN",
"Narration": "Buy Airtel recharge PINs here",
"CustomerField1": "Phone Number",
"LogoUrl": "zain.gif",
"Surcharge": "0",
"CurrencyCode": "566",
"CurrencySymbol": "NGN",
"QuickTellerSiteUrlName": "zainrechargepin",
"SupportEmail": "[email protected]",
"RiskCategoryId": "16201",
"NetworkId": "628051042",
"ProductCode": "628051042",
"PageFlowInfo": {
"Elements": [],
"FinishButtonName": "Finish",
"StartPage": "DoPayment.aspx",
"UsesPaymentItems": true,
"PerformInquiry": true,
"AllowRetry": true
},
"CategoryId": 4,
"CategoryName": "Mobile/Recharge",
"SmallImageId": "c1b7dde0-cc9d-46a5-947a-186abf95a09c",
"LargeImageId": "c1b7dde0-cc9d-46a5-947a-186abf95a09c",
"MediumImageId": "c1b7dde0-cc9d-46a5-947a-186abf95a09c",
"AmountType": 0
},
{
"Type": "MO",
"Id": 120,
"PayDirectProductId": 0,
"PayDirectInstitutionId": 0,
"Name": "Etisalat Recharge Top-Up",
"ShortName": "ETILAT",
"Narration": "Buy Etisalat recharge",
"CustomerField1": "Phone No",
"LogoUrl": "9mobile.jpg",
"Surcharge": "900",
"CurrencyCode": "566",
"CurrencySymbol": "NGN",
"QuickTellerSiteUrlName": "etisalat",
"SupportEmail": "[email protected]",
"NetworkId": "6280510425",
"ProductCode": "6280510490",
"PageFlowInfo": {
"Elements": [],
"FinishButtonName": "Finish",
"StartPage": "DoPayment.aspx",
"UsesPaymentItems": true,
"PerformInquiry": true,
"AllowRetry": true
},
"CategoryId": 4,
"CategoryName": "Mobile/Recharge",
"SmallImageId": "c132842d-9cb4-4c34-9d56-8dafb75959d8",
"LargeImageId": "c132842d-9cb4-4c34-9d56-8dafb75959d8",
"MediumImageId": "c132842d-9cb4-4c34-9d56-8dafb75959d8",
"AmountType": 0
},
{
"Type": "PHV",
"Id": 15944,
"PayDirectProductId": 4431,
"PayDirectInstitutionId": 0,
"Name": "GLO",
"ShortName": "GLODATA",
"Narration": "GLO",
"CustomerField1": "Phone Number",
"LogoUrl": "q.gif",
"Surcharge": "0",
"CurrencyCode": "566",
"CurrencySymbol": "NGN",
"QuickTellerSiteUrlName": "glodata",
"SupportEmail": "[email protected]",
"NetworkId": "6280510421",
"ProductCode": "628051501116",
"PageFlowInfo": {
"Elements": [],
"FinishButtonName": "Finish",
"StartPage": "DoPayment.aspx",
"UsesPaymentItems": true,
"PerformInquiry": true,
"AllowRetry": true
},
"CategoryId": 4,
"CategoryName": "Mobile/Recharge",
"AmountType": 0
},
{
"Type": "MO",
"Id": 402,
"PayDirectProductId": 0,
"PayDirectInstitutionId": 0,
"Name": "Glo QuickCharge",
"ShortName": "GLOQCK",
"Narration": "Mobile Top-Up",
"CustomerField1": "Mobile number",
"LogoUrl": "glo.gif",
"Surcharge": "0",
"CurrencyCode": "566",
"CurrencySymbol": "NGN",
"QuickTellerSiteUrlName": "gloquickcharge",
"NetworkId": "628051045",
"ProductCode": "628051045",
"PageFlowInfo": {
"Elements": [],
"FinishButtonName": "Finish",
"StartPage": "DoPayment.aspx",
"UsesPaymentItems": true,
"PerformInquiry": true,
"AllowRetry": true
},
"CategoryId": 4,
"CategoryName": "Mobile/Recharge",
"MediumImageId": "5f5246c5-a059-4aa3-82e5-843a1d34ed10",
"AmountType": 0
},
{
"Type": "",
"Id": 322,
"PayDirectProductId": 3663,
"PayDirectInstitutionId": 0,
"Name": "Idevworks Tech Ltd",
"ShortName": "IDEVW",
"Narration": "SmsLIive247 Services",
"CustomerField1": "Phone Number",
"LogoUrl": "idevworks.jpg",
"Surcharge": "0",
"CurrencyCode": "566",
"CurrencySymbol": "NGN",
"QuickTellerSiteUrlName": "idevworks",
"SupportEmail": "[email protected]",
"RiskCategoryId": "16203",
"PageFlowInfo": {
"Elements": [],
"FinishButtonName": "Finish",
"StartPage": "DoPayment.aspx",
"UsesPaymentItems": true,
"PerformInquiry": true,
"AllowRetry": true
},
"CategoryId": 4,
"CategoryName": "Mobile/Recharge",
"MediumImageId": "904d17ba-8d33-4992-94bc-147382ffee48",
"AmountType": 0
},
{
"Type": "MO",
"Id": 17600,
"PayDirectProductId": 4601,
"PayDirectInstitutionId": 0,
"Name": "mafab airtime",
"ShortName": "MAFABAIR",
"CustomerField1": "customerid",
"LogoUrl": "q.gif",
"Surcharge": "0",
"CurrencyCode": "566",
"CurrencySymbol": "NGN",
"QuickTellerSiteUrlName": "mafabvtu",
"SupportEmail": "[email protected]",
"RiskCategoryId": "16201",
"NetworkId": "628051021",
"ProductCode": "1036460345",
"PageFlowInfo": {
"Elements": [],
"FinishButtonName": "Finish",
"StartPage": "DoPayment.aspx",
"UsesPaymentItems": true,
"PerformInquiry": true,
"AllowRetry": true
},
"CategoryId": 4,
"CategoryName": "Mobile/Recharge",
"AmountType": 0
},
{
"Type": "MP",
"Id": 17601,
"PayDirectProductId": 0,
"PayDirectInstitutionId": 0,
"Name": "mafab data ",
"ShortName": "MAFABDATA",
"CustomerField1": "customerid",
"LogoUrl": "q.gif",
"Surcharge": "0",
"CurrencyCode": "566",
"CurrencySymbol": "NGN",
"QuickTellerSiteUrlName": "mafabdata",
"SupportEmail": "[email protected]",
"RiskCategoryId": "16201",
"NetworkId": "628051022",
"ProductCode": "**",
"PageFlowInfo": {
"Elements": [],
"FinishButtonName": "Finish",
"StartPage": "DoPayment.aspx",
"UsesPaymentItems": true,
"PerformInquiry": true,
"AllowRetry": true
},
"CategoryId": 4,
"CategoryName": "Mobile/Recharge",
"AmountType": 0
},
{
"Type": "MP",
"Id": 17572,
"PayDirectProductId": 0,
"PayDirectInstitutionId": 0,
"Name": "MTN Bill Stream",
"ShortName": "MTNB",
"Narration": "NetworkId:628051043,ProductCode:**",
"CustomerField1": "CustomerId",
"LogoUrl": "q.gif",
"Surcharge": "0",
"CurrencyCode": "566",
"CurrencySymbol": "NGN",
"QuickTellerSiteUrlName": "mtnBillStream",
"RiskCategoryId": "16201",
"NetworkId": "628051043",
"ProductCode": "**",
"PageFlowInfo": {
"Elements": [],
"FinishButtonName": "Finish",
"StartPage": "DoPayment.aspx",
"UsesPaymentItems": true,
"PerformInquiry": true,
"AllowRetry": true
},
"CategoryId": 4,
"CategoryName": "Mobile/Recharge",
"AmountType": 0
},
{
"Type": "MP",
"Id": 4444,
"PayDirectProductId": 3516,
"PayDirectInstitutionId": 0,
"Name": "MTN Data Bundles",
"ShortName": "MTN",
"Narration": "MTN Data",
"CustomerField1": "Phone Number",
"LogoUrl": "q.gif",
"Surcharge": "3500",
"CurrencyCode": "566",
"CurrencySymbol": "NGN",
"QuickTellerSiteUrlName": "mtnvtu",
"SupportEmail": "[email protected]",
"NetworkId": "628051043",
"ProductCode": "6280510431",
"PageFlowInfo": {
"Elements": [],
"FinishButtonName": "Finish",
"StartPage": "DoPayment.aspx",
"UsesPaymentItems": true,
"PerformInquiry": true,
"AllowRetry": true
},
"CategoryId": 4,
"CategoryName": "Mobile/Recharge",
"MediumImageId": "7389beb8-36fe-4c1d-bba0-56635ff4bfe0",
"AmountType": 0
},
{
"Type": "MP",
"Id": 17571,
"PayDirectProductId": 0,
"PayDirectInstitutionId": 0,
"Name": "MTN Dynamic Data Bundle",
"ShortName": "MTN2",
"Narration": "MTN Recharge Test",
"CustomerField1": "Phone Number",
"LogoUrl": "q.gif",
"Surcharge": "0",
"CurrencyCode": "566",
"CurrencySymbol": "NGN",
"QuickTellerSiteUrlName": "mtn2",
"NetworkId": "628051043",
"ProductCode": "6280510431",
"PageFlowInfo": {
"Elements": [],
"FinishButtonName": "Finish",
"StartPage": "DoPayment.aspx",
"UsesPaymentItems": true,
"PerformInquiry": true,
"AllowRetry": true
},
"CategoryId": 4,
"CategoryName": "Mobile/Recharge",
"SmallImageId": "399cc2f1-d1e4-4df7-829e-77a3a8033d68",
"LargeImageId": "399cc2f1-d1e4-4df7-829e-77a3a8033d68",
"MediumImageId": "399cc2f1-d1e4-4df7-829e-77a3a8033d68",
"AmountType": 0
},
{
"Type": "MO",
"Id": 109,
"PayDirectProductId": 3900,
"PayDirectInstitutionId": 0,
"Name": "MTN e-Charge Prepaid",
"ShortName": "MTNVTU1",
"Narration": "Purchase MTN Virtual Aitime",
"CustomerField1": "Phone Number",
"LogoUrl": "mtn3.jpg",
"Surcharge": "0",
"CurrencyCode": "566",
"CurrencySymbol": "NGN",
"QuickTellerSiteUrlName": "mtnvtu1",
"SupportEmail": "[email protected]",
"RiskCategoryId": "16201",
"NetworkId": "628051043",
"ProductCode": "628051043",
"PageFlowInfo": {
"Elements": [],
"FinishButtonName": "Finish",
"StartPage": "DoPayment.aspx",
"UsesPaymentItems": true,
"PerformInquiry": true,
"AllowRetry": true
},
"CategoryId": 4,
"CategoryName": "Mobile/Recharge",
"SmallImageId": "e31c2f89-0d45-4b69-9d79-352352b80b85",
"LargeImageId": "e31c2f89-0d45-4b69-9d79-352352b80b85",
"MediumImageId": "e31c2f89-0d45-4b69-9d79-352352b80b85",
"AmountType": 2
},
{
"Type": "",
"Id": 16909,
"PayDirectProductId": 4498,
"PayDirectInstitutionId": 0,
"Name": "MTN Postpaid2",
"ShortName": "MTNPOST",
"CustomerField1": "Account ID|Invoice ID",
"LogoUrl": "q.gif",
"Surcharge": "0",
"CurrencyCode": "566",
"CurrencySymbol": "NGN",
"QuickTellerSiteUrlName": "mtnpostpaid",
"PageFlowInfo": {
"Elements": [],
"FinishButtonName": "Finish",
"StartPage": "DoPayment.aspx",
"UsesPaymentItems": true,
"PerformInquiry": true,
"AllowRetry": true
},
"CategoryId": 4,
"CategoryName": "Mobile/Recharge",
"AmountType": 3
},
{
"Type": "",
"Id": 16910,
"PayDirectProductId": 4518,
"PayDirectInstitutionId": 0,
"Name": "MTN POSTPAID3",
"ShortName": "MTNPOST3",
"CustomerField1": "Bill/Reference Id",
"CustomerField2": "Service Id",
"LogoUrl": "q.gif",
"Surcharge": "0",
"CurrencyCode": "566",
"CurrencySymbol": "NGN",
"QuickTellerSiteUrlName": "MTNPOST3",
"PageFlowInfo": {
"Elements": [],
"FinishButtonName": "Finish",
"StartPage": "DoPayment.aspx",
"UsesPaymentItems": true,
"PerformInquiry": true,
"AllowRetry": true
},
"CategoryId": 4,
"CategoryName": "Mobile/Recharge",
"AmountType": 5
},
{
"Type": "PHV",
"Id": 15607,
"PayDirectProductId": 4426,
"PayDirectInstitutionId": 0,
"Name": "NTEL Data Bundle",
"ShortName": "NTELDATA",
"Narration": "NTEL Data Bundle Purchase",
"CustomerField1": "Mobile Number",
"LogoUrl": "q.gif",
"Surcharge": "10000",
"CurrencyCode": "566",
"CurrencySymbol": "NGN",
"QuickTellerSiteUrlName": "nteldata",
"SupportEmail": "[email protected]",
"NetworkId": "6280510471000",
"ProductCode": "628051047",
"PageFlowInfo": {
"Elements": [],
"FinishButtonName": "Finish",
"StartPage": "DoPayment.aspx",
"UsesPaymentItems": true,
"PerformInquiry": true,
"AllowRetry": true
},
"CategoryId": 4,
"CategoryName": "Mobile/Recharge",
"AmountType": 0
},
{
"Type": "MO",
"Id": 15727,
"PayDirectProductId": 4422,
"PayDirectInstitutionId": 0,
"Name": "Safaricom Kenya",
"ShortName": "SAFKE",
"Narration": "Safaricom Kenya",
"CustomerField1": "Phone Number",
"LogoUrl": "Safaricom dummy",
"Surcharge": "0",
"CurrencyCode": "404",
"CurrencySymbol": "KES",
"QuickTellerSiteUrlName": "safaricom",
"SupportEmail": "[email protected] ",
"NetworkId": "6280510429",
"ProductCode": "6280510429",
"PageFlowInfo": {
"Elements": [],
"FinishButtonName": "Finish",
"StartPage": "DoPayment.aspx",
"UsesPaymentItems": true,
"PerformInquiry": true,
"AllowRetry": true
},
"CategoryId": 4,
"CategoryName": "Mobile/Recharge",
"SmallImageId": "fb44228b-199e-4ae8-a9e7-55294928b806",
"LargeImageId": "fb44228b-199e-4ae8-a9e7-55294928b806",
"MediumImageId": "fb44228b-199e-4ae8-a9e7-55294928b806",
"AmountType": 0
},
{
"Type": "MO",
"Id": 110,
"PayDirectProductId": 0,
"PayDirectInstitutionId": 0,
"Name": "VisaFone Data Plan",
"ShortName": "VDP",
"Narration": "Visafone Data Plan",
"CustomerField1": "customer id",
"LogoUrl": "q.gif",
"Surcharge": "0",
"CurrencyCode": "566",
"CurrencySymbol": "NGN",
"QuickTellerSiteUrlName": "visafonedataplan",
"SupportEmail": "[email protected]",
"PageFlowInfo": {
"Elements": [],
"FinishButtonName": "Finish",
"StartPage": "DoPayment.aspx",
"UsesPaymentItems": true,
"PerformInquiry": true,
"AllowRetry": true
},
"CategoryId": 4,
"CategoryName": "Mobile/Recharge",
"AmountType": 0
},
{
"Type": "VOS",
"Id": 172,
"PayDirectProductId": 0,
"PayDirectInstitutionId": 0,
"Name": "Voucher Service",
"ShortName": "VOS",
"Narration": "Voucher Redemption",
"CustomerField1": "customerMobile",
"LogoUrl": "q.gif",
"Surcharge": "0",
"CustomSectionUrl": "62809894",
"CurrencyCode": "566",
"CurrencySymbol": "NGN",
"QuickTellerSiteUrlName": "Voucher/create",
"SupportEmail": "[email protected]",
"NetworkId": "62809894",
"ProductCode": "62809894001",
"PageFlowInfo": {
"Elements": [],
"FinishButtonName": "Finish",
"StartPage": "DoPayment.aspx",
"UsesPaymentItems": true,
"PerformInquiry": true,
"AllowRetry": true
},
"CategoryId": 4,
"CategoryName": "Mobile/Recharge",
"AmountType": 0
},
{
"Type": "PHV",
"Id": 16189,
"PayDirectProductId": 4407,
"PayDirectInstitutionId": 0,
"Name": "WAEC Payments",
"ShortName": "WEPV",
"Narration": "WAEC Payments",
"CustomerField1": "Mobile Number",
"LogoUrl": "q.gif",
"Surcharge": "0",
"CurrencyCode": "566",
"CurrencySymbol": "NGN",
"QuickTellerSiteUrlName": "waec",
"SupportEmail": "[email protected]",
"NetworkId": "62805188001",
"ProductCode": "043076012",
"PageFlowInfo": {
"Elements": [],
"FinishButtonName": "Finish",
"StartPage": "DoPayment.aspx",
"UsesPaymentItems": true,
"PerformInquiry": true,
"AllowRetry": true
},
"CategoryId": 4,
"CategoryName": "Mobile/Recharge",
"AmountType": 5
},
{
"Type": "PHV",
"Id": 16480,
"PayDirectProductId": 4447,
"PayDirectInstitutionId": 0,
"Name": "Waec Sale of Forms",
"ShortName": "WFTV",
"Narration": "Waec Form Tokens",
"CustomerField1": "Mobile Number",
"LogoUrl": "q.gif",
"Surcharge": "0",
"CurrencyCode": "566",
"CurrencySymbol": "NGN",
"QuickTellerSiteUrlName": "waecforms",
"SupportEmail": "[email protected]",
"NetworkId": "62805188001",
"ProductCode": "6280515088002",
"PageFlowInfo": {
"Elements": [],
"FinishButtonName": "Finish",
"StartPage": "DoPayment.aspx",
"UsesPaymentItems": true,
"PerformInquiry": true,
"AllowRetry": true
},
"CategoryId": 4,
"CategoryName": "Mobile/Recharge",
"AmountType": 0
}
]
},
{
"Id": 1,
"Name": "Utility Bills",
"Description": "Pay your utility bills here",
"Billers": [
{
"Type": "",
"Id": 14835,
"PayDirectProductId": 4330,
"PayDirectInstitutionId": 0,
"Name": "10159au8",
"ShortName": "10159au8",
"Narration": "10159au8",
"CustomerField1": "Mobile Number",
"LogoUrl": "q.gif",
"Surcharge": "0",
"CurrencyCode": "566",
"CurrencySymbol": "NGN",
"QuickTellerSiteUrlName": "10159au8",
"SupportEmail": "[email protected]",
"PageFlowInfo": {
"Elements": [],
"FinishButtonName": "Finish",
"StartPage": "DoPayment.aspx",
"UsesPaymentItems": true,
"PerformInquiry": true,
"AllowRetry": true
},
"CategoryId": 1,
"CategoryName": "Utility Bills",
"MediumImageId": "b0b79428-50bf-468b-898b-883c78bc6fb1",
"AmountType": 0
},
{
"Type": "PHV",
"Id": 17589,
"PayDirectProductId": 4588,
"PayDirectInstitutionId": 0,
"Name": "Abuja Disco Buy Power Prepaid",
"ShortName": "AbjBuyPwr",
"CustomerField1": "CustomerRef",
"CustomerField2": "CustomerRef",
"LogoUrl": "q.gif",
"Surcharge": "0",
"CurrencyCode": "566",
"CurrencySymbol": "NGN",
"QuickTellerSiteUrlName": "abjbuypwr",
"NetworkId": "buypower-uat",
"ProductCode": "051760201",
"PageFlowInfo": {
"Elements": [],
"FinishButtonName": "Finish",
"StartPage": "DoPayment.aspx",
"UsesPaymentItems": true,
"PerformInquiry": true,
"AllowRetry": true
},
"CategoryId": 1,
"CategoryName": "Utility Bills",
"AmountType": 2
},
{
"Type": "",
"Id": 16908,
"PayDirectProductId": 4509,
"PayDirectInstitutionId": 0,
"Name": "ABUJA ELECTRIC POSTPAID",
"ShortName": "ABJ",
"Narration": "ABUJA ELECTRIC POSTPAID",
"CustomerField1": "ACCOUNT NO test",
"LogoUrl": "q.gif",
"Surcharge": "0",
"CurrencyCode": "566",
"CurrencySymbol": "NGN",
"QuickTellerSiteUrlName": "abjelectric",
"SupportEmail": "[email protected]",
"PageFlowInfo": {
"Elements": [],
"FinishButtonName": "Finish",
"StartPage": "DoPayment.aspx",
"UsesPaymentItems": true,
"PerformInquiry": true,
"AllowRetry": true
},
"CategoryId": 1,
"CategoryName": "Utility Bills",
"AmountType": 4
},
{
"Type": "PHV",
"Id": 16921,
"PayDirectProductId": 4526,
"PayDirectInstitutionId": 0,
"Name": "ABUJA ELECTRIC PREPAID",
"ShortName": "AEDC",
"Narration": "ABUJA ELECTRIC PREPAID",
"CustomerField1": "ACCOUNT NO",
"LogoUrl": "q.gif",
"Surcharge": "0",
"CurrencyCode": "566",
"CurrencySymbol": "NGN",
"QuickTellerSiteUrlName": "aedc",
"SupportEmail": "[email protected]",
"NetworkId": "6280510421",
"ProductCode": "6280515222",
"PageFlowInfo": {
"Elements": [],
"FinishButtonName": "Finish",
"StartPage": "DoPayment.aspx",
"UsesPaymentItems": true,
"PerformInquiry": true,
"AllowRetry": true
},
"CategoryId": 1,
"CategoryName": "Utility Bills",
"AmountType": 0
},
{
"Type": "",
"Id": 8740,
"PayDirectProductId": 4330,
"PayDirectInstitutionId": 0,
"Name": "AppDeveloper",
"ShortName": "AppDeveloper",
"Narration": "AppDeveloper",
"CustomerField1": "Order Code",
"CustomerField2": "",
"LogoUrl": "q.gif",
"Url": "",
"Surcharge": "0",
"CustomSectionUrl": "",
"CurrencyCode": "566",
"CurrencySymbol": "NGN",
"QuickTellerSiteUrlName": "appdeveloper",
"SupportEmail": "[email protected]",
"RiskCategoryId": "",
"CategoryId": 1,
"CategoryName": "Utility Bills",
"AmountType": 0
},
{
"Type": "",
"Id": 8761,
"PayDirectProductId": 4330,
"PayDirectInstitutionId": 0,
"Name": "asd",
"ShortName": "asd",
"Narration": "asd",
"CustomerField1": "Order Code",
"CustomerField2": "",
"LogoUrl": "q.gif",
"Url": "",
"Surcharge": "0",
"CustomSectionUrl": "",
"CurrencyCode": "566",
"CurrencySymbol": "NGN",
"QuickTellerSiteUrlName": "asd",
"SupportEmail": "[email protected]",
"RiskCategoryId": "",
"CategoryId": 1,
"CategoryName": "Utility Bills",
"AmountType": 0
},
{
"Type": "",
"Id": 8738,
"PayDirectProductId": 4330,
"PayDirectInstitutionId": 0,
"Name": "BearTunji",
"ShortName": "RMM8056",
"Narration": "BearTunji",
"CustomerField1": "Order Code",
"CustomerField2": "",
"LogoUrl": "q.gif",
"Url": "",
"Surcharge": "0",
"CustomSectionUrl": "",
"CurrencyCode": "566",
"CurrencySymbol": "NGN",
"QuickTellerSiteUrlName": "beartunji",
"SupportEmail": "[email protected]",
"RiskCategoryId": "",
"CategoryId": 1,
"CategoryName": "Utility Bills",
"AmountType": 0
},
{
"Type": "",
"Id": 8803,
"PayDirectProductId": 4330,
"PayDirectInstitutionId": 0,
"Name": "bigTenterprise",
"ShortName": "bigTenterprise",
"Narration": "bigTenterprise",
"CustomerField1": "Order Code",
"CustomerField2": "",
"LogoUrl": "q.gif",
"Url": "",
"Surcharge": "0",
"CustomSectionUrl": "",
"CurrencyCode": "566",
"CurrencySymbol": "NGN",
"QuickTellerSiteUrlName": "bigtenterprise",
"SupportEmail": "[email protected]",
"RiskCategoryId": "",
"CategoryId": 1,
"CategoryName": "Utility Bills",
"AmountType": 0
},
{
"Type": "PHV",
"Id": 16953,
"PayDirectProductId": 4538,
"PayDirectInstitutionId": 0,
"Name": "Bonny Utility",
"ShortName": "BUC",
"Narration": "Bonny Utility (Prepaid)",
"CustomerField1": "Meter Number",
"LogoUrl": "q.gif",
"Surcharge": "0",
"CurrencyCode": "566",
"CurrencySymbol": "NGN",
"QuickTellerSiteUrlName": "bonnyprepaid",
"NetworkId": "628051042",
"ProductCode": "111222333",
"PageFlowInfo": {
"Elements": [],
"FinishButtonName": "Finish",
"StartPage": "DoPayment.aspx",
"UsesPaymentItems": false,
"PerformInquiry": true,
"AllowRetry": true
},
"PaymentOptionsPageHeader": "NetworkId:6280510421,ProductCode:111222333",
"CategoryId": 1,
"CategoryName": "Utility Bills",
"AmountType": 0
},
{
"Type": "PHV",
"Id": 17584,
"PayDirectProductId": 4571,
"PayDirectInstitutionId": 0,
"Name": "Disco Local Validation",
"ShortName": "DiscoLocal",
"Narration": "Disco Local Validation",
"CustomerField1": "Customer ID",
"LogoUrl": "q.gif",
"Surcharge": "59",
"CustomSectionUrl": "Old - NetworkId:628051042,ProductCode:6280515457",
"CurrencyCode": "566",
"CurrencySymbol": "NGN",
"QuickTellerSiteUrlName": "discoLocal",
"NetworkId": "628051042",
"ProductCode": "6280510425",
"PageFlowInfo": {
"Elements": [],
"FinishButtonName": "Finish",
"StartPage": "DoPayment.aspx",
"UsesPaymentItems": true,
"PerformInquiry": true,
"AllowRetry": true
},
"CategoryId": 1,
"CategoryName": "Utility Bills",
"AmountType": 0
},
{
"Type": "",
"Id": 695,
"PayDirectProductId": 3552,
"PayDirectInstitutionId": 0,
"Name": "Easy Access",
"ShortName": "Easy",
"Narration": "Easy Payments",
"CustomerField1": "",
"CustomerField2": "",
"LogoUrl": "q.gif",
"Url": "",
"Surcharge": "10000",
"CustomSectionUrl": "",
"CurrencyCode": "566",
"CurrencySymbol": "NGN",
"QuickTellerSiteUrlName": "easyaccess",
"SupportEmail": "[email protected]",
"RiskCategoryId": "16200",
"CategoryId": 1,
"CategoryName": "Utility Bills",
"AmountType": 0
},
{
"Type": "",
"Id": 201,
"PayDirectProductId": 166,
"PayDirectInstitutionId": 0,
"Name": "Edo Waste Management",
"ShortName": "EDOWAS",
"Narration": "Pay waste disposal bills",
"CustomerField1": "House code",
"CustomerField2": "",
"LogoUrl": "q.gif",
"Url": "",
"Surcharge": "10000",
"CustomSectionUrl": "",
"CurrencyCode": "566",
"CurrencySymbol": "NGN",
"QuickTellerSiteUrlName": "edowaste",
"SupportEmail": "[email protected]",
"CategoryId": 1,
"CategoryName": "Utility Bills",
"MediumImageId": "a1004c8d-04e6-4ff9-8f2f-0a43e784ad15",
"AmountType": 0
},
{
"Type": "PHV",
"Id": 16903,
"PayDirectProductId": 4492,
"PayDirectInstitutionId": 0,
"Name": "Enugu Electric",
"ShortName": "EKED",
"Narration": "Enugu Electric",
"CustomerField1": "METER NO",
"LogoUrl": "q.gif",
"Surcharge": "0",
"CurrencyCode": "566",
"CurrencySymbol": "NGN",
"QuickTellerSiteUrlName": "enugu",
"SupportEmail": "[email protected]",
"NetworkId": "6280510421",
"ProductCode": "6280515123",
"PageFlowInfo": {
"Elements": [],
"FinishButtonName": "Finish",
"StartPage": "DoPayment.aspx",
"UsesPaymentItems": true,
"PerformInquiry": true,
"AllowRetry": true
},
"CategoryId": 1,
"CategoryName": "Utility Bills",
"AmountType": 0
},
{
"Type": "",
"Id": 117,
"PayDirectProductId": 142,
"PayDirectInstitutionId": 0,
"Name": "Etisalat Dealer Payments",
"ShortName": "Etisal",
"Narration": "Make your Dealer Payments",
"CustomerField1": "Dealer Number",
"LogoUrl": "etisalat.gif",
"Surcharge": "10000",
"CurrencyCode": "566",
"CurrencySymbol": "NGN",
"QuickTellerSiteUrlName": "etisalatdealer",
"SupportEmail": "[email protected]",
"RiskCategoryId": "16203",
"PageFlowInfo": {
"Elements": [],
"FinishButtonName": "Finish",
"StartPage": "DoPayment.aspx",
"UsesPaymentItems": true,
"PerformInquiry": true,
"AllowRetry": true
},
"CategoryId": 1,
"CategoryName": "Utility Bills",
"MediumImageId": "b09d4df0-e684-4a5c-8bb5-2e12bc20e9a1",
"AmountType": 0
},
{
"Type": "",
"Id": 115,
"PayDirectProductId": 142,
"PayDirectInstitutionId": 0,
"Name": "Etisalat Postpaid",
"ShortName": "Etisal",
"Narration": "Pay your bills",
"CustomerField1": "Phone Number",
"LogoUrl": "etisalat.gif",
"Surcharge": "0",
"CurrencyCode": "566",
"CurrencySymbol": "NGN",
"QuickTellerSiteUrlName": "etisalatbills",
"SupportEmail": "[email protected]",
"PageFlowInfo": {
"Elements": [],
"FinishButtonName": "Finish",
"StartPage": "DoPayment.aspx",
"UsesPaymentItems": true,
"PerformInquiry": true,
"AllowRetry": true
},
"CategoryId": 1,
"CategoryName": "Utility Bills",
"AmountType": 0
},
{
"Type": "",
"Id": 14501,
"PayDirectProductId": 4389,
"PayDirectInstitutionId": 0,
"Name": "Gambia Test Biller",
"ShortName": "GMTB",
"Narration": "Gambia Test Biller",
"CustomerField1": "customer id",
"LogoUrl": "q.gif",
"Surcharge": "0",
"CurrencyCode": "270",
"CurrencySymbol": "GMD",
"QuickTellerSiteUrlName": "gmtb",
"PageFlowInfo": {
"Elements": [],
"FinishButtonName": "Finish",
"StartPage": "DoPayment.aspx",
"UsesPaymentItems": true,
"PerformInquiry": true,
"AllowRetry": true
},
"CategoryId": 1,
"CategoryName": "Utility Bills",
"AmountType": 0
},
{
"Type": "",
"Id": 17583,
"PayDirectProductId": 4570,
"PayDirectInstitutionId": 0,
"Name": "IBEDC POSTPAID ESB",
"ShortName": "IBEDCP",
"Narration": "IBADAN ELECTRIC",
"CustomerField1": "ACCOUNT NO",
"LogoUrl": "q.gif",
"Surcharge": "0",
"CurrencyCode": "566",
"CurrencySymbol": "NGN",
"QuickTellerSiteUrlName": "IBEDC POSTPAID",
"PageFlowInfo": {
"Elements": [],
"FinishButtonName": "Finish",
"StartPage": "DoPayment.aspx",
"UsesPaymentItems": true,
"PerformInquiry": true,
"AllowRetry": true
},
"CategoryId": 1,
"CategoryName": "Utility Bills",
"AmountType": 0
},
{
"Type": "PHV",
"Id": 17580,
"PayDirectProductId": 4568,
"PayDirectInstitutionId": 0,
"Name": "IBEDC PREPAID",
"ShortName": "IBEDC",
"Narration": "IBEDC PREPAID",
"CustomerField1": "ACCOUNT NO",
"LogoUrl": "q.gif",
"Surcharge": "0",
"CurrencyCode": "566",
"CurrencySymbol": "NGN",
"QuickTellerSiteUrlName": "IBEDC PREPAID",
"NetworkId": "333222111",
"ProductCode": "333222111",
"PageFlowInfo": {
"Elements": [],
"FinishButtonName": "Finish",
"StartPage": "DoPayment.aspx",
"UsesPaymentItems": true,
"PerformInquiry": true,
"AllowRetry": true
},
"CategoryId": 1,
"CategoryName": "Utility Bills",
"AmountType": 0
},
{
"Type": "",
"Id": 13772,
"PayDirectProductId": 4330,
"PayDirectInstitutionId": 0,
"Name": "IdowuBby636",
"ShortName": "IdowuBby636",
"Narration": "IdowuBby636",
"CustomerField1": "Merchant Code",
"CustomerField2": "",
"LogoUrl": "q.gif",
"Url": "",
"Surcharge": "0",
"CustomSectionUrl": "",
"CurrencyCode": "566",
"CurrencySymbol": "NGN",
"QuickTellerSiteUrlName": "idowubby636",
"SupportEmail": "[email protected]",
"RiskCategoryId": "",
"CategoryId": 1,
"CategoryName": "Utility Bills",
"AmountType": 0
},
{
"Type": "",
"Id": 16265,
"PayDirectProductId": 4377,
"PayDirectInstitutionId": 0,
"Name": "IFIS AGENT TOPUP",
"ShortName": "IFIS",
"Narration": "Quickteller Paypoint Agent wallet Top-up",
"CustomerField1": "Agent Mobile Number",
"LogoUrl": "q.gif",
"Surcharge": "5451",
"CurrencyCode": "566",
"CurrencySymbol": "NGN",
"QuickTellerSiteUrlName": "paypoint",
"PageFlowInfo": {
"Elements": [],
"FinishButtonName": "Finish",
"StartPage": "DoPayment.aspx",
"UsesPaymentItems": true,
"PerformInquiry": true,
"AllowRetry": true
},
"CategoryId": 1,
"CategoryName": "Utility Bills",
"AmountType": 0
},
{
"Type": "PHV",
"Id": 17271,
"PayDirectProductId": 4551,
"PayDirectInstitutionId": 0,
"Name": "IFIS IKEDC Postpaid",
"ShortName": "IFIKE",
"Narration": "IE Postpaid",
"CustomerField1": "Meter No",
"LogoUrl": "q.gif",
"Surcharge": "0",
"CurrencyCode": "566",
"CurrencySymbol": "NGN",
"QuickTellerSiteUrlName": "ikedcpostpaid",
"NetworkId": "628051042",
"ProductCode": "6280515455",
"PageFlowInfo": {
"Elements": [],
"FinishButtonName": "Finish",
"StartPage": "DoPayment.aspx",
"UsesPaymentItems": true,
"PerformInquiry": true,
"AllowRetry": true
},
"PaymentOptionsPageHeader": "NetworkId:628051042,ProductCode:6280515455",
"CategoryId": 1,
"CategoryName": "Utility Bills",
"AmountType": 0
},
{
"Type": "PHV",
"Id": 17226,
"PayDirectProductId": 4552,
"PayDirectInstitutionId": 0,
"Name": "IFIS IKEDC Prepaid",
"ShortName": "IKEPR",
"Narration": "IE Prepaid",
"CustomerField1": "Meter No",
"LogoUrl": "q.gif",
"Surcharge": "10000",
"CurrencyCode": "566",
"CurrencySymbol": "NGN",
"QuickTellerSiteUrlName": "ikedcprepaid",
"NetworkId": "628051042",
"ProductCode": "6280515456",
"PageFlowInfo": {
"Elements": [],
"FinishButtonName": "Finish",
"StartPage": "DoPayment.aspx",
"UsesPaymentItems": true,
"PerformInquiry": true,
"AllowRetry": true
},
"PaymentOptionsPageHeader": "NetworkId:628051042,ProductCode:6280515456",
"CategoryId": 1,
"CategoryName": "Utility Bills",
"AmountType": 0
},
{
"Type": "",
"Id": 8734,
"PayDirectProductId": 4330,
"PayDirectInstitutionId": 0,
"Name": "Joo5",
"ShortName": "RMM8030",
"Narration": "Joo5",
"CustomerField1": "Order Code",
"CustomerField2": "",
"LogoUrl": "q.gif",
"Url": "",
"Surcharge": "0",
"CustomSectionUrl": "",
"CurrencyCode": "566",
"CurrencySymbol": "NGN",
"QuickTellerSiteUrlName": "joo5",
"SupportEmail": "[email protected]",
"RiskCategoryId": "",
"CategoryId": 1,
"CategoryName": "Utility Bills",
"AmountType": 0
},
{
"Type": "PHV",
"Id": 15943,
"PayDirectProductId": 4430,
"PayDirectInstitutionId": 0,
"Name": "Kaduna Electric Prepaid",
"ShortName": "KEDC",
"Narration": "Kaduna Electric Prepaid",
"CustomerField1": "MeterNo",
"LogoUrl": "q.gif",
"Surcharge": "0",
"CurrencyCode": "566",
"CurrencySymbol": "NGN",
"QuickTellerSiteUrlName": "kadunaelectricprepaid",
"SupportEmail": "[email protected]",
"NetworkId": "628051043",
"ProductCode": "628051502112001",
"PageFlowInfo": {
"Elements": [],
"FinishButtonName": "Finish",
"StartPage": "DoPayment.aspx",
"UsesPaymentItems": true,
"PerformInquiry": true,
"AllowRetry": true
},
"CategoryId": 1,
"CategoryName": "Utility Bills",
"AmountType": 0
},
{
"Type": "",
"Id": 8769,
"PayDirectProductId": 4330,
"PayDirectInstitutionId": 0,
"Name": "KingstonStorrs",
"ShortName": "KingstonStorrs",
"Narration": "KingstonStorrs",
"CustomerField1": "Customer Id",
"CustomerField2": "",
"LogoUrl": "q.gif",
"Url": "",
"Surcharge": "0",
"CustomSectionUrl": "",
"CurrencyCode": "566",
"CurrencySymbol": "NGN",
"QuickTellerSiteUrlName": "kingstonstorrs",
"SupportEmail": "[email protected]",
"RiskCategoryId": "",
"CategoryId": 1,
"CategoryName": "Utility Bills",
"AmountType": 0
},
{
"Type": "PHV",
"Id": 16570,
"PayDirectProductId": 4462,
"PayDirectInstitutionId": 0,
"Name": "Lagos State Collections",
"ShortName": "ABC",
"Narration": "LASG Payments",
"CustomerField1": "PaymentRef/BillType",
"LogoUrl": "q.gif",
"Surcharge": "0",
"CustomSectionUrl": "NetworkId:62805188001,ProductCode:6280515021120001",
"CurrencyCode": "566",
"CurrencySymbol": "NGN",
"QuickTellerSiteUrlName": "lasg",
"SupportEmail": "[email protected]",
"NetworkId": "62805188001",
"ProductCode": "6280515021120001",
"PageFlowInfo": {
"Elements": [],
"FinishButtonName": "Finish",
"StartPage": "DoPayment.aspx",
"UsesPaymentItems": true,
"PerformInquiry": true,
"AllowRetry": true
},
"CategoryId": 1,
"CategoryName": "Utility Bills",
"AmountType": 3
},
{
"Type": "",
"Id": 14521,
"PayDirectProductId": 4362,
"PayDirectInstitutionId": 0,
"Name": "Mojec",
"ShortName": "MOJEC",
"Narration": "Mojec",
"CustomerField1": "Meter Number",
"LogoUrl": "q.gif",
"Surcharge": "0",
"CurrencyCode": "566",
"CurrencySymbol": "NGN",
"QuickTellerSiteUrlName": "mojec",
"PageFlowInfo": {
"Elements": [],
"FinishButtonName": "Finish",
"StartPage": "DoPayment.aspx",
"UsesPaymentItems": true,
"PerformInquiry": true,
"AllowRetry": true
},
"CategoryId": 1,
"CategoryName": "Utility Bills",
"AmountType": 0
},
{
"Type": "",
"Id": 8743,
"PayDirectProductId": 4330,
"PayDirectInstitutionId": 0,
"Name": "MrBoss",
"ShortName": "MrBoss",
"Narration": "MrBoss",
"CustomerField1": "Order Code",
"CustomerField2": "",
"LogoUrl": "q.gif",
"Url": "",
"Surcharge": "0",
"CustomSectionUrl": "",
"CurrencyCode": "566",
"CurrencySymbol": "NGN",
"QuickTellerSiteUrlName": "mrboss",
"SupportEmail": "[email protected]",
"RiskCategoryId": "",
"CategoryId": 1,
"CategoryName": "Utility Bills",
"AmountType": 0
},
{
"Type": "PHV",
"Id": 17598,
"PayDirectProductId": 4569,
"PayDirectInstitutionId": 0,
"Name": "Nohe Payment",
"ShortName": "Nohe",
"Narration": "Nohe Payment",
"CustomerField1": "Customer Number",
"LogoUrl": "q.gif",
"Surcharge": "10000",
"CurrencyCode": "566",
"CurrencySymbol": "NGN",
"QuickTellerSiteUrlName": "nohe",
"RiskCategoryId": "16201",
"PageFlowInfo": {
"Elements": [],
"FinishButtonName": "Finish",
"StartPage": "DoPayment.aspx",
"UsesPaymentItems": true,
"PerformInquiry": true,
"AllowRetry": true
},
"CategoryId": 1,
"CategoryName": "Utility Bills",
"AmountType": 0
},
{
"Type": "",
"Id": 103,
"PayDirectProductId": 2,
"PayDirectInstitutionId": 0,
"Name": "PHCN Bills",
"ShortName": "PHCN",
"Narration": "Pay PHCN post paid ",
"CustomerField1": "Customer Account Number",
"CustomerField2": "Meter Number 2",
"LogoUrl": "phcn.jpg",
"Surcharge": "0",
"CurrencyCode": "566",
"CurrencySymbol": "NGN",
"QuickTellerSiteUrlName": "phcn1",
"SupportEmail": "[email protected]",
"CustomMessageUrl": "Test product info for PHCN web view",
"PageFlowInfo": {
"Elements": [],
"FinishButtonName": "Finish",
"StartPage": "DoPayment.aspx",
"UsesPaymentItems": true,
"PerformInquiry": true,
"AllowRetry": true
},
"CategoryId": 1,
"CategoryName": "Utility Bills",
"CustomMessageId": "103",
"AmountType": 0
},
{
"Type": "PHV",
"Id": 137,
"PayDirectProductId": 4352,
"PayDirectInstitutionId": 0,
"Name": "phcn ikeja",
"ShortName": "phcnik",
"Narration": "PHCN IKEJA",
"CustomerField1": "METER NO",
"LogoUrl": "phcn.jpg",
"Surcharge": "0",
"CurrencyCode": "566",
"CurrencySymbol": "NGN",
"QuickTellerSiteUrlName": "phcnikeja",
"NetworkId": "6280510421",
"ProductCode": "6280515091001",
"PageFlowInfo": {
"Elements": [],
"FinishButtonName": "Finish",
"StartPage": "DoPayment.aspx",
"UsesPaymentItems": true,
"PerformInquiry": true,
"AllowRetry": true
},
"CategoryId": 1,
"CategoryName": "Utility Bills",
"AmountType": 0
},
{
"Type": "PH",
"Id": 905,
"PayDirectProductId": 2000,
"PayDirectInstitutionId": 0,
"Name": "Phcn Prepaid",
"ShortName": "PhcnPP",
"Narration": "Buy your meter token",
"CustomerField1": "Meter No",
"LogoUrl": "phcn.jpg",
"Surcharge": "10000",
"CurrencyCode": "566",
"CurrencySymbol": "NGN",
"QuickTellerSiteUrlName": "phcnprepaid",
"SupportEmail": "[email protected]",
"NetworkId": "62805151",
"ProductCode": "62805151",
"PageFlowInfo": {
"Elements": [],
"FinishButtonName": "Finish",
"StartPage": "DoPayment.aspx",
"UsesPaymentItems": true,
"PerformInquiry": true,
"AllowRetry": true
},
"CategoryId": 1,
"CategoryName": "Utility Bills",
"AmountType": 0
},
{
"Type": "",
"Id": 912,
"PayDirectProductId": 3680,
"PayDirectInstitutionId": 0,
"Name": "PHCN Prepaid (ABUJA ZONE)",
"ShortName": "PHAZ",
"Narration": "PHCN Abuja - Buy your Meter Token",
"CustomerField1": "Meter Number",
"LogoUrl": "phcn.jpg",
"Surcharge": "10000",
"CurrencyCode": "566",
"CurrencySymbol": "NGN",
"QuickTellerSiteUrlName": "phcnprepaidabuja",
"RiskCategoryId": "16201",
"NetworkId": "6280510451",
"ProductCode": "6280515092002",
"PageFlowInfo": {
"Elements": [],
"FinishButtonName": "Finish",
"StartPage": "DoPayment.aspx",
"UsesPaymentItems": true,
"PerformInquiry": true,
"AllowRetry": true
},
"CategoryId": 1,
"CategoryName": "Utility Bills",
"AmountType": 0
},
{
"Type": "PHV",
"Id": 993,
"PayDirectProductId": 4348,
"PayDirectInstitutionId": 0,
"Name": "PHCN Prepaid (Enterprise)",
"ShortName": "PHCNENT",
"CustomerField1": "Meter Number",
"LogoUrl": "q.gif",
"Surcharge": "100",
"CurrencyCode": "566",
"CurrencySymbol": "NGN",
"QuickTellerSiteUrlName": "phcnent",
"SupportEmail": "[email protected]",
"NetworkId": "628051501112",
"ProductCode": "628051501112",
"PageFlowInfo": {
"Elements": [],
"FinishButtonName": "Finish",
"StartPage": "DoPayment.aspx",
"UsesPaymentItems": true,
"PerformInquiry": true,
"AllowRetry": true
},
"CategoryId": 1,
"CategoryName": "Utility Bills",
"AmountType": 0
},
{
"Type": "PHV",
"Id": 910,
"PayDirectProductId": 2,
"PayDirectInstitutionId": 0,
"Name": "PHCN prepaid new",
"ShortName": "PHP",
"Narration": "Phcn Prepaid via VTUcare",
"CustomerField1": "Meter No",
"LogoUrl": "phcn.jpg",
"Surcharge": "10000",
"CurrencyCode": "566",
"CurrencySymbol": "NGN",
"QuickTellerSiteUrlName": "phcnprepaidnew",
"NetworkId": "628051501112",
"ProductCode": "628051501112",
"PageFlowInfo": {
"Elements": [],
"FinishButtonName": "Finish",
"StartPage": "DoPayment.aspx",
"UsesPaymentItems": true,
"PerformInquiry": true,
"AllowRetry": true
},
"CategoryId": 1,
"CategoryName": "Utility Bills",
"AmountType": 0
},
{
"Type": "PHV",
"Id": 16922,
"PayDirectProductId": 4527,
"PayDirectInstitutionId": 0,
"Name": "PHEDC Postpaid",
"ShortName": "PHED",
"Narration": "PHEDC Postpaid",
"CustomerField1": "ACCOUNT NO",
"LogoUrl": "q.gif",
"Surcharge": "0",
"CurrencyCode": "566",
"CurrencySymbol": "NGN",
"QuickTellerSiteUrlName": "phed",
"SupportEmail": "[email protected]",
"PageFlowInfo": {
"Elements": [],
"FinishButtonName": "Finish",
"StartPage": "DoPayment.aspx",
"UsesPaymentItems": true,
"PerformInquiry": true,
"AllowRetry": true
},
"CategoryId": 1,
"CategoryName": "Utility Bills",
"AmountType": 0
},
{
"Type": "PHV",
"Id": 16919,
"PayDirectProductId": 4523,
"PayDirectInstitutionId": 0,
"Name": "PHEDC Prepaid",
"ShortName": "PHEDC",
"Narration": "PHEDC Prepaid",
"CustomerField1": "METER NO",
"LogoUrl": "q.gif",
"Surcharge": "0",
"CurrencyCode": "566",
"CurrencySymbol": "NGN",
"QuickTellerSiteUrlName": "phedc",
"SupportEmail": "[email protected]",
"NetworkId": "6280510421",
"ProductCode": "222111000",
"PageFlowInfo": {
"Elements": [],
"FinishButtonName": "Finish",
"StartPage": "DoPayment.aspx",
"UsesPaymentItems": true,
"PerformInquiry": true,
"AllowRetry": true
},
"CategoryId": 1,
"CategoryName": "Utility Bills",
"AmountType": 0
},
{
"Type": "PHV",
"Id": 17067,
"PayDirectProductId": 4542,
"PayDirectInstitutionId": 0,
"Name": "Remita Integration",
"ShortName": "REM",
"Narration": "Remita Integration",
"CustomerField1": "RRR",
"LogoUrl": "q.gif",
"Surcharge": "0",
"CurrencyCode": "566",
"CurrencySymbol": "NGN",
"QuickTellerSiteUrlName": "remita",
"NetworkId": "628051042",
"ProductCode": "1573142063",
"PageFlowInfo": {
"Elements": [],
"FinishButtonName": "Finish",
"StartPage": "DoPayment.aspx",
"UsesPaymentItems": true,
"PerformInquiry": true,
"AllowRetry": true
},
"PaymentOptionsPageHeader": "NetworkId:628051042,ProductCode:1573142063",
"CategoryId": 1,
"CategoryName": "Utility Bills",
"AmountType": 5
},
{
"Type": "",
"Id": 8758,
"PayDirectProductId": 4330,
"PayDirectInstitutionId": 0,
"Name": "RetailPAYDirect",
"ShortName": "RetailPAYDirect",
"Narration": "RetailPAYDirect",
"CustomerField1": "Order Code",
"CustomerField2": "",
"LogoUrl": "q.gif",
"Url": "",
"Surcharge": "0",
"CustomSectionUrl": "",
"CurrencyCode": "566",
"CurrencySymbol": "NGN",
"QuickTellerSiteUrlName": "retailpaydirect",
"SupportEmail": "[email protected]",
"RiskCategoryId": "",
"CategoryId": 1,
"CategoryName": "Utility Bills",
"AmountType": 0
},
{
"Type": "",
"Id": 8759,
"PayDirectProductId": 4330,
"PayDirectInstitutionId": 0,
"Name": "RetailPAYDirect",
"ShortName": "RetailPAYDirect",
"Narration": "RetailPAYDirect",
"CustomerField1": "Order Code",
"CustomerField2": "",
"LogoUrl": "q.gif",
"Url": "",
"Surcharge": "0",
"CustomSectionUrl": "",
"CurrencyCode": "566",
"CurrencySymbol": "NGN",
"QuickTellerSiteUrlName": "retailpaydirect",
"SupportEmail": "[email protected]",
"RiskCategoryId": "",
"CategoryId": 1,
"CategoryName": "Utility Bills",
"AmountType": 0
},
{
"Type": "",
"Id": 16119,
"PayDirectProductId": 4330,
"PayDirectInstitutionId": 0,
"Name": "sv92fgtb",
"ShortName": "sv92fgtb",
"Narration": "sv92fgtb",
"CustomerField1": "Mobile Number",
"CustomerField2": "",
"LogoUrl": "q.gif",
"Url": "",
"Surcharge": "0",
"CustomSectionUrl": "",
"CurrencyCode": "566",
"CurrencySymbol": "NGN",
"QuickTellerSiteUrlName": "sv92fgtb",
"SupportEmail": "[email protected]",
"RiskCategoryId": "",
"CategoryId": 1,
"CategoryName": "Utility Bills",
"MediumImageId": "434740e7-645a-4b0f-9e5b-6e83064d84d0",
"AmountType": 0
},
{
"Type": "",
"Id": 8739,
"PayDirectProductId": 4330,
"PayDirectInstitutionId": 0,
"Name": "TigerPowerRanger",
"ShortName": "RMM8058",
"Narration": "TigerPowerRanger",
"CustomerField1": "Order Code",
"CustomerField2": "",
"LogoUrl": "q.gif",
"Url": "",
"Surcharge": "0",
"CustomSectionUrl": "",
"CurrencyCode": "566",
"CurrencySymbol": "NGN",
"QuickTellerSiteUrlName": "tigerpowerranger",
"SupportEmail": "[email protected]",
"RiskCategoryId": "",
"CategoryId": 1,
"CategoryName": "Utility Bills",
"AmountType": 0
},
{
"Type": "",
"Id": 8785,
"PayDirectProductId": 4330,
"PayDirectInstitutionId": 0,
"Name": "Tmm",
"ShortName": "Tmm",
"Narration": "Tmm",
"CustomerField1": "Order Code",
"CustomerField2": "",
"LogoUrl": "q.gif",
"Url": "",
"Surcharge": "0",
"CustomSectionUrl": "",
"CurrencyCode": "566",
"CurrencySymbol": "NGN",
"QuickTellerSiteUrlName": "tmm",
"SupportEmail": "[email protected]",
"RiskCategoryId": "",
"CategoryId": 1,
"CategoryName": "Utility Bills",
"AmountType": 0
},
{
"Type": "PHV",
"Id": 17592,
"PayDirectProductId": 4595,
"PayDirectInstitutionId": 0,
"Name": "Yola Electricity Distribution Company",
"ShortName": "YEDC",
"Narration": "Pay Yola Electricity",
"CustomerField1": "Meter number",
"LogoUrl": "q.gif",
"Surcharge": "10000",
"CurrencyCode": "566",
"CurrencySymbol": "NGN",
"QuickTellerSiteUrlName": "yedc",
"SupportEmail": "[email protected]",
"RiskCategoryId": "16201",
"PageFlowInfo": {
"Elements": [],
"FinishButtonName": "Finish",
"StartPage": "DoPayment.aspx",
"UsesPaymentItems": true,
"PerformInquiry": true,
"AllowRetry": true
},
"CategoryId": 1,
"CategoryName": "Utility Bills",
"SmallImageId": "fb44228b-199e-4ae8-a9e7-55294928b806",
"LargeImageId": "fb44228b-199e-4ae8-a9e7-55294928b806",
"MediumImageId": "fb44228b-199e-4ae8-a9e7-55294928b806",
"AmountType": 0
},
{
"Type": "",
"Id": 15696,
"PayDirectProductId": 4420,
"PayDirectInstitutionId": 0,
"Name": "ZUKU",
"ShortName": "ZUKU",
"Narration": "ZUKU",
"CustomerField1": "Account Number",
"LogoUrl": "q.gif",
"Surcharge": "0",
"CurrencyCode": "404",
"CurrencySymbol": "KES",
"QuickTellerSiteUrlName": "Zuku",
"SupportEmail": "[email protected]",
"PageFlowInfo": {
"Elements": [],
"FinishButtonName": "Finish",
"StartPage": "DoPayment.aspx",
"UsesPaymentItems": true,
"PerformInquiry": true,
"AllowRetry": true
},
"CategoryId": 1,
"CategoryName": "Utility Bills",
"AmountType": 0
}
]
},
{
"Id": 14,
"Name": "Others",
"Description": "Others",
"Billers": [
{
"Type": "",
"Id": 16900,
"PayDirectProductId": 4405,
"PayDirectInstitutionId": 0,
"Name": "7UP",
"ShortName": "7UP",
"Narration": "7UP",
"CustomerField1": "Order ID",
"LogoUrl": "q.gif",
"Surcharge": "33",
"CurrencyCode": "566",
"CurrencySymbol": "NGN",
"QuickTellerSiteUrlName": "7UP",
"SupportEmail": "[email protected]",
"PageFlowInfo": {
"Elements": [],
"FinishButtonName": "Finish",
"StartPage": "DoPayment.aspx",
"UsesPaymentItems": true,
"PerformInquiry": true,
"AllowRetry": true
},
"CategoryId": 14,
"CategoryName": "Others",
"AmountType": 0
},
{
"Type": "MP",
"Id": 17569,
"PayDirectProductId": 0,
"PayDirectInstitutionId": 0,
"Name": "Airtel Data Plans",
"ShortName": "AirtelData",
"Narration": "Airtel Data Plans",
"CustomerField1": "Phone Number",
"LogoUrl": "q.gif",
"Surcharge": "0",
"CurrencyCode": "566",
"CurrencySymbol": "NGN",
"QuickTellerSiteUrlName": "airtelDataPlans",
"NetworkId": "6280510425",
"ProductCode": "6280510425",
"PageFlowInfo": {
"Elements": [],
"FinishButtonName": "Finish",
"StartPage": "DoPayment.aspx",
"UsesPaymentItems": true,
"PerformInquiry": true,
"AllowRetry": true
},
"CategoryId": 14,
"CategoryName": "Others",
"SmallImageId": "c1b7dde0-cc9d-46a5-947a-186abf95a09c",
"LargeImageId": "c1b7dde0-cc9d-46a5-947a-186abf95a09c",
"MediumImageId": "c1b7dde0-cc9d-46a5-947a-186abf95a09c",
"AmountType": 0
},
{
"Type": "",
"Id": 319,
"PayDirectProductId": 3670,
"PayDirectInstitutionId": 0,
"Name": "ANAN",
"ShortName": "ANAN",
"Narration": "ANAN Fee Payment",
"CustomerField1": "Membership Number",
"LogoUrl": "anan.jpg",
"Surcharge": "10000",
"CurrencyCode": "566",
"CurrencySymbol": "NGN",
"QuickTellerSiteUrlName": "anan",
"SupportEmail": "[email protected]",
"RiskCategoryId": "16200",
"PageFlowInfo": {
"Elements": [],
"FinishButtonName": "Finish",
"StartPage": "DoPayment.aspx",
"UsesPaymentItems": true,
"PerformInquiry": true,
"AllowRetry": true
},
"CategoryId": 14,
"CategoryName": "Others",
"MediumImageId": "4b41ef69-8019-4aaf-a956-62a48f3973ee",
"AmountType": 0
},
{
"Type": "",
"Id": 8773,
"PayDirectProductId": 4334,
"PayDirectInstitutionId": 0,
"Name": "Api Documentation",
"ShortName": "ISW",
"Narration": "Api Documentation",
"CustomerField1": "Mobile Number",
"CustomerField2": "",
"LogoUrl": "q.gif",
"Url": "",
"Surcharge": "0",
"CustomSectionUrl": "",
"CurrencyCode": "566",
"CurrencySymbol": "NGN",
"QuickTellerSiteUrlName": "api-doc",
"SupportEmail": "[email protected]",
"RiskCategoryId": "",
"CategoryId": 14,
"CategoryName": "Others",
"AmountType": 0
},
{
"Type": "",
"Id": 978,
"PayDirectProductId": 3654,
"PayDirectInstitutionId": 0,
"Name": "ARA COLLECTION",
"ShortName": "ARA",
"Narration": "Ara Collection",
"CustomerField1": "Dealer code",
"LogoUrl": "q.gif",
"Surcharge": "0",
"CurrencyCode": "566",
"CurrencySymbol": "NGN",
"QuickTellerSiteUrlName": "ara",
"SupportEmail": "[email protected]",
"RiskCategoryId": "16203",
"PageFlowInfo": {
"Elements": [],
"FinishButtonName": "Finish",
"StartPage": "DoPayment.aspx",
"UsesPaymentItems": true,
"PerformInquiry": true,
"AllowRetry": true
},
"CategoryId": 14,
"CategoryName": "Others",
"AmountType": 0
},
{
"Type": "",
"Id": 125,
"PayDirectProductId": 3495,
"PayDirectInstitutionId": 0,
"Name": "Aratext",
"ShortName": "AVS",
"Narration": "Bulk SMS sales",
"CustomerField1": "user ID",
"CustomerField2": "",
"LogoUrl": "aratext.jpeg",
"Url": "",
"Surcharge": "10000",
"CustomSectionUrl": "",
"CurrencyCode": "566",
"CurrencySymbol": "NGN",
"QuickTellerSiteUrlName": "aratext",
"SupportEmail": "[email protected]",
"CategoryId": 14,
"CategoryName": "Others",
"MediumImageId": "68bde99b-0cd1-4d15-a334-52bcfece9aad",
"AmountType": 0
},
{
"Type": "",
"Id": 122,
"PayDirectProductId": 3356,
"PayDirectInstitutionId": 0,
"Name": "ASCON oil",
"ShortName": "ASCON",
"Narration": "Ascon Dealer paymentss",
"CustomerField1": "Dealer No",
"LogoUrl": "ascon.gif",
"Surcharge": "10000",
"CurrencyCode": "566",
"CurrencySymbol": "NGN",
"QuickTellerSiteUrlName": "ascon",
"PageFlowInfo": {
"Elements": [],
"FinishButtonName": "Finish",
"StartPage": "DoPayment.aspx",
"UsesPaymentItems": true,
"PerformInquiry": true,
"AllowRetry": true
},
"CategoryId": 14,
"CategoryName": "Others",
"AmountType": 0
},
{
"Type": "",
"Id": 906,
"PayDirectProductId": 3320,
"PayDirectInstitutionId": 0,
"Name": "Brooks Bag",
"ShortName": "bbrk",
"Narration": "Buy your laptop bags and shoes",
"CustomerField1": "tag no",
"CustomerField2": "",
"LogoUrl": "q.gif",
"Url": "",
"Surcharge": "0",
"CustomSectionUrl": "",
"CurrencyCode": "566",
"CurrencySymbol": "NGN",
"QuickTellerSiteUrlName": "brooksbags",
"SupportEmail": "",
"CategoryId": 14,
"CategoryName": "Others",
"AmountType": 0
},
{
"Type": "",
"Id": 136,
"PayDirectProductId": 4278,
"PayDirectInstitutionId": 0,
"Name": "Buy Gift Card",
"ShortName": "BGC",
"Narration": "Pay for Gift Card",
"CustomerField1": "Order No",
"LogoUrl": "q.gif",
"Surcharge": "0",
"CurrencyCode": "566",
"CurrencySymbol": "NGN",
"QuickTellerSiteUrlName": "payforgiftcard",
"SupportEmail": "[email protected]",
"RiskCategoryId": "16200",
"PageFlowInfo": {
"Elements": [],
"FinishButtonName": "Finish",
"StartPage": "DoPayment.aspx",
"UsesPaymentItems": true,
"PerformInquiry": true,
"AllowRetry": true
},
"CategoryId": 14,
"CategoryName": "Others",
"AmountType": 0
},
{
"Type": "",
"Id": 156,
"PayDirectProductId": 3438,
"PayDirectInstitutionId": 0,
"Name": "Card Control",
"ShortName": "ISWCC",
"Narration": "Card Control Registration",
"CustomerField1": "Phone number",
"LogoUrl": "cardcontrol.jpg",
"Surcharge": "0",
"CurrencyCode": "566",
"CurrencySymbol": "NGN",
"QuickTellerSiteUrlName": "cardcontrol",
"PageFlowInfo": {
"Elements": [],
"FinishButtonName": "Finish",
"StartPage": "DoPayment.aspx",
"UsesPaymentItems": true,
"PerformInquiry": true,
"AllowRetry": true
},
"CategoryId": 14,
"CategoryName": "Others",
"AmountType": 0
},
{
"Type": "",
"Id": 520,
"PayDirectProductId": 3844,
"PayDirectInstitutionId": 0,
"Name": "Church Of God Mission International",
"ShortName": "CGM",
"Narration": "Church Of God Mission International",
"CustomerField1": "Customer Name",
"LogoUrl": "churchofgod",
"Surcharge": "10000",
"CurrencyCode": "566",
"CurrencySymbol": "NGN",
"QuickTellerSiteUrlName": "cgmi",
"SupportEmail": "[email protected]",
"PageFlowInfo": {
"Elements": [],
"FinishButtonName": "Finish",
"StartPage": "DoPayment.aspx",
"UsesPaymentItems": true,
"PerformInquiry": true,
"AllowRetry": true
},
"PaymentOptionsPageHeader": "Church Of God Mission International",
"PaymentOptionsTitle": "Church Of God Mission International",
"CategoryId": 14,
"CategoryName": "Others",
"AmountType": 0
},
{
"Type": "",
"Id": 942,
"PayDirectProductId": 3767,
"PayDirectInstitutionId": 0,
"Name": "Dancehall Party",
"ShortName": "DHP",
"Narration": "Dancehall Party Tickets",
"CustomerField1": "Email Address of Ticket Recipient",
"LogoUrl": "q.gif",
"Surcharge": "10000",
"CurrencyCode": "566",
"CurrencySymbol": "NGN",
"QuickTellerSiteUrlName": "dancehallparty",
"SupportEmail": "[email protected]",
"RiskCategoryId": "16200",
"PageFlowInfo": {
"Elements": [],
"FinishButtonName": "Finish",
"StartPage": "DoPayment.aspx",
"UsesPaymentItems": true,
"PerformInquiry": true,
"AllowRetry": true
},
"CategoryId": 14,
"CategoryName": "Others",
"AmountType": 0
},
{
"Type": "",
"Id": 13773,
"PayDirectProductId": 4371,
"PayDirectInstitutionId": 0,
"Name": "Daystar Church",
"ShortName": "daystar",
"Narration": "Daystar Church",
"CustomerField1": "Mobile Number",
"LogoUrl": "q.gif",
"Surcharge": "100",
"CurrencyCode": "566",
"CurrencySymbol": "NGN",
"QuickTellerSiteUrlName": "daystarleadership",
"RiskCategoryId": "16201",
"PageFlowInfo": {
"Elements": [],
"FinishButtonName": "Finish",
"StartPage": "DoPayment.aspx",
"UsesPaymentItems": true,
"PerformInquiry": true,
"AllowRetry": true
},
"CategoryId": 14,
"CategoryName": "Others",
"AmountType": 0
},
{
"Type": "",
"Id": 16462,
"PayDirectProductId": 4443,
"PayDirectInstitutionId": 0,
"Name": "DirectTest",
"ShortName": "Direct",
"Narration": "Testing",
"CustomerField1": "Phone number",
"CustomerField2": "Phone number",
"LogoUrl": "q.gif",
"Surcharge": "0",
"CurrencyCode": "566",
"CurrencySymbol": "NGN",
"QuickTellerSiteUrlName": "directtest",
"PageFlowInfo": {
"Elements": [],
"FinishButtonName": "Finish",
"StartPage": "DoPayment.aspx",
"UsesPaymentItems": true,
"PerformInquiry": true,
"AllowRetry": true
},
"CategoryId": 14,
"CategoryName": "Others",
"AmountType": 0
},
{
"Type": "PHV",
"Id": 17582,
"PayDirectProductId": 4560,
"PayDirectInstitutionId": 0,
"Name": "Disco Test Biller",
"ShortName": "Disco",
"Narration": "Test Biller for Disco Payments",
"CustomerField1": "Customer ID",
"LogoUrl": "q.gif",
"Surcharge": "3000",
"CurrencyCode": "566",
"CurrencySymbol": "NGN",
"QuickTellerSiteUrlName": "discoTest",
"NetworkId": "628051042",
"ProductCode": "6280515457",
"PageFlowInfo": {
"Elements": [],
"FinishButtonName": "Finish",
"StartPage": "DoPayment.aspx",
"UsesPaymentItems": true,
"PerformInquiry": true,
"AllowRetry": true
},
"CategoryId": 14,
"CategoryName": "Others",
"AmountType": 0
},
{
"Type": "PCL",
"Id": 16923,
"PayDirectProductId": 4532,
"PayDirectInstitutionId": 0,
"Name": "EChange e-Account",
"ShortName": "EEA",
"Narration": "EChange e-Account",
"CustomerField1": "Enter Wallet Identifier",
"CustomerField2": "Phone Number or EChange ID",
"LogoUrl": "q.gif",
"Surcharge": "0",
"CurrencyCode": "566",
"CurrencySymbol": "NGN",
"QuickTellerSiteUrlName": "echange",
"PageFlowInfo": {
"Elements": [],
"FinishButtonName": "Finish",
"StartPage": "DoPayment.aspx",
"UsesPaymentItems": true,
"PerformInquiry": true,
"AllowRetry": true
},
"CategoryId": 14,
"CategoryName": "Others",
"AmountType": 0
},
{
"Type": "",
"Id": 16906,
"PayDirectProductId": 4507,
"PayDirectInstitutionId": 0,
"Name": "EfeTest",
"ShortName": "Efe",
"Narration": "Testing Biller Creation",
"CustomerField1": "Email",
"LogoUrl": "q.gif",
"Surcharge": "0",
"CurrencyCode": "566",
"CurrencySymbol": "NGN",
"QuickTellerSiteUrlName": "efe",
"PageFlowInfo": {
"Elements": [],
"FinishButtonName": "Finish",
"StartPage": "DoPayment.aspx",
"UsesPaymentItems": true,
"PerformInquiry": true,
"AllowRetry": true
},
"CategoryId": 14,
"CategoryName": "Others",
"AmountType": 0
},
{
"Type": "",
"Id": 222,
"PayDirectProductId": 4026,
"PayDirectInstitutionId": 0,
"Name": "FCT Parking Ticket",
"ShortName": "PT",
"Narration": "FCT Parking Ticket",
"CustomerField1": "Dealer ID",
"LogoUrl": "q.gif",
"Surcharge": "0",
"CurrencyCode": "566",
"CurrencySymbol": "NGN",
"QuickTellerSiteUrlName": "parking",
"RiskCategoryId": "16202",
"PageFlowInfo": {
"Elements": [],
"FinishButtonName": "Finish",
"StartPage": "DoPayment.aspx",
"UsesPaymentItems": true,
"PerformInquiry": true,
"AllowRetry": true
},
"CategoryId": 14,
"CategoryName": "Others",
"AmountType": 0
},
{
"Type": "",
"Id": 16905,
"PayDirectProductId": 4488,
"PayDirectInstitutionId": 0,
"Name": "Federal GovtTSA",
"ShortName": "FGTSA",
"Narration": "Federal GovtTSA",
"CustomerField1": "Customer Id",
"LogoUrl": "q.gif",
"Surcharge": "100",
"CurrencyCode": "566",
"CurrencySymbol": "NGN",
"QuickTellerSiteUrlName": "fgtsa",
"PageFlowInfo": {
"Elements": [],
"FinishButtonName": "Finish",
"StartPage": "DoPayment.aspx",
"UsesPaymentItems": true,
"PerformInquiry": true,
"AllowRetry": true
},
"CategoryId": 14,
"CategoryName": "Others",
"AmountType": 5
},
{
"Type": "",
"Id": 17435,
"PayDirectProductId": 3844,
"PayDirectInstitutionId": 0,
"Name": "Fixed and Exact Test Biller",
"ShortName": "FnE",
"Narration": "Fixed and Exact Test Biller",
"CustomerField1": "Phone",
"LogoUrl": "q.gif",
"Surcharge": "1000",
"CurrencyCode": "566",
"CurrencySymbol": "NGN",
"QuickTellerSiteUrlName": "FandE",
"PageFlowInfo": {
"Elements": [],
"FinishButtonName": "Finish",
"StartPage": "DoPayment.aspx",
"UsesPaymentItems": true,
"PerformInquiry": true,
"AllowRetry": true
},
"CategoryId": 14,
"CategoryName": "Others",
"AmountType": 5
},
{
"Type": "",
"Id": 16907,
"PayDirectProductId": 4508,
"PayDirectInstitutionId": 0,
"Name": "Fuel Voucher",
"ShortName": "FuelV",
"Narration": "Fuel voucher",
"CustomerField1": "Invoice ID",
"LogoUrl": "q.gif",
"Surcharge": "0",
"CurrencyCode": "566",
"CurrencySymbol": "NGN",
"QuickTellerSiteUrlName": "FuelVoucher",
"PageFlowInfo": {
"Elements": [],
"FinishButtonName": "Finish",
"StartPage": "DoPayment.aspx",
"UsesPaymentItems": true,
"PerformInquiry": true,
"AllowRetry": true
},
"CategoryId": 14,
"CategoryName": "Others",
"AmountType": 0
},
{
"Type": "PCL",
"Id": 161,
"PayDirectProductId": 0,
"PayDirectInstitutionId": 0,
"Name": "Fund Verve Prepaid Card",
"ShortName": "PCL",
"Narration": "Fund your Verve Prepaid Card",
"CustomerField1": "Card PAN (12-19 digits)",
"LogoUrl": "q.gif",
"Surcharge": "0",
"CurrencyCode": "566",
"CurrencySymbol": "NGN",
"QuickTellerSiteUrlName": "VervePrepaid",
"PageFlowInfo": {
"Elements": [],
"FinishButtonName": "Load Card",
"StartPage": "DoPayment.aspx",
"UsesPaymentItems": false,
"PerformInquiry": true,
"AllowRetry": true
},
"CategoryId": 14,
"CategoryName": "Others",
"MediumImageId": "d96f4123-c1ea-4946-898d-9e8e069413d4",
"AmountType": 0
},
{
"Type": "PCL",
"Id": 17141,
"PayDirectProductId": 4543,
"PayDirectInstitutionId": 0,
"Name": "Generic e-Account",
"ShortName": "GEA",
"Narration": "Generic e-Account",
"CustomerField1": "Generic identification Number",
"LogoUrl": "q.gif",
"Surcharge": "0",
"CurrencyCode": "566",
"CurrencySymbol": "NGN",
"QuickTellerSiteUrlName": "generic",
"PageFlowInfo": {
"Elements": [],
"FinishButtonName": "Finish",
"StartPage": "DoPayment.aspx",
"UsesPaymentItems": true,
"PerformInquiry": true,
"AllowRetry": true
},
"CategoryId": 14,
"CategoryName": "Others",
"AmountType": 0
},
{
"Type": "PHV",
"Id": 16902,
"PayDirectProductId": 4487,
"PayDirectInstitutionId": 0,
"Name": "GLO VOT",
"ShortName": "GLOVOT",
"Narration": "GLO POS",
"CustomerField1": "Phone Number",
"LogoUrl": "q.gif",
"Surcharge": "0",
"CurrencyCode": "566",
"CurrencySymbol": "NGN",
"QuickTellerSiteUrlName": "glovot",
"SupportEmail": "[email protected]",
"NetworkId": "6280510421",
"ProductCode": "628051501119",
"PageFlowInfo": {
"Elements": [],
"FinishButtonName": "Finish",
"StartPage": "DoPayment.aspx",
"UsesPaymentItems": true,
"PerformInquiry": true,
"AllowRetry": true
},
"CategoryId": 14,
"CategoryName": "Others",
"AmountType": 0
},
{
"Type": "",
"Id": 16925,
"PayDirectProductId": 4533,
"PayDirectInstitutionId": 0,
"Name": "IFIS Wallet Topup",
"ShortName": "IFISWT",
"Narration": "IFIS Wallet Topup for Funding Wallet",
"CustomerField1": "Agent Phone Number",
"LogoUrl": "q.gif",
"Surcharge": "100",
"CurrencyCode": "566",
"CurrencySymbol": "NGN",
"QuickTellerSiteUrlName": "ifisWalletTopUp",
"PageFlowInfo": {
"Elements": [],
"FinishButtonName": "Finish",
"StartPage": "DoPayment.aspx",
"UsesPaymentItems": true,
"PerformInquiry": true,
"AllowRetry": true
},
"CategoryId": 14,
"CategoryName": "Others",
"AmountType": 0
},
{
"Type": "PHV",
"Id": 16913,
"PayDirectProductId": 4515,
"PayDirectInstitutionId": 0,
"Name": "International Remittance",
"ShortName": "IREM",
"Narration": "International Remittance",
"CustomerField1": "Account Number / Wallet Id",
"LogoUrl": "q.gif",
"Surcharge": "0",
"CurrencyCode": "566",
"CurrencySymbol": "NGN",
"QuickTellerSiteUrlName": "irem",
"NetworkId": "62806112",
"ProductCode": "6280515021120099",
"PageFlowInfo": {
"Elements": [],
"FinishButtonName": "Finish",
"StartPage": "DoPayment.aspx",
"UsesPaymentItems": true,
"PerformInquiry": true,
"AllowRetry": true
},
"CategoryId": 14,
"CategoryName": "Others",
"AmountType": 0
},
{
"Type": "",
"Id": 14516,
"PayDirectProductId": 4332,
"PayDirectInstitutionId": 0,
"Name": "Kevwe & fSons 234",
"ShortName": "QBDfff234325",
"Narration": "John & Sons",
"CustomerField1": "Mobile Number",
"CustomerField2": "",
"LogoUrl": "q.gif",
"Url": "",
"Surcharge": "0",
"CustomSectionUrl": "",
"CurrencyCode": "566",
"CurrencySymbol": "NGN",
"QuickTellerSiteUrlName": "kevfwe-sons-234",
"SupportEmail": "[email protected]",
"RiskCategoryId": "",
"CategoryId": 14,
"CategoryName": "Others",
"AmountType": 0
},
{
"Type": "",
"Id": 14513,
"PayDirectProductId": 4332,
"PayDirectInstitutionId": 0,
"Name": "Kevwe & Sons3",
"ShortName": "QBD234324",
"Narration": "John & Sons",
"CustomerField1": "Mobile Number",
"CustomerField2": "",
"LogoUrl": "q.gif",
"Url": "",
"Surcharge": "0",
"CustomSectionUrl": "",
"CurrencyCode": "566",
"CurrencySymbol": "NGN",
"QuickTellerSiteUrlName": "kevwe-sons2",
"SupportEmail": "[email protected]",
"RiskCategoryId": "",
"CategoryId": 14,
"CategoryName": "Others",
"AmountType": 0
},
{
"Type": "",
"Id": 14514,
"PayDirectProductId": 4332,
"PayDirectInstitutionId": 0,
"Name": "Kevwe & Sons3",
"ShortName": "QBD234324q",
"Narration": "John & Sons",
"CustomerField1": "Mobile Number",
"CustomerField2": "",
"LogoUrl": "q.gif",
"Url": "",
"Surcharge": "0",
"CustomSectionUrl": "",
"CurrencyCode": "566",
"CurrencySymbol": "NGN",
"QuickTellerSiteUrlName": "kevwe-sons2",
"SupportEmail": "[email protected]",
"RiskCategoryId": "",
"CategoryId": 14,
"CategoryName": "Others",
"AmountType": 0
},
{
"Type": "",
"Id": 14515,
"PayDirectProductId": 4332,
"PayDirectInstitutionId": 0,
"Name": "Kevwe & Sons34",
"ShortName": "QBD234324q",
"Narration": "John & Sons",
"CustomerField1": "Mobile Number",
"CustomerField2": "",
"LogoUrl": "q.gif",
"Url": "",
"Surcharge": "0",
"CustomSectionUrl": "",
"CurrencyCode": "566",
"CurrencySymbol": "NGN",
"QuickTellerSiteUrlName": "kevwe-sons2",
"SupportEmail": "[email protected]",
"RiskCategoryId": "",
"CategoryId": 14,
"CategoryName": "Others",
"AmountType": 0
},
{
"Type": "",
"Id": 127,
"PayDirectProductId": 3517,
"PayDirectInstitutionId": 0,
"Name": "Latin Dance Club",
"ShortName": "LDC",
"Narration": "Register to Audition",
"CustomerField1": "mobile number",
"CustomerField2": "",
"LogoUrl": "ldc.jpeg",
"Url": "",
"Surcharge": "10000",
"CustomSectionUrl": "",
"CurrencyCode": "566",
"CurrencySymbol": "NGN",
"QuickTellerSiteUrlName": "thespiritedactor",
"SupportEmail": "[email protected]",
"CategoryId": 14,
"CategoryName": "Others",
"AmountType": 0
},
{
"Type": "",
"Id": 167,
"PayDirectProductId": 4280,
"PayDirectInstitutionId": 0,
"Name": "Load Gift Card",
"ShortName": "LGC",
"Narration": "Load Gift Card",
"CustomerField1": "Order no",
"LogoUrl": "q.gif",
"Surcharge": "0",
"CurrencyCode": "566",
"CurrencySymbol": "NGN",
"QuickTellerSiteUrlName": "lgc",
"RiskCategoryId": "16203",
"PageFlowInfo": {
"Elements": [],
"FinishButtonName": "Finish",
"StartPage": "DoPayment.aspx",
"UsesPaymentItems": true,
"PerformInquiry": true,
"AllowRetry": true
},
"CategoryId": 14,
"CategoryName": "Others",
"AmountType": 0
},
{
"Type": "",
"Id": 307,
"PayDirectProductId": 163,
"PayDirectInstitutionId": 0,
"Name": "LUC PAYDirect",
"ShortName": "LUC",
"Narration": "LUC Paydirect Collections",
"CustomerField1": "luc no",
"CustomerField2": "",
"LogoUrl": "q.gif",
"Url": "",
"Surcharge": "0",
"CustomSectionUrl": "",
"CurrencyCode": "566",
"CurrencySymbol": "NGN",
"QuickTellerSiteUrlName": "luc",
"SupportEmail": "",
"CategoryId": 14,
"CategoryName": "Others",
"AmountType": 0
},
{
"Type": "",
"Id": 548,
"PayDirectProductId": 3496,
"PayDirectInstitutionId": 0,
"Name": "Mobitel",
"ShortName": "MBT",
"Narration": "Mobitel Internet",
"CustomerField1": "customer no",
"LogoUrl": "q.gif",
"Surcharge": "100",
"CurrencyCode": "566",
"CurrencySymbol": "NGN",
"QuickTellerSiteUrlName": "mobitel",
"RiskCategoryId": "16200",
"PageFlowInfo": {
"Elements": [],
"FinishButtonName": "Finish",
"StartPage": "DoPayment.aspx",
"UsesPaymentItems": true,
"PerformInquiry": true,
"AllowRetry": true
},
"CategoryId": 14,
"CategoryName": "Others",
"MediumImageId": "aa0bdabd-ea0d-480d-a1c5-224b4aeda432",
"AmountType": 0
},
{
"Type": "",
"Id": 314,
"PayDirectProductId": 3731,
"PayDirectInstitutionId": 0,
"Name": "MYBETCITY",
"ShortName": "MBC",
"Narration": "BETCITY LTD Collections",
"CustomerField1": "MBC ID",
"LogoUrl": "mybetcity.jpg",
"Surcharge": "10000",
"CurrencyCode": "566",
"CurrencySymbol": "NGN",
"QuickTellerSiteUrlName": "mybetcity",
"SupportEmail": "[email protected]",
"RiskCategoryId": "16200",
"PageFlowInfo": {
"Elements": [],
"FinishButtonName": "Finish",
"StartPage": "DoPayment.aspx",
"UsesPaymentItems": true,
"PerformInquiry": true,
"AllowRetry": true
},
"CategoryId": 14,
"CategoryName": "Others",
"MediumImageId": "468613cc-1443-4eaf-b46e-37e468390cd1",
"AmountType": 0
},
{
"Type": "",
"Id": 17574,
"PayDirectProductId": 4560,
"PayDirectInstitutionId": 0,
"Name": "NewBillerTest",
"ShortName": "NBTest",
"Narration": "New Biller Testing",
"CustomerField1": "NewBillerTest",
"LogoUrl": "q.gif",
"Surcharge": "9999",
"CurrencyCode": "566",
"CurrencySymbol": "NGN",
"QuickTellerSiteUrlName": "NewBillerTest",
"PageFlowInfo": {
"Elements": [],
"FinishButtonName": "Finish",
"StartPage": "DoPayment.aspx",
"UsesPaymentItems": true,
"PerformInquiry": true,
"AllowRetry": true
},
"CategoryId": 14,
"CategoryName": "Others",
"AmountType": 0
},
{
"Type": "PCL",
"Id": 16920,
"PayDirectProductId": 4525,
"PayDirectInstitutionId": 0,
"Name": "Nimc e-Account",
"ShortName": "NEA",
"Narration": "Nimc e-Account ",
"CustomerField1": "Nimc Identfication Number",
"LogoUrl": "q.gif",
"Surcharge": "0",
"CurrencyCode": "566",
"CurrencySymbol": "NGN",
"QuickTellerSiteUrlName": "nimc",
"PageFlowInfo": {
"Elements": [],
"FinishButtonName": "Finish",
"StartPage": "DoPayment.aspx",
"UsesPaymentItems": true,
"PerformInquiry": true,
"AllowRetry": true
},
"CategoryId": 14,
"CategoryName": "Others",
"AmountType": 0
},
{
"Type": "",
"Id": 512,
"PayDirectProductId": 3778,
"PayDirectInstitutionId": 0,
"Name": "Oando EVAP",
"ShortName": "OEVAP",
"Narration": "OEVAP",
"CustomerField1": "Invoice Number",
"LogoUrl": "Oando",
"Surcharge": "10000",
"CurrencyCode": "566",
"CurrencySymbol": "NGN",
"QuickTellerSiteUrlName": "oevap",
"SupportEmail": "[email protected]",
"RiskCategoryId": "16202",
"PageFlowInfo": {
"Elements": [],
"FinishButtonName": "Finish",
"StartPage": "DoPayment.aspx",
"UsesPaymentItems": true,
"PerformInquiry": true,
"AllowRetry": true
},
"PaymentOptionsPageHeader": "Oando EVAP",
"PaymentOptionsTitle": "Oando EVAP",
"CategoryId": 14,
"CategoryName": "Others",
"AmountType": 0
},
{
"Type": "",
"Id": 511,
"PayDirectProductId": 151,
"PayDirectInstitutionId": 0,
"Name": "Oando Marketing Plc",
"ShortName": "OML",
"Narration": "OML",
"LogoUrl": "Oando logo",
"Surcharge": "10000",
"CurrencyCode": "566",
"CurrencySymbol": "NGN",
"QuickTellerSiteUrlName": "oando",
"SupportEmail": "[email protected]",
"RiskCategoryId": "16202",
"PageFlowInfo": {
"Elements": [],
"FinishButtonName": "Finish",
"StartPage": "DoPayment.aspx",
"UsesPaymentItems": true,
"PerformInquiry": true,
"AllowRetry": true
},
"PaymentOptionsPageHeader": "Oando Marketing Plc",
"PaymentOptionsTitle": "Oando Marketing Plc",
"CategoryId": 14,
"CategoryName": "Others",
"MediumImageId": "43ffdd9b-90d5-439c-9c81-fde1d66b75d8",
"AmountType": 0
},
{
"Type": "PHV",
"Id": 16912,
"PayDirectProductId": 4513,
"PayDirectInstitutionId": 0,
"Name": "PayMerchant",
"ShortName": "PAMX",
"Narration": "PayMerchant for Merchant X",
"CustomerField1": "Customer Reference",
"LogoUrl": "q.gif",
"Surcharge": "0",
"CurrencyCode": "566",
"CurrencySymbol": "NGN",
"QuickTellerSiteUrlName": "PayMerchant",
"SupportEmail": "[email protected]",
"NetworkId": "62805104117",
"ProductCode": "628051041111",
"PageFlowInfo": {
"Elements": [],
"FinishButtonName": "Finish",
"StartPage": "DoPayment.aspx",
"UsesPaymentItems": true,
"PerformInquiry": true,
"AllowRetry": true
},
"CategoryId": 14,
"CategoryName": "Others",
"AmountType": 0
},
{
"Type": "PHV",
"Id": 16208,
"PayDirectProductId": 4435,
"PayDirectInstitutionId": 0,
"Name": "PHCN EKEDP",
"ShortName": "EKEDP",
"Narration": "PHCN EKEDP",
"CustomerField1": "METER NO",
"LogoUrl": "q.gif",
"Surcharge": "0",
"CurrencyCode": "566",
"CurrencySymbol": "NGN",
"QuickTellerSiteUrlName": "ekedp",
"SupportEmail": "[email protected]",
"NetworkId": "6280510421",
"ProductCode": "628051501113",
"PageFlowInfo": {
"Elements": [],
"FinishButtonName": "Finish",
"StartPage": "DoPayment.aspx",
"UsesPaymentItems": true,
"PerformInquiry": true,
"AllowRetry": true
},
"CategoryId": 14,
"CategoryName": "Others",
"AmountType": 0
},
{
"Type": "",
"Id": 151,
"PayDirectProductId": 3410,
"PayDirectInstitutionId": 0,
"Name": "Premier Lotto Dealer Payments",
"ShortName": "plotto",
"Narration": "Dealer Payments",
"CustomerField1": "Dealer No",
"CustomerField2": "",
"LogoUrl": "p.gif",
"Url": "",
"Surcharge": "10000",
"CustomSectionUrl": "",
"CurrencyCode": "566",
"CurrencySymbol": "NGN",
"QuickTellerSiteUrlName": "premierlotto",
"SupportEmail": "",
"CategoryId": 14,
"CategoryName": "Others",
"AmountType": 0
},
{
"Type": "",
"Id": 941,
"PayDirectProductId": 3782,
"PayDirectInstitutionId": 0,
"Name": "QT Event Ticketing Services",
"ShortName": "QTTickets",
"Narration": "Quickteller Event Tickets",
"CustomerField1": "Phone Number (2348032222342, 2347025678901)",
"LogoUrl": "q.gif",
"Surcharge": "10000",
"CurrencyCode": "566",
"CurrencySymbol": "NGN",
"QuickTellerSiteUrlName": "qteventtickets",
"RiskCategoryId": "16200",
"PageFlowInfo": {
"Elements": [],
"FinishButtonName": "Finish",
"StartPage": "DoPayment.aspx",
"UsesPaymentItems": true,
"PerformInquiry": true,
"AllowRetry": true
},
"CategoryId": 14,
"CategoryName": "Others",
"AmountType": 0
},
{
"Type": "",
"Id": 940,
"PayDirectProductId": 3767,
"PayDirectInstitutionId": 0,
"Name": "Quickteller Event Tickets",
"ShortName": "QTEvents",
"Narration": "Quickteller Event Tickets-Buy your Ticket",
"CustomerField1": "Email Address of Ticket Recipient",
"LogoUrl": "q.gif",
"Surcharge": "10000",
"CurrencyCode": "566",
"CurrencySymbol": "NGN",
"QuickTellerSiteUrlName": "quicktellertickets",
"RiskCategoryId": "16200",
"PageFlowInfo": {
"Elements": [],
"FinishButtonName": "Finish",
"StartPage": "DoPayment.aspx",
"UsesPaymentItems": true,
"PerformInquiry": true,
"AllowRetry": true
},
"CategoryId": 14,
"CategoryName": "Others",
"AmountType": 0
},
{
"Type": "",
"Id": 16899,
"PayDirectProductId": 4481,
"PayDirectInstitutionId": 0,
"Name": "Quickteller Luxury Mall",
"ShortName": "Mall4Afric",
"Narration": "Quickteller Luxury Mall",
"CustomerField1": "Order Id",
"LogoUrl": "q.gif",
"Surcharge": "0",
"CurrencyCode": "566",
"CurrencySymbol": "NGN",
"QuickTellerSiteUrlName": "luxurymall",
"RiskCategoryId": "16201",
"PageFlowInfo": {
"Elements": [],
"FinishButtonName": "Finish",
"StartPage": "DoPayment.aspx",
"UsesPaymentItems": true,
"PerformInquiry": true,
"AllowRetry": true
},
"CategoryId": 14,
"CategoryName": "Others",
"AmountType": 0
},
{
"Type": "",
"Id": 17575,
"PayDirectProductId": 4562,
"PayDirectInstitutionId": 0,
"Name": "RetailPay Funding",
"ShortName": "RPF",
"Narration": "RetailPay Funding",
"CustomerField1": "Dealer Code",
"LogoUrl": "RetailPayLogo",
"Surcharge": "0",
"CurrencyCode": "566",
"CurrencySymbol": "NGN",
"QuickTellerSiteUrlName": "retailPayFunding",
"PageFlowInfo": {
"Elements": [],
"FinishButtonName": "Finish",
"StartPage": "DoPayment.aspx",
"UsesPaymentItems": true,
"PerformInquiry": true,
"AllowRetry": true
},
"CategoryId": 14,
"CategoryName": "Others",
"SmallImageId": "06ca582b-3344-4cd8-8b24-8082d338020f",
"LargeImageId": "06ca582b-3344-4cd8-8b24-8082d338020f",
"MediumImageId": "06ca582b-3344-4cd8-8b24-8082d338020f",
"AmountType": 0
},
{
"Type": "",
"Id": 894,
"PayDirectProductId": 4248,
"PayDirectInstitutionId": 0,
"Name": "Safe Token Reg",
"ShortName": "STR",
"Narration": "ATM Registration",
"CustomerField1": "Mobile Number",
"LogoUrl": "q.gif",
"Surcharge": "10000",
"CurrencyCode": "566",
"CurrencySymbol": "NGN",
"QuickTellerSiteUrlName": "safereg",
"SupportEmail": "[email protected]",
"RiskCategoryId": "16202",
"PageFlowInfo": {
"Elements": [],
"FinishButtonName": "Finish",
"StartPage": "DoPayment.aspx",
"UsesPaymentItems": true,
"PerformInquiry": true,
"AllowRetry": true
},
"CategoryId": 14,
"CategoryName": "Others",
"AmountType": 0
},
{
"Type": "",
"Id": 411,
"PayDirectProductId": 3777,
"PayDirectInstitutionId": 0,
"Name": "Society of Petroleum Engineers Nigeria Council",
"ShortName": "SPENC",
"Narration": "SPE Nigeria Council",
"CustomerField1": "Registration Number",
"LogoUrl": "SPENC.jpg",
"Surcharge": "10000",
"CurrencyCode": "566",
"CurrencySymbol": "NGN",
"QuickTellerSiteUrlName": "spenc",
"SupportEmail": "[email protected]",
"RiskCategoryId": "16203",
"PageFlowInfo": {
"Elements": [],
"FinishButtonName": "Finish",
"StartPage": "DoPayment.aspx",
"UsesPaymentItems": true,
"PerformInquiry": true,
"AllowRetry": true
},
"CategoryId": 14,
"CategoryName": "Others",
"MediumImageId": "18062f3a-b94a-4087-8e09-9704164bfd11",
"AmountType": 0
},
{
"Type": "",
"Id": 302,
"PayDirectProductId": 3327,
"PayDirectInstitutionId": 0,
"Name": "SOFORTE Ent. Distribution Ltd",
"ShortName": "SOFORT",
"Narration": "SOFORTE Collections",
"CustomerField1": "ORDER NO",
"CustomerField2": "",
"LogoUrl": "soforte.bmp",
"Url": "",
"Surcharge": "10000",
"CustomSectionUrl": "",
"CurrencyCode": "566",
"CurrencySymbol": "NGN",
"QuickTellerSiteUrlName": "soforte",
"SupportEmail": "[email protected]",
"CategoryId": 14,
"CategoryName": "Others",
"MediumImageId": "185a27c2-9466-4666-a209-3c0576344c3a",
"AmountType": 0
},
{
"Type": "",
"Id": 371,
"PayDirectProductId": 3718,
"PayDirectInstitutionId": 0,
"Name": "Stanbic IBTC Pension",
"ShortName": "SPEN",
"Narration": "Stanbic IBTC Pension",
"CustomerField1": "PIN",
"LogoUrl": "q.gif",
"Surcharge": "10000",
"CurrencyCode": "566",
"CurrencySymbol": "NGN",
"QuickTellerSiteUrlName": "stanbicpensions",
"SupportEmail": "[email protected]",
"PageFlowInfo": {
"Elements": [],
"FinishButtonName": "Finish",
"StartPage": "DoPayment.aspx",
"UsesPaymentItems": true,
"PerformInquiry": true,
"AllowRetry": true
},
"CategoryId": 14,
"CategoryName": "Others",
"AmountType": 0
},
{
"Type": "",
"Id": 16463,
"PayDirectProductId": 4443,
"PayDirectInstitutionId": 0,
"Name": "TestTest",
"ShortName": "TestTest",
"CustomerField1": "Phone number",
"LogoUrl": "q.gif",
"Surcharge": "0",
"CurrencyCode": "566",
"CurrencySymbol": "NGN",
"QuickTellerSiteUrlName": "directtest",
"PageFlowInfo": {
"Elements": [],
"FinishButtonName": "Finish",
"StartPage": "DoPayment.aspx",
"UsesPaymentItems": true,
"PerformInquiry": true,
"AllowRetry": true
},
"CategoryId": 14,
"CategoryName": "Others",
"AmountType": 0
},
{
"Type": "",
"Id": 16631,
"PayDirectProductId": 4466,
"PayDirectInstitutionId": 0,
"Name": "Total TomCard",
"ShortName": "TotalTom",
"Narration": "Wallet Top Up",
"CustomerField1": "Customer Reference No",
"LogoUrl": "q.gif",
"Surcharge": "10000",
"CurrencyCode": "566",
"CurrencySymbol": "NGN",
"QuickTellerSiteUrlName": "TotalTom",
"SupportEmail": "[email protected]",
"PageFlowInfo": {
"Elements": [],
"FinishButtonName": "Finish",
"StartPage": "DoPayment.aspx",
"UsesPaymentItems": true,
"PerformInquiry": true,
"AllowRetry": true
},
"PaymentOptionsTitle": "Total TomCard",
"CategoryId": 14,
"CategoryName": "Others",
"AmountType": 0
},
{
"Type": "",
"Id": 13585,
"PayDirectProductId": 4502,
"PayDirectInstitutionId": 0,
"Name": "TSA",
"ShortName": "TSA",
"Narration": "TSA",
"CustomerField1": "Customer Number",
"CustomerField2": "Phone Number",
"LogoUrl": "q.gif",
"Surcharge": "0",
"CurrencyCode": "566",
"CurrencySymbol": "NGN",
"QuickTellerSiteUrlName": "tsa",
"SupportEmail": "[email protected]",
"RiskCategoryId": "16201",
"PageFlowInfo": {
"Elements": [],
"FinishButtonName": "Finish",
"StartPage": "DoPayment.aspx",
"UsesPaymentItems": true,
"PerformInquiry": true,
"AllowRetry": true
},
"CategoryId": 14,
"CategoryName": "Others",
"AmountType": 0
},
{
"Type": "",
"Id": 16904,
"PayDirectProductId": 4502,
"PayDirectInstitutionId": 0,
"Name": "TSABiller",
"ShortName": "TSALT",
"Narration": "TSA Biller Enterprises",
"CustomerField1": "Phone Number",
"LogoUrl": "q.gif",
"Surcharge": "100",
"CurrencyCode": "566",
"CurrencySymbol": "NGN",
"QuickTellerSiteUrlName": "tsabiller",
"PageFlowInfo": {
"Elements": [],
"FinishButtonName": "Finish",
"StartPage": "DoPayment.aspx",
"UsesPaymentItems": true,
"PerformInquiry": true,
"AllowRetry": true
},
"CategoryId": 14,
"CategoryName": "Others",
"AmountType": 0
},
{
"Type": "",
"Id": 982,
"PayDirectProductId": 4313,
"PayDirectInstitutionId": 0,
"Name": "Verve eCash",
"ShortName": "QTA",
"Narration": "Verve eCash",
"CustomerField1": "Phone Number",
"LogoUrl": "q.gif",
"Surcharge": "0",
"CurrencyCode": "566",
"CurrencySymbol": "NGN",
"QuickTellerSiteUrlName": "eaccount",
"CustomMessageUrl": "testing 1234",
"PageFlowInfo": {
"Elements": [],
"FinishButtonName": "Finish",
"StartPage": "DoPayment.aspx",
"UsesPaymentItems": true,
"PerformInquiry": true,
"AllowRetry": true
},
"CategoryId": 14,
"CategoryName": "Others",
"MediumImageId": "d96f4123-c1ea-4946-898d-9e8e069413d4",
"CustomMessageId": "982",
"AmountType": 0
},
{
"Type": "PCL",
"Id": 8805,
"PayDirectProductId": 4313,
"PayDirectInstitutionId": 0,
"Name": "Verve eCash Web",
"ShortName": "VerveECash",
"Narration": "Verve eCash Web",
"CustomerField1": "Phone Number",
"LogoUrl": "q.gif",
"Surcharge": "0",
"CurrencyCode": "566",
"CurrencySymbol": "NGN",
"QuickTellerSiteUrlName": "eaccountweb",
"PageFlowInfo": {
"Elements": [],
"FinishButtonName": "Finish",
"StartPage": "DoPayment.aspx",
"UsesPaymentItems": true,
"PerformInquiry": true,
"AllowRetry": true
},
"CategoryId": 14,
"CategoryName": "Others",
"SmallImageId": "d96f4123-c1ea-4946-898d-9e8e069413d4",
"AmountType": 0
},
{
"Type": "",
"Id": 16911,
"PayDirectProductId": 4510,
"PayDirectInstitutionId": 0,
"Name": "Verve GTB",
"ShortName": "VerveGTB",
"CustomerField1": "CustomerID",
"LogoUrl": "q.gif",
"Surcharge": "0",
"CurrencyCode": "566",
"CurrencySymbol": "NGN",
"QuickTellerSiteUrlName": "vervegtb",
"PageFlowInfo": {
"Elements": [],
"FinishButtonName": "Finish",
"StartPage": "DoPayment.aspx",
"UsesPaymentItems": true,
"PerformInquiry": true,
"AllowRetry": true
},
"CategoryId": 14,
"CategoryName": "Others",
"AmountType": 0
}
]
},
{
"Id": 8,
"Name": "Phone Bills",
"Description": "Pay all post paid phone bills",
"Billers": [
{
"Type": "PHV",
"Id": 16554,
"PayDirectProductId": 4460,
"PayDirectInstitutionId": 0,
"Name": "9mobile Postpaid",
"ShortName": "9mobile",
"Narration": "9mobile Postpaid",
"CustomerField1": "Customer No",
"LogoUrl": "q.gif",
"Surcharge": "10000",
"CurrencyCode": "566",
"CurrencySymbol": "NGN",
"QuickTellerSiteUrlName": "ninemobile",
"SupportEmail": "[email protected]",
"PageFlowInfo": {
"Elements": [],
"FinishButtonName": "Finish",
"StartPage": "DoPayment.aspx",
"UsesPaymentItems": true,
"PerformInquiry": true,
"AllowRetry": true
},
"CategoryId": 8,
"CategoryName": "Phone Bills",
"AmountType": 0
},
{
"Type": "MO",
"Id": 902,
"PayDirectProductId": 0,
"PayDirectInstitutionId": 0,
"Name": "MTN e-Charge Postpaid",
"ShortName": "MTNVTU",
"Narration": "Pay some or part of your MTN bills through e-Charge",
"CustomerField1": "Phone Number",
"LogoUrl": "mtn.jpg",
"Surcharge": "0",
"CurrencyCode": "566",
"CurrencySymbol": "NGN",
"QuickTellerSiteUrlName": "mtnvtu",
"SupportEmail": "[email protected]",
"NetworkId": "628051043",
"ProductCode": "6280510431",
"PageFlowInfo": {
"Elements": [],
"FinishButtonName": "Finish",
"StartPage": "DoPayment.aspx",
"UsesPaymentItems": true,
"PerformInquiry": true,
"AllowRetry": true
},
"CategoryId": 8,
"CategoryName": "Phone Bills",
"MediumImageId": "7389beb8-36fe-4c1d-bba0-56635ff4bfe0",
"AmountType": 0
},
{
"Type": "",
"Id": 106,
"PayDirectProductId": 99,
"PayDirectInstitutionId": 0,
"Name": "MTN via UBA",
"ShortName": "UBA-MTN",
"CustomerField1": "Phone Number",
"CustomerField2": "Customer Name",
"LogoUrl": "ubamtn.gif",
"Surcharge": "0",
"CurrencyCode": "566",
"CurrencySymbol": "NGN",
"QuickTellerSiteUrlName": "mtnuba",
"SupportEmail": "[email protected]",
"PageFlowInfo": {
"Elements": [],
"FinishButtonName": "Finish",
"StartPage": "DoPayment.aspx",
"UsesPaymentItems": true,
"PerformInquiry": true,
"AllowRetry": true
},
"CategoryId": 8,
"CategoryName": "Phone Bills",
"AmountType": 0
},
{
"Type": "MO",
"Id": 15606,
"PayDirectProductId": 0,
"PayDirectInstitutionId": 0,
"Name": "NTEL",
"ShortName": "NTEL",
"Narration": "NTEL Virtual Top-up",
"CustomerField1": "Mobile Number",
"LogoUrl": "q.gif",
"Surcharge": "0",
"CurrencyCode": "566",
"CurrencySymbol": "NGN",
"QuickTellerSiteUrlName": "ntelvtu",
"SupportEmail": "[email protected]",
"NetworkId": "628051045",
"ProductCode": "628051047",
"PageFlowInfo": {
"Elements": [],
"FinishButtonName": "Finish",
"StartPage": "DoPayment.aspx",
"UsesPaymentItems": true,
"PerformInquiry": true,
"AllowRetry": true
},
"CategoryId": 8,
"CategoryName": "Phone Bills",
"AmountType": 0
},
{
"Type": "",
"Id": 17581,
"PayDirectProductId": 3593,
"PayDirectInstitutionId": 0,
"Name": "Zoom Mobile",
"ShortName": "ZM",
"Narration": "Zoom Payments",
"CustomerField1": "Cust Id",
"LogoUrl": "q.gif",
"Surcharge": "100",
"CurrencyCode": "566",
"CurrencySymbol": "NGN",
"QuickTellerSiteUrlName": "zoom",
"PageFlowInfo": {
"Elements": [],
"FinishButtonName": "Finish",
"StartPage": "DoPayment.aspx",
"UsesPaymentItems": true,
"PerformInquiry": true,
"AllowRetry": true
},
"CategoryId": 8,
"CategoryName": "Phone Bills",
"AmountType": 0
}
]
},
{
"Id": 3,
"Name": "State Payments",
"Description": "Pay state taxes",
"Billers": [
{
"Type": "",
"Id": 303,
"PayDirectProductId": 3332,
"PayDirectInstitutionId": 0,
"Name": "Abia State Infrastructural Development Agency",
"ShortName": "ASIDA",
"Narration": "Pay",
"CustomerField1": "Customer No",
"LogoUrl": "q.jpg",
"Surcharge": "10000",
"CurrencyCode": "566",
"CurrencySymbol": "NGN",
"QuickTellerSiteUrlName": "asida",
"SupportEmail": "[email protected]",
"PageFlowInfo": {
"Elements": [],
"FinishButtonName": "Finish",
"StartPage": "DoPayment.aspx",
"UsesPaymentItems": true,
"PerformInquiry": true,
"AllowRetry": true
},
"CategoryId": 3,
"CategoryName": "State Payments",
"AmountType": 4
},
{
"Type": "",
"Id": 152,
"PayDirectProductId": 123,
"PayDirectInstitutionId": 0,
"Name": "Cross River State",
"ShortName": "CRSG",
"Narration": "Cross river state collections",
"CustomerField1": "TIN",
"LogoUrl": "c.gif",
"Surcharge": "0",
"CurrencyCode": "566",
"CurrencySymbol": "NGN",
"QuickTellerSiteUrlName": "crsg",
"PageFlowInfo": {
"Elements": [],
"FinishButtonName": "Finish",
"StartPage": "DoPayment.aspx",
"UsesPaymentItems": true,
"PerformInquiry": true,
"AllowRetry": true
},
"CategoryId": 3,
"CategoryName": "State Payments",
"AmountType": 5
}
]
},
{
"Id": 15,
"Name": "Airlines",
"Description": "Airlines",
"Billers": [
{
"Type": "",
"Id": 405,
"PayDirectProductId": 3492,
"PayDirectInstitutionId": 0,
"Name": "Aero Mobile - Book on Holds",
"ShortName": "ACNMOB",
"Narration": "Aero Mobile - Book on Holds",
"CustomerField1": "Booking References",
"LogoUrl": "aero.gif",
"Surcharge": "10000",
"CurrencyCode": "566",
"CurrencySymbol": "NGN",
"QuickTellerSiteUrlName": "aeromobile",
"PageFlowInfo": {
"Elements": [],
"FinishButtonName": "Finish",
"StartPage": "DoPayment.aspx",
"UsesPaymentItems": true,
"PerformInquiry": true,
"AllowRetry": true
},
"CategoryId": 15,
"CategoryName": "Airlines",
"MediumImageId": "2c587096-f28b-4662-bd61-803f6cc6bf2e",
"AmountType": 3
},
{
"Type": "",
"Id": 155,
"PayDirectProductId": 3345,
"PayDirectInstitutionId": 0,
"Name": "AirNigeria BOH",
"ShortName": "AIRNG",
"Narration": "AirNigeria BookOnHold",
"CustomerField1": " Booking Reference No:",
"CustomerField2": "",
"LogoUrl": "airng.png",
"Url": "",
"Surcharge": "10000",
"CustomSectionUrl": "",
"CurrencyCode": "566",
"CurrencySymbol": "NGN",
"QuickTellerSiteUrlName": "airnigeria",
"SupportEmail": "[email protected],[email protected]",
"CategoryId": 15,
"CategoryName": "Airlines",
"AmountType": 0
},
{
"Type": "",
"Id": 134,
"PayDirectProductId": 3581,
"PayDirectInstitutionId": 0,
"Name": "Arik Air Book on Hold",
"ShortName": "ARIK",
"Narration": "Arik Air Book on Hold",
"CustomerField1": "Cutomer Reference",
"LogoUrl": "q.gif",
"Surcharge": "10000",
"CurrencyCode": "566",
"CurrencySymbol": "NGN",
"QuickTellerSiteUrlName": "arik",
"PageFlowInfo": {
"Elements": [],
"FinishButtonName": "Finish",
"StartPage": "DoPayment.aspx",
"UsesPaymentItems": true,
"PerformInquiry": true,
"AllowRetry": true
},
"CategoryId": 15,
"CategoryName": "Airlines",
"AmountType": 5
},
{
"Type": "",
"Id": 213,
"PayDirectProductId": 3568,
"PayDirectInstitutionId": 0,
"Name": "British Airways GTB POS",
"ShortName": "BAPOS",
"Narration": "British Airways GTB POS Collections",
"CustomerField1": "PNR No.",
"LogoUrl": "british.JPG",
"Surcharge": "0",
"CurrencyCode": "566",
"CurrencySymbol": "NGN",
"QuickTellerSiteUrlName": "bapos",
"SupportEmail": "[email protected]",
"RiskCategoryId": "16203",
"CategoryId": 15,
"CategoryName": "Airlines",
"AmountType": 0
},
{
"Type": "",
"Id": 406,
"PayDirectProductId": 3563,
"PayDirectInstitutionId": 0,
"Name": "Dana Air - Book On Hold",
"ShortName": "DANA",
"Narration": "Dana Air Book On Hold Collections",
"CustomerField1": "PNR No.",
"LogoUrl": "dana air logo.jpg",
"Surcharge": "10000",
"CurrencyCode": "566",
"CurrencySymbol": "NGN",
"QuickTellerSiteUrlName": "danaair",
"SupportEmail": "chevening scholarship 2012",
"RiskCategoryId": "16200",
"PageFlowInfo": {
"Elements": [],
"FinishButtonName": "Finish",
"StartPage": "DoPayment.aspx",
"UsesPaymentItems": true,
"PerformInquiry": true,
"AllowRetry": true
},
"CategoryId": 15,
"CategoryName": "Airlines",
"AmountType": 0
},
{
"Type": "",
"Id": 403,
"PayDirectProductId": 3492,
"PayDirectInstitutionId": 0,
"Name": "MoBishara Book on Hold",
"ShortName": "BAAS",
"Narration": "MoBishara Book on Hold",
"CustomerField1": "Booking reference",
"LogoUrl": "q.jpg",
"Surcharge": "10000",
"CurrencyCode": "566",
"CurrencySymbol": "NGN",
"QuickTellerSiteUrlName": "slimtrader",
"PageFlowInfo": {
"Elements": [],
"FinishButtonName": "Finish",
"StartPage": "DoPayment.aspx",
"UsesPaymentItems": true,
"PerformInquiry": true,
"AllowRetry": true
},
"CategoryId": 15,
"CategoryName": "Airlines",
"AmountType": 5
}
]
},
{
"Id": 13,
"Name": "Insurance/Smart",
"Description": "Insurance Payments",
"Billers": [
{
"Type": "",
"Id": 391,
"PayDirectProductId": 3602,
"PayDirectInstitutionId": 0,
"Name": "Aiico Insurance Plc",
"ShortName": "Aiico Insurance",
"Narration": "Aiico Insurance Plc Premiunm Collections",
"CustomerField1": "Policy Number",
"LogoUrl": "aiico.JPG",
"Surcharge": "10000",
"CurrencyCode": "566",
"CurrencySymbol": "NGN",
"QuickTellerSiteUrlName": "aiicoinsurance",
"SupportEmail": "[email protected]",
"PageFlowInfo": {
"Elements": [],
"FinishButtonName": "Finish",
"StartPage": "DoPayment.aspx",
"UsesPaymentItems": true,
"PerformInquiry": true,
"AllowRetry": true
},
"CategoryId": 13,
"CategoryName": "Insurance/Smart",
"MediumImageId": "ec33eddc-7d33-43be-8528-1677030b13de",
"AmountType": 0
},
{
"Type": "",
"Id": 17182,
"PayDirectProductId": 4547,
"PayDirectInstitutionId": 0,
"Name": "AXAMANSARD HEALTH",
"ShortName": "AXAMANSARD",
"CustomerField1": "Reference",
"LogoUrl": "axa-hmo.jpg",
"Surcharge": "0",
"CurrencyCode": "566",
"CurrencySymbol": "NGN",
"QuickTellerSiteUrlName": "axamansard",
"PageFlowInfo": {
"Elements": [],
"FinishButtonName": "Finish",
"StartPage": "DoPayment.aspx",
"UsesPaymentItems": true,
"PerformInquiry": true,
"AllowRetry": true
},
"CategoryId": 13,
"CategoryName": "Insurance/Smart",
"SmallImageId": "8895b1c6-b41f-4c1c-a562-0d564250836f",
"LargeImageId": "8895b1c6-b41f-4c1c-a562-0d564250834f",
"MediumImageId": "8895b1c6-b41f-4c1c-a562-0d564250835f",
"AmountType": 5
},
{
"Type": "",
"Id": 207,
"PayDirectProductId": 3597,
"PayDirectInstitutionId": 0,
"Name": "Custodian and Allied Insurance",
"ShortName": "CUSTODIAN",
"CustomerField1": "Customer No",
"LogoUrl": "custodian.jpg",
"Surcharge": "10000",
"CurrencyCode": "566",
"CurrencySymbol": "NGN",
"QuickTellerSiteUrlName": "custodian",
"SupportEmail": "[email protected]",
"RiskCategoryId": "16200",
"PageFlowInfo": {
"Elements": [],
"FinishButtonName": "Finish",
"StartPage": "DoPayment.aspx",
"UsesPaymentItems": true,
"PerformInquiry": true,
"AllowRetry": true
},
"CategoryId": 13,
"CategoryName": "Insurance/Smart",
"MediumImageId": "5bb988d1-0800-4dc8-9388-fbb3c4c01d83",
"AmountType": 0
},
{
"Type": "",
"Id": 129,
"PayDirectProductId": 3526,
"PayDirectInstitutionId": 0,
"Name": "Geo NL distributors",
"ShortName": "GNLD",
"Narration": "payments",
"CustomerField1": "distributor ID",
"CustomerField2": "",
"LogoUrl": "gnld.jpg",
"Url": "",
"Surcharge": "10000",
"CustomSectionUrl": "",
"CurrencyCode": "566",
"CurrencySymbol": "NGN",
"QuickTellerSiteUrlName": "gnld",
"SupportEmail": "",
"RiskCategoryId": "16203",
"CategoryId": 13,
"CategoryName": "Insurance/Smart",
"MediumImageId": "ece45d17-b00d-4575-b6c6-6f52cc62f976",
"AmountType": 0
},
{
"Type": "",
"Id": 208,
"PayDirectProductId": 3600,
"PayDirectInstitutionId": 0,
"Name": "GTB Asset Management",
"ShortName": "GTBASSET",
"Narration": "GTB Asset ",
"CustomerField1": "Account Number",
"LogoUrl": "gtbasset.jpg",
"Surcharge": "10000",
"CurrencyCode": "566",
"CurrencySymbol": "NGN",
"QuickTellerSiteUrlName": "gtbasset",
"SupportEmail": "[email protected]",
"RiskCategoryId": "16200",
"PageFlowInfo": {
"Elements": [],
"FinishButtonName": "Finish",
"StartPage": "DoPayment.aspx",
"UsesPaymentItems": true,
"PerformInquiry": true,
"AllowRetry": true
},
"CategoryId": 13,
"CategoryName": "Insurance/Smart",
"MediumImageId": "9a77439b-a86c-415d-8eb7-1ff899ee4c14",
"AmountType": 0
},
{
"Type": "",
"Id": 900,
"PayDirectProductId": 3310,
"PayDirectInstitutionId": 0,
"Name": "Gurantee Trust Assurance",
"ShortName": "GTA",
"CustomerField1": "Customer Insurance Number",
"LogoUrl": "qt.gif",
"Surcharge": "10000",
"CurrencyCode": "566",
"CurrencySymbol": "NGN",
"QuickTellerSiteUrlName": "gta",
"SupportEmail": "[email protected]",
"PageFlowInfo": {
"Elements": [
{
"Title": "Beneficairy Number",
"IsRequired": true,
"SortOrder": 0,
"ElementType": "TextBox",
"DataType": "String",
"Length": 10,
"SelectItems": [],
"ElementName": "Beneficiary No"
},
{
"Title": "Beneficairy Date of Birth(DD/MM/YYYY))",
"IsRequired": true,
"SortOrder": 5,
"ElementType": "TextBox",
"DataType": "Numeric",
"Length": 10,
"SelectItems": [],
"ElementName": "BeneficiaryDOB"
},
{
"Title": "Insured Date of Birth(DD/MM/YYYY))",
"IsRequired": true,
"SortOrder": 4,
"ElementType": "TextBox",
"DataType": "Numeric",
"Length": 10,
"SelectItems": [],
"ElementName": "InsuredDOB"
},
{
"Title": "Beneficiary First Name",
"IsRequired": true,
"SortOrder": 1,
"ElementType": "TextBox",
"DataType": "String",
"Length": 20,
"SelectItems": [],
"ElementName": "BFN"
},
{
"Title": "Beneficiary Surname",
"IsRequired": true,
"SortOrder": 3,
"ElementType": "TextBox",
"DataType": "String",
"Length": 20,
"SelectItems": [],
"ElementName": "BSN"
},
{
"Title": "Beneficairy MiddleName",
"IsRequired": true,
"SortOrder": 2,
"ElementType": "TextBox",
"DataType": "String",
"Length": 20,
"SelectItems": [],
"ElementName": "BMN"
}
],
"FinishButtonName": "Pay",
"StartPage": "Payment/PaymentDetails",
"UsesPaymentItems": true,
"PerformInquiry": true,
"AllowRetry": true
},
"CategoryId": 13,
"CategoryName": "Insurance/Smart",
"MediumImageId": "4693e4bc-07e0-4f3e-805d-f6035435410c",
"AmountType": 0
},
{
"Type": "",
"Id": 206,
"PayDirectProductId": 3541,
"PayDirectInstitutionId": 0,
"Name": "Lead Way Assurance",
"ShortName": "LWAY",
"Narration": "Lead Way Assurance",
"CustomerField1": "Policy Number",
"LogoUrl": "lway.jpg",
"Surcharge": "10000",
"CurrencyCode": "566",
"CurrencySymbol": "NGN",
"QuickTellerSiteUrlName": "leadway",
"SupportEmail": "[email protected], [email protected]",
"RiskCategoryId": "16202",
"PageFlowInfo": {
"Elements": [],
"FinishButtonName": "Finish",
"StartPage": "DoPayment.aspx",
"UsesPaymentItems": true,
"PerformInquiry": true,
"AllowRetry": true
},
"CategoryId": 13,
"CategoryName": "Insurance/Smart",
"AmountType": 0
},
{
"Type": "",
"Id": 16927,
"PayDirectProductId": 4537,
"PayDirectInstitutionId": 0,
"Name": "METROHEALTH",
"ShortName": "METRO",
"CustomerField1": "Reference",
"LogoUrl": "q.gif",
"Surcharge": "0",
"CurrencyCode": "566",
"CurrencySymbol": "NGN",
"QuickTellerSiteUrlName": "metrohealth",
"PageFlowInfo": {
"Elements": [],
"FinishButtonName": "Finish",
"StartPage": "DoPayment.aspx",
"UsesPaymentItems": true,
"PerformInquiry": true,
"AllowRetry": true
},
"CategoryId": 13,
"CategoryName": "Insurance/Smart",
"AmountType": 5
},
{
"Type": "",
"Id": 724,
"PayDirectProductId": 4344,
"PayDirectInstitutionId": 0,
"Name": "quickhealth",
"ShortName": "qh",
"Narration": "Quickteller Health Insurance",
"CustomerField1": "Pollicy No",
"LogoUrl": "q.gif",
"Surcharge": "0",
"CurrencyCode": "566",
"CurrencySymbol": "NGN",
"QuickTellerSiteUrlName": "quickhealthv2",
"PageFlowInfo": {
"Elements": [],
"FinishButtonName": "Finish",
"StartPage": "DoPayment.aspx",
"UsesPaymentItems": true,
"PerformInquiry": true,
"AllowRetry": true
},
"CategoryId": 13,
"CategoryName": "Insurance/Smart",
"AmountType": 0
},
{
"Type": "",
"Id": 15515,
"PayDirectProductId": 4387,
"PayDirectInstitutionId": 0,
"Name": "Quickteller e-Insurance",
"ShortName": "QINS",
"Narration": "Quickteller e-Insurance",
"CustomerField1": "Policy/Quote Ref",
"LogoUrl": "q.gif",
"Surcharge": "0",
"CurrencyCode": "566",
"CurrencySymbol": "NGN",
"QuickTellerSiteUrlName": "qins",
"PageFlowInfo": {
"Elements": [],
"FinishButtonName": "Finish",
"StartPage": "DoPayment.aspx",
"UsesPaymentItems": true,
"PerformInquiry": true,
"AllowRetry": true
},
"CategoryId": 13,
"CategoryName": "Insurance/Smart",
"AmountType": 5
},
{
"Type": "",
"Id": 8716,
"PayDirectProductId": 4346,
"PayDirectInstitutionId": 0,
"Name": "quicktellerlife",
"ShortName": "qtl",
"Narration": "Quickteller Life Insurance",
"CustomerField1": "Policy No",
"LogoUrl": "q.gif",
"Surcharge": "0",
"CurrencyCode": "566",
"CurrencySymbol": "NGN",
"QuickTellerSiteUrlName": "quicklife",
"PageFlowInfo": {
"Elements": [],
"FinishButtonName": "Finish",
"StartPage": "DoPayment.aspx",
"UsesPaymentItems": true,
"PerformInquiry": true,
"AllowRetry": true
},
"CategoryId": 13,
"CategoryName": "Insurance/Smart",
"AmountType": 0
},
{
"Type": "",
"Id": 17035,
"PayDirectProductId": 4541,
"PayDirectInstitutionId": 0,
"Name": "RELIANCE HEALTH",
"ShortName": "RELIANCE",
"CustomerField1": "Reference",
"LogoUrl": "reliance-hmo.jpg",
"Surcharge": "0",
"CurrencyCode": "566",
"CurrencySymbol": "NGN",
"QuickTellerSiteUrlName": "reliance",
"PageFlowInfo": {
"Elements": [],
"FinishButtonName": "Finish",
"StartPage": "DoPayment.aspx",
"UsesPaymentItems": true,
"PerformInquiry": true,
"AllowRetry": true
},
"CategoryId": 13,
"CategoryName": "Insurance/Smart",
"SmallImageId": "031ee060-67bc-460d-8847-e4a7c5e45a27",
"LargeImageId": "8895b1c6-b41f-4c1c-a562-0d564250824f",
"MediumImageId": "8895b1c6-b41f-4c1c-a562-0d564250815f",
"AmountType": 5
},
{
"Type": "",
"Id": 17562,
"PayDirectProductId": 4557,
"PayDirectInstitutionId": 0,
"Name": "Royal Exchange",
"ShortName": "ROYALXCHG",
"CustomerField1": "Reference Number",
"LogoUrl": "q.gif",
"Surcharge": "0",
"CurrencyCode": "566",
"CurrencySymbol": "NGN",
"QuickTellerSiteUrlName": "royalexchange",
"PageFlowInfo": {
"Elements": [],
"FinishButtonName": "Finish",
"StartPage": "DoPayment.aspx",
"UsesPaymentItems": true,
"PerformInquiry": true,
"AllowRetry": true
},
"CategoryId": 13,
"CategoryName": "Insurance/Smart",
"AmountType": 5
},
{
"Type": "",
"Id": 879,
"PayDirectProductId": 4243,
"PayDirectInstitutionId": 0,
"Name": "SmartHMO",
"ShortName": "SMH",
"Narration": "Smarthealth",
"CustomerField1": "Policy No",
"LogoUrl": "q.gif",
"Surcharge": "0",
"CurrencyCode": "566",
"CurrencySymbol": "NGN",
"QuickTellerSiteUrlName": "smarthmo",
"PageFlowInfo": {
"Elements": [],
"FinishButtonName": "Finish",
"StartPage": "DoPayment.aspx",
"UsesPaymentItems": true,
"PerformInquiry": true,
"AllowRetry": true
},
"CategoryId": 13,
"CategoryName": "Insurance/Smart",
"AmountType": 0
},
{
"Type": "",
"Id": 661,
"PayDirectProductId": 4017,
"PayDirectInstitutionId": 0,
"Name": "Stanbic IBTC Asset Management Limited",
"ShortName": "SIAML",
"Narration": "Stanbic Asset Mgt",
"CustomerField1": "Account Number",
"LogoUrl": "Sstanasset",
"Surcharge": "10000",
"CurrencyCode": "566",
"CurrencySymbol": "NGN",
"QuickTellerSiteUrlName": "siaml",
"SupportEmail": "[email protected]",
"RiskCategoryId": "16203",
"PageFlowInfo": {
"Elements": [],
"FinishButtonName": "Finish",
"StartPage": "DoPayment.aspx",
"UsesPaymentItems": true,
"PerformInquiry": true,
"AllowRetry": true
},
"PaymentOptionsPageHeader": "Stanbic IBTC Asset Management Limited",
"CategoryId": 13,
"CategoryName": "Insurance/Smart",
"MediumImageId": "89ae091d-fde1-4b83-9dda-c31df21193c5",
"AmountType": 0
}
]
},
{
"Id": 23,
"Name": "Event Tickets",
"Description": "Event Tickets",
"Billers": [
{
"Type": "",
"Id": 521,
"PayDirectProductId": 3884,
"PayDirectInstitutionId": 0,
"Name": "Ariiya.Com Limited",
"ShortName": "Ariiya",
"Narration": "Ariiya.Com Limited",
"CustomerField1": "Customer ID",
"LogoUrl": "riya",
"Surcharge": "10055",
"CurrencyCode": "270",
"CurrencySymbol": "GMD",
"QuickTellerSiteUrlName": "ariiya",
"SupportEmail": "[email protected]",
"CustomMessageUrl": "<p>Night of a 1000 Laughs</p><p>Eko Hotel</p><p>December 1, 2014</p>",
"PageFlowInfo": {
"Elements": [],
"FinishButtonName": "Finish",
"StartPage": "DoPayment.aspx",
"UsesPaymentItems": true,
"PerformInquiry": true,
"AllowRetry": true
},
"PaymentOptionsPageHeader": "Ariiya.Com Limited",
"CategoryId": 23,
"CategoryName": "Event Tickets",
"CustomMessageId": "521",
"AmountType": 0
}
]
},
{
"Id": 17,
"Name": "Products and Services",
"Description": "Products and Services",
"Billers": [
{
"Type": "",
"Id": 312,
"PayDirectProductId": 3628,
"PayDirectInstitutionId": 0,
"Name": "Arit of Africa (Eset Nigeria and Ghana)",
"ShortName": "Arit",
"Narration": "Arit of Africa",
"CustomerField1": "Mobile Phone Number",
"LogoUrl": "Arit.jpeg",
"Surcharge": "100",
"CurrencyCode": "566",
"CurrencySymbol": "NGN",
"QuickTellerSiteUrlName": "Arit",
"SupportEmail": "[email protected]",
"RiskCategoryId": "16200",
"PageFlowInfo": {
"Elements": [],
"FinishButtonName": "Finish",
"StartPage": "DoPayment.aspx",
"UsesPaymentItems": true,
"PerformInquiry": true,
"AllowRetry": true
},
"CategoryId": 17,
"CategoryName": "Products and Services",
"MediumImageId": "f829e419-c2c1-48eb-aea8-0630c4acbc58",
"AmountType": 0
},
{
"Type": "",
"Id": 315,
"PayDirectProductId": 3666,
"PayDirectInstitutionId": 0,
"Name": "Best D8",
"ShortName": "BD8",
"Narration": "Best D8",
"CustomerField1": "User ID",
"LogoUrl": "best_D8",
"Surcharge": "100",
"CurrencyCode": "566",
"CurrencySymbol": "NGN",
"QuickTellerSiteUrlName": "bestd8",
"SupportEmail": "[email protected]",
"RiskCategoryId": "16200",
"PageFlowInfo": {
"Elements": [],
"FinishButtonName": "Finish",
"StartPage": "DoPayment.aspx",
"UsesPaymentItems": true,
"PerformInquiry": true,
"AllowRetry": true
},
"CategoryId": 17,
"CategoryName": "Products and Services",
"MediumImageId": "04e8fe6a-4e10-4291-8cab-72efee6e95b0",
"AmountType": 0
},
{
"Type": "",
"Id": 603,
"PayDirectProductId": 3561,
"PayDirectInstitutionId": 0,
"Name": "BGL Plc",
"ShortName": "BGLPLC",
"Narration": "BGL Plc collections",
"CustomerField1": "Customer Refeence",
"LogoUrl": "bgl.jpeg",
"Surcharge": "10000",
"CurrencyCode": "566",
"CurrencySymbol": "NGN",
"QuickTellerSiteUrlName": "bgl",
"SupportEmail": "[email protected]",
"RiskCategoryId": "16200",
"CategoryId": 17,
"CategoryName": "Products and Services",
"MediumImageId": "d6906fcd-1d92-4eaa-8aa9-a6402d32e5de",
"AmountType": 0
},
{
"Type": "",
"Id": 212,
"PayDirectProductId": 3555,
"PayDirectInstitutionId": 0,
"Name": "Butsun Ratboh Others",
"ShortName": "BTR2",
"Narration": "Butsun Ratboh Others Collections",
"CustomerField1": "Customer Name",
"CustomerField2": "",
"LogoUrl": "Nestle Logo.jpg",
"Url": "",
"Surcharge": "10000",
"CustomSectionUrl": "",
"CurrencyCode": "566",
"CurrencySymbol": "NGN",
"QuickTellerSiteUrlName": "butsunratbohothers",
"SupportEmail": "[email protected]",
"RiskCategoryId": "16200",
"CategoryId": 17,
"CategoryName": "Products and Services",
"AmountType": 0
},
{
"Type": "",
"Id": 130,
"PayDirectProductId": 3547,
"PayDirectInstitutionId": 0,
"Name": "Cherries Gifts",
"ShortName": "CSG",
"Narration": "Cherries Supermarket and Gifts Limited",
"CustomerField1": "Order Number",
"LogoUrl": "cherries gifts.JPG",
"Surcharge": "10000",
"CurrencyCode": "566",
"CurrencySymbol": "NGN",
"QuickTellerSiteUrlName": "cherriesgifts",
"SupportEmail": "[email protected]",
"RiskCategoryId": "16200",
"PageFlowInfo": {
"Elements": [],
"FinishButtonName": "Finish",
"StartPage": "DoPayment.aspx",
"UsesPaymentItems": true,
"PerformInquiry": true,
"AllowRetry": true
},
"CategoryId": 17,
"CategoryName": "Products and Services",
"MediumImageId": "2587f05a-2efa-4bd3-ada9-2b1724ed1591",
"AmountType": 0
},
{
"Type": "",
"Id": 343,
"PayDirectProductId": 3770,
"PayDirectInstitutionId": 0,
"Name": "Concept Nova Limited",
"ShortName": "CNL",
"Narration": "Concept Nova Limited",
"CustomerField1": "Payee ID",
"LogoUrl": "ConceptNova.jpg",
"Surcharge": "0",
"CurrencyCode": "566",
"CurrencySymbol": "NGN",
"QuickTellerSiteUrlName": "concept-nova",
"SupportEmail": "[email protected]",
"RiskCategoryId": "16203",
"PageFlowInfo": {
"Elements": [],
"FinishButtonName": "Finish",
"StartPage": "DoPayment.aspx",
"UsesPaymentItems": true,
"PerformInquiry": true,
"AllowRetry": true
},
"PaymentOptionsPageHeader": "Concept Nova Ltd",
"PaymentOptionsTitle": "concept Nova Ltd",
"CategoryId": 17,
"CategoryName": "Products and Services",
"AmountType": 0
},
{
"Type": "",
"Id": 445,
"PayDirectProductId": 3768,
"PayDirectInstitutionId": 0,
"Name": "Cornerstone Savings & Loan ",
"ShortName": "CSLB",
"Narration": "Cornerstone Savings & Loan ",
"CustomerField1": "Account Number",
"LogoUrl": "cornerstone",
"Surcharge": "10000",
"CurrencyCode": "566",
"CurrencySymbol": "NGN",
"QuickTellerSiteUrlName": "cornerstone",
"SupportEmail": "[email protected]",
"RiskCategoryId": "16204",
"PageFlowInfo": {
"Elements": [],
"FinishButtonName": "Finish",
"StartPage": "DoPayment.aspx",
"UsesPaymentItems": true,
"PerformInquiry": true,
"AllowRetry": true
},
"CategoryId": 17,
"CategoryName": "Products and Services",
"MediumImageId": "7d13f35d-6df4-4785-84c5-d817c4623ab7",
"AmountType": 0
},
{
"Type": "",
"Id": 892,
"PayDirectProductId": 3977,
"PayDirectInstitutionId": 0,
"Name": "CRSg Quarry Collections",
"ShortName": "CQC",
"Narration": "CRSG Quarry Collections",
"CustomerField1": "Vechile Reg No",
"CustomerField2": "Quarry Code",
"LogoUrl": "q.gif",
"Surcharge": "0",
"CurrencyCode": "566",
"CurrencySymbol": "NGN",
"QuickTellerSiteUrlName": "crsgquarry",
"SupportEmail": "[email protected]",
"RiskCategoryId": "16200",
"PageFlowInfo": {
"Elements": [],
"FinishButtonName": "Finish",
"StartPage": "DoPayment.aspx",
"UsesPaymentItems": true,
"PerformInquiry": true,
"AllowRetry": true
},
"CategoryId": 17,
"CategoryName": "Products and Services",
"AmountType": 0
},
{
"Type": "",
"Id": 341,
"PayDirectProductId": 3761,
"PayDirectInstitutionId": 0,
"Name": "Datashores Nigeria Limited",
"ShortName": "DSNL",
"Narration": "Datashores Nigeria Limited",
"CustomerField1": "Email Address",
"LogoUrl": "DataShores.JPG",
"Surcharge": "0",
"CurrencyCode": "566",
"CurrencySymbol": "NGN",
"QuickTellerSiteUrlName": "datashores",
"SupportEmail": "[email protected]",
"RiskCategoryId": "16200",
"PageFlowInfo": {
"Elements": [],
"FinishButtonName": "Finish",
"StartPage": "DoPayment.aspx",
"UsesPaymentItems": true,
"PerformInquiry": true,
"AllowRetry": true
},
"CategoryId": 17,
"CategoryName": "Products and Services",
"MediumImageId": "bdf41405-cfe9-45f1-9109-99f58d01d7dd",
"AmountType": 0
},
{
"Type": "",
"Id": 950,
"PayDirectProductId": 142,
"PayDirectInstitutionId": 0,
"Name": "Etisalat Devices",
"ShortName": "EtisDev",
"Narration": "Etisalat Devices",
"CustomerField1": "Customer Id",
"CustomerField2": "Mobile No",
"LogoUrl": "etisalat.gif",
"Surcharge": "0",
"CurrencyCode": "566",
"CurrencySymbol": "NGN",
"QuickTellerSiteUrlName": "etisalatdevices",
"SupportEmail": "[email protected]",
"RiskCategoryId": "16203",
"PageFlowInfo": {
"Elements": [],
"FinishButtonName": "Finish",
"StartPage": "DoPayment.aspx",
"UsesPaymentItems": true,
"PerformInquiry": true,
"AllowRetry": true
},
"CategoryId": 17,
"CategoryName": "Products and Services",
"MediumImageId": "39aaf452-ae0a-4ec4-93c3-e38ad6e266b2",
"AmountType": 0
},
{
"Type": "",
"Id": 450,
"PayDirectProductId": 3792,
"PayDirectInstitutionId": 0,
"Name": "Gidi Mobile Ltd",
"ShortName": "Gidi Mobile Ltd",
"Narration": "Gidi Mobile Ltd",
"CustomerField1": "Phone Number",
"LogoUrl": "gidimobile.jpg",
"Surcharge": "10000",
"CurrencyCode": "566",
"CurrencySymbol": "NGN",
"QuickTellerSiteUrlName": "gidimobile",
"SupportEmail": "[email protected]",
"RiskCategoryId": "16203",
"PageFlowInfo": {
"Elements": [],
"FinishButtonName": "Finish",
"StartPage": "DoPayment.aspx",
"UsesPaymentItems": true,
"PerformInquiry": true,
"AllowRetry": true
},
"CategoryId": 17,
"CategoryName": "Products and Services",
"AmountType": 0
},
{
"Type": "",
"Id": 556,
"PayDirectProductId": 3903,
"PayDirectInstitutionId": 0,
"Name": "Icadia Gift Cards",
"ShortName": "Icadia ",
"Narration": "Icadia Gift Cards",
"CustomerField1": "Customer ID",
"LogoUrl": "ICADIA",
"Surcharge": "10000",
"CurrencyCode": "566",
"CurrencySymbol": "NGN",
"QuickTellerSiteUrlName": "icadia",
"SupportEmail": "[email protected]",
"RiskCategoryId": "16203",
"PageFlowInfo": {
"Elements": [],
"FinishButtonName": "Finish",
"StartPage": "DoPayment.aspx",
"UsesPaymentItems": true,
"PerformInquiry": true,
"AllowRetry": true
},
"PaymentOptionsPageHeader": "Icadia Gift Cards",
"CategoryId": 17,
"CategoryName": "Products and Services",
"MediumImageId": "7107f479-f189-4bf5-94e1-c4deb3a1a09e",
"AmountType": 0
},
{
"Type": "",
"Id": 124,
"PayDirectProductId": 3493,
"PayDirectInstitutionId": 0,
"Name": "Kingdom Africa",
"ShortName": "KDA",
"Narration": "products",
"CustomerField1": "mobile number",
"LogoUrl": "kingdomafrica.jpeg",
"Surcharge": "10000",
"CurrencyCode": "404",
"CurrencySymbol": "KES",
"QuickTellerSiteUrlName": "kingdomafrica",
"SupportEmail": "[email protected], [email protected]",
"PageFlowInfo": {
"Elements": [],
"FinishButtonName": "Finish",
"StartPage": "DoPayment.aspx",
"UsesPaymentItems": true,
"PerformInquiry": true,
"AllowRetry": true
},
"CategoryId": 17,
"CategoryName": "Products and Services",
"MediumImageId": "c2f293e9-362b-47a1-9e70-caf182686b2a",
"AmountType": 0
},
{
"Type": "",
"Id": 14663,
"PayDirectProductId": 3735,
"PayDirectInstitutionId": 0,
"Name": "Lafarge",
"ShortName": "Lafarge",
"Narration": "Lafarge payment",
"CustomerField1": "Dealer code - Tonnage - Ship to Code ",
"LogoUrl": "q.gif",
"Surcharge": "1000",
"CurrencyCode": "566",
"CurrencySymbol": "NGN",
"QuickTellerSiteUrlName": "Lafarge",
"RiskCategoryId": "16201",
"PageFlowInfo": {
"Elements": [],
"FinishButtonName": "Finish",
"StartPage": "DoPayment.aspx",
"UsesPaymentItems": true,
"PerformInquiry": true,
"AllowRetry": true
},
"CategoryId": 17,
"CategoryName": "Products and Services",
"AmountType": 0
},
{
"Type": "",
"Id": 666,
"PayDirectProductId": 4237,
"PayDirectInstitutionId": 0,
"Name": "LucidPetite",
"ShortName": "LP",
"Narration": "Retail Procurement",
"CustomerField1": "Order Number",
"LogoUrl": "q.gif",
"Surcharge": "10000",
"CurrencyCode": "566",
"CurrencySymbol": "NGN",
"QuickTellerSiteUrlName": "lucidpetite",
"SupportEmail": "[email protected]",
"PageFlowInfo": {
"Elements": [],
"FinishButtonName": "Finish",
"StartPage": "DoPayment.aspx",
"UsesPaymentItems": true,
"PerformInquiry": true,
"AllowRetry": true
},
"CategoryId": 17,
"CategoryName": "Products and Services",
"AmountType": 0
},
{
"Type": "",
"Id": 915,
"PayDirectProductId": 4330,
"PayDirectInstitutionId": 0,
"Name": "LushiousDeals ",
"ShortName": "LSD",
"Narration": "LushiousDeals ",
"CustomerField1": "Order Code",
"LogoUrl": "lush",
"Surcharge": "10000",
"CurrencyCode": "566",
"CurrencySymbol": "NGN",
"QuickTellerSiteUrlName": "lushiousdeals",
"SupportEmail": "[email protected]",
"RiskCategoryId": "16203",
"PageFlowInfo": {
"Elements": [],
"FinishButtonName": "Finish",
"StartPage": "DoPayment.aspx",
"UsesPaymentItems": true,
"PerformInquiry": true,
"AllowRetry": true
},
"CategoryId": 17,
"CategoryName": "Products and Services",
"MediumImageId": "fe77cc2e-5207-457d-bf3c-a833c55036af",
"AmountType": 0
},
{
"Type": "",
"Id": 457,
"PayDirectProductId": 3837,
"PayDirectInstitutionId": 0,
"Name": "Media Range Ltd",
"ShortName": "Media Range Ltd",
"Narration": "Media Range Ltd",
"CustomerField1": "Phone Number",
"LogoUrl": "q.gif",
"Surcharge": "10000",
"CurrencyCode": "566",
"CurrencySymbol": "NGN",
"QuickTellerSiteUrlName": "mediarange",
"SupportEmail": "[email protected]",
"RiskCategoryId": "16203",
"PageFlowInfo": {
"Elements": [],
"FinishButtonName": "Finish",
"StartPage": "DoPayment.aspx",
"UsesPaymentItems": true,
"PerformInquiry": true,
"AllowRetry": true
},
"CategoryId": 17,
"CategoryName": "Products and Services",
"MediumImageId": "c86600dc-f5f9-46fa-87db-5321a2de259e",
"AmountType": 0
},
{
"Type": "",
"Id": 557,
"PayDirectProductId": 3906,
"PayDirectInstitutionId": 0,
"Name": "Media Trust Limited",
"ShortName": "TRUST",
"Narration": "Media trust Limited",
"CustomerField1": "Phone Number",
"LogoUrl": "daily",
"Surcharge": "10000",
"CurrencyCode": "566",
"CurrencySymbol": "NGN",
"QuickTellerSiteUrlName": "dailytrust",
"SupportEmail": "[email protected],[email protected],[email protected]",
"RiskCategoryId": "16203",
"PageFlowInfo": {
"Elements": [],
"FinishButtonName": "Finish",
"StartPage": "DoPayment.aspx",
"UsesPaymentItems": true,
"PerformInquiry": true,
"AllowRetry": true
},
"PaymentOptionsPageHeader": "Media Trust Limited",
"CategoryId": 17,
"CategoryName": "Products and Services",
"MediumImageId": "9d3c8632-b64f-4cda-9508-119820783c9c",
"AmountType": 0
},
{
"Type": "",
"Id": 442,
"PayDirectProductId": 3779,
"PayDirectInstitutionId": 0,
"Name": "Mocality",
"ShortName": "MOCALITY",
"Narration": "Mocality",
"CustomerField1": "Order Number",
"LogoUrl": "mocality.JPG",
"Surcharge": "10000",
"CurrencyCode": "566",
"CurrencySymbol": "NGN",
"QuickTellerSiteUrlName": "mocality",
"SupportEmail": "[email protected]",
"RiskCategoryId": "16203",
"PageFlowInfo": {
"Elements": [],
"FinishButtonName": "Finish",
"StartPage": "DoPayment.aspx",
"UsesPaymentItems": true,
"PerformInquiry": true,
"AllowRetry": true
},
"CategoryId": 17,
"CategoryName": "Products and Services",
"AmountType": 0
},
{
"Type": "",
"Id": 610,
"PayDirectProductId": 3780,
"PayDirectInstitutionId": 0,
"Name": "Momall, A Division Of Media 24",
"ShortName": "Momal",
"Narration": "Momall",
"CustomerField1": "Order Number",
"LogoUrl": "momall.JPEG",
"Surcharge": "10000",
"CurrencyCode": "566",
"CurrencySymbol": "NGN",
"QuickTellerSiteUrlName": "momall",
"SupportEmail": "[email protected]",
"PageFlowInfo": {
"Elements": [],
"FinishButtonName": "Finish",
"StartPage": "DoPayment.aspx",
"UsesPaymentItems": true,
"PerformInquiry": true,
"AllowRetry": true
},
"CategoryId": 17,
"CategoryName": "Products and Services",
"AmountType": 0
},
{
"Type": "",
"Id": 443,
"PayDirectProductId": 3787,
"PayDirectInstitutionId": 0,
"Name": "MySmartCityCards for CRSG",
"ShortName": "MySmartCity ",
"Narration": "MysmartCity Cards",
"CustomerField1": "Enrollment ID",
"LogoUrl": "MySmartCity.jpg",
"Surcharge": "10000",
"CurrencyCode": "566",
"CurrencySymbol": "NGN",
"QuickTellerSiteUrlName": "mysmartcity",
"SupportEmail": "[email protected]",
"RiskCategoryId": "16203",
"PageFlowInfo": {
"Elements": [],
"FinishButtonName": "Finish",
"StartPage": "DoPayment.aspx",
"UsesPaymentItems": true,
"PerformInquiry": true,
"AllowRetry": true
},
"CategoryId": 17,
"CategoryName": "Products and Services",
"MediumImageId": "26e2d359-6e29-4541-92bc-57dfd0846526",
"AmountType": 0
},
{
"Type": "",
"Id": 555,
"PayDirectProductId": 3886,
"PayDirectInstitutionId": 0,
"Name": "NairaBet - Get Altitude Nig Ltd",
"ShortName": "NairaBet",
"Narration": "NairaBet - Get Altitude Nig Ltd",
"CustomerField1": "Customer Reference",
"LogoUrl": "nairabet",
"Surcharge": "10000",
"CurrencyCode": "566",
"CurrencySymbol": "NGN",
"QuickTellerSiteUrlName": "nairabet",
"SupportEmail": "[email protected]",
"RiskCategoryId": "16203",
"PageFlowInfo": {
"Elements": [],
"FinishButtonName": "Finish",
"StartPage": "DoPayment.aspx",
"UsesPaymentItems": true,
"PerformInquiry": true,
"AllowRetry": true
},
"PaymentOptionsPageHeader": "NairaBet - Get Altitude Nig Ltd",
"CategoryId": 17,
"CategoryName": "Products and Services",
"MediumImageId": "0d8294ca-9fb2-4650-a499-c98da5085893",
"AmountType": 0
},
{
"Type": "",
"Id": 914,
"PayDirectProductId": 4330,
"PayDirectInstitutionId": 0,
"Name": "o4oxide New",
"ShortName": "o40",
"Narration": "o4oxide ",
"CustomerField1": "Order Code",
"LogoUrl": "q.gif",
"Surcharge": "10000",
"CurrencyCode": "566",
"CurrencySymbol": "NGN",
"QuickTellerSiteUrlName": "o4oxide_new",
"RiskCategoryId": "16203",
"PageFlowInfo": {
"Elements": [],
"FinishButtonName": "Finish",
"StartPage": "DoPayment.aspx",
"UsesPaymentItems": true,
"PerformInquiry": true,
"AllowRetry": true
},
"CategoryId": 17,
"CategoryName": "Products and Services",
"MediumImageId": "21189954-b967-46a5-8151-71950e8bd4c8",
"AmountType": 0
},
{
"Type": "",
"Id": 930,
"PayDirectProductId": 3527,
"PayDirectInstitutionId": 0,
"Name": "Oando Gas",
"ShortName": "OGAS",
"Narration": "Oando Gas",
"CustomerField1": "Customer ID",
"LogoUrl": "q.gif",
"Surcharge": "100",
"CurrencyCode": "566",
"CurrencySymbol": "NGN",
"QuickTellerSiteUrlName": "oandogas",
"RiskCategoryId": "16200",
"PageFlowInfo": {
"Elements": [],
"FinishButtonName": "Finish",
"StartPage": "DoPayment.aspx",
"UsesPaymentItems": true,
"PerformInquiry": true,
"AllowRetry": true
},
"CategoryId": 17,
"CategoryName": "Products and Services",
"AmountType": 0
},
{
"Type": "",
"Id": 808,
"PayDirectProductId": 4287,
"PayDirectInstitutionId": 0,
"Name": "Ope and Sons Limited",
"ShortName": "RC123456",
"Narration": "Payments to Ope & Sons Limited",
"CustomerField1": "Customer Reference",
"LogoUrl": "q.gif",
"Surcharge": "0",
"CurrencyCode": "566",
"CurrencySymbol": "NGN",
"QuickTellerSiteUrlName": "ope-and-sons",
"SupportEmail": "[email protected]",
"RiskCategoryId": "16200",
"PageFlowInfo": {
"Elements": [],
"FinishButtonName": "Finish",
"StartPage": "DoPayment.aspx",
"UsesPaymentItems": true,
"PerformInquiry": true,
"AllowRetry": true
},
"CategoryId": 17,
"CategoryName": "Products and Services",
"AmountType": 0
},
{
"Type": "",
"Id": 344,
"PayDirectProductId": 3766,
"PayDirectInstitutionId": 0,
"Name": "Paymente Limited",
"ShortName": "PMTE",
"Narration": "Paymente Limited",
"CustomerField1": "Order ID",
"LogoUrl": "paymente.gif",
"Surcharge": "0",
"CurrencyCode": "566",
"CurrencySymbol": "NGN",
"QuickTellerSiteUrlName": "paymente",
"SupportEmail": "[email protected]",
"RiskCategoryId": "16203",
"PageFlowInfo": {
"Elements": [],
"FinishButtonName": "Finish",
"StartPage": "DoPayment.aspx",
"UsesPaymentItems": true,
"PerformInquiry": true,
"AllowRetry": true
},
"CategoryId": 17,
"CategoryName": "Products and Services",
"MediumImageId": "22004e8b-4f8c-4930-bfcf-a1450661f491",
"AmountType": 0
},
{
"Type": "",
"Id": 999,
"PayDirectProductId": 3519,
"PayDirectInstitutionId": 0,
"Name": "Peterson Items",
"ShortName": "Peterson",
"Narration": "he he",
"CustomerField1": "mobilenumber",
"CustomerField2": "customerid",
"LogoUrl": "petermi",
"Surcharge": "100",
"CustomSectionUrl": "petermini",
"CurrencyCode": "566",
"CurrencySymbol": "NGN",
"QuickTellerSiteUrlName": "peter",
"SupportEmail": "[email protected]",
"RiskCategoryId": "16203",
"PageFlowInfo": {
"Elements": [],
"FinishButtonName": "Finish",
"StartPage": "DoPayment.aspx",
"UsesPaymentItems": true,
"PerformInquiry": true,
"AllowRetry": true
},
"CategoryId": 17,
"CategoryName": "Products and Services",
"AmountType": 0
},
{
"Type": "",
"Id": 990,
"PayDirectProductId": 3669,
"PayDirectInstitutionId": 0,
"Name": "QTA",
"ShortName": "QTAPD",
"Narration": "QTA Top-up",
"CustomerField1": "QTA ID",
"LogoUrl": "QT.GIF",
"Surcharge": "0",
"CurrencyCode": "566",
"CurrencySymbol": "NGN",
"QuickTellerSiteUrlName": "qta",
"SupportEmail": "[email protected]",
"PageFlowInfo": {
"Elements": [],
"FinishButtonName": "Finish",
"StartPage": "DoPayment.aspx",
"UsesPaymentItems": true,
"PerformInquiry": true,
"AllowRetry": true
},
"CategoryId": 17,
"CategoryName": "Products and Services",
"AmountType": 0
},
{
"Type": "",
"Id": 888,
"PayDirectProductId": 4276,
"PayDirectInstitutionId": 0,
"Name": "SmartNet Hosting",
"ShortName": "SNET",
"Narration": "Pay for your hosting",
"CustomerField1": "Order number",
"LogoUrl": "SmartNet",
"Surcharge": "100",
"CurrencyCode": "566",
"CurrencySymbol": "NGN",
"QuickTellerSiteUrlName": "smartnet",
"SupportEmail": "[email protected]",
"RiskCategoryId": "16203",
"PageFlowInfo": {
"Elements": [],
"FinishButtonName": "Finish",
"StartPage": "DoPayment.aspx",
"UsesPaymentItems": true,
"PerformInquiry": true,
"AllowRetry": true
},
"CategoryId": 17,
"CategoryName": "Products and Services",
"AmountType": 0
},
{
"Type": "",
"Id": 118,
"PayDirectProductId": 3498,
"PayDirectInstitutionId": 0,
"Name": "Uk2Me",
"ShortName": "U2M",
"Narration": "retail procurement",
"CustomerField1": "invoice number",
"CustomerField2": "",
"LogoUrl": "uk2me.jpeg",
"Url": "",
"Surcharge": "10000",
"CustomSectionUrl": "",
"CurrencyCode": "566",
"CurrencySymbol": "NGN",
"QuickTellerSiteUrlName": "uk2me",
"SupportEmail": "[email protected], [email protected]",
"CategoryId": 17,
"CategoryName": "Products and Services",
"MediumImageId": "0b25410a-99e0-4d40-bcf0-661762da139d",
"AmountType": 0
}
]
},
{
"Id": 2,
"Name": "Cable TV Bills",
"Description": "Pay for your cable TV subscriptions here",
"Billers": [
{
"Type": "",
"Id": 1234,
"PayDirectProductId": 4290,
"PayDirectInstitutionId": 0,
"Name": "Ayo Aremu",
"ShortName": "AYO",
"Narration": "Creating test biller",
"CustomerField1": "Ayo H. Aremu",
"LogoUrl": "q.gif",
"Surcharge": "100",
"CurrencyCode": "566",
"CurrencySymbol": "NGN",
"QuickTellerSiteUrlName": "ayo",
"SupportEmail": "[email protected]",
"PageFlowInfo": {
"Elements": [],
"FinishButtonName": "Finish",
"StartPage": "DoPayment.aspx",
"UsesPaymentItems": true,
"PerformInquiry": true,
"AllowRetry": true
},
"CategoryId": 2,
"CategoryName": "Cable TV Bills",
"MediumImageId": "cad63810-d771-4cce-9f89-284e87d53756",
"AmountType": 0
},
{
"Type": "",
"Id": 113,
"PayDirectProductId": 130,
"PayDirectInstitutionId": 0,
"Name": "DAARSAT Communications",
"ShortName": "DAARSAT",
"Narration": "DAARSAT",
"CustomerField1": "Decoder Number",
"LogoUrl": "daarsat.jpg",
"Surcharge": "0",
"CurrencyCode": "566",
"CurrencySymbol": "NGN",
"QuickTellerSiteUrlName": "daarsat",
"SupportEmail": "[email protected]",
"PageFlowInfo": {
"Elements": [],
"FinishButtonName": "Finish",
"StartPage": "DoPayment.aspx",
"UsesPaymentItems": true,
"PerformInquiry": true,
"AllowRetry": true
},
"CategoryId": 2,
"CategoryName": "Cable TV Bills",
"MediumImageId": "79b605d1-438a-4951-a53c-a356752b9c35",
"AmountType": 0
},
{
"Type": "",
"Id": 480,
"PayDirectProductId": 4290,
"PayDirectInstitutionId": 0,
"Name": "DSTV Mobile",
"ShortName": "DSTVMobi",
"Narration": "Mobile DSTV Payments",
"CustomerField1": "Decoder Number",
"LogoUrl": "q.gif",
"Surcharge": "2500",
"CurrencyCode": "566",
"CurrencySymbol": "NGN",
"QuickTellerSiteUrlName": "dstvmobi",
"PageFlowInfo": {
"Elements": [],
"FinishButtonName": "Finish",
"StartPage": "DoPayment.aspx",
"UsesPaymentItems": true,
"PerformInquiry": true,
"AllowRetry": true
},
"CategoryId": 2,
"CategoryName": "Cable TV Bills",
"AmountType": 0
},
{
"Type": "",
"Id": 121,
"PayDirectProductId": 170,
"PayDirectInstitutionId": 0,
"Name": "HiTV",
"ShortName": "HiTV",
"Narration": "Pay your HiTV bills here",
"CustomerField1": "Smart Card Number",
"LogoUrl": "hitv.png",
"Surcharge": "10000",
"CurrencyCode": "566",
"CurrencySymbol": "NGN",
"QuickTellerSiteUrlName": "hitv",
"SupportEmail": "[email protected]",
"RiskCategoryId": "16202",
"PageFlowInfo": {
"Elements": [],
"FinishButtonName": "Finish",
"StartPage": "DoPayment.aspx",
"UsesPaymentItems": true,
"PerformInquiry": true,
"AllowRetry": true
},
"CategoryId": 2,
"CategoryName": "Cable TV Bills",
"AmountType": 0
},
{
"Type": "",
"Id": 16783,
"PayDirectProductId": 4475,
"PayDirectInstitutionId": 0,
"Name": "IFIS DSTV",
"ShortName": "IFISD",
"Narration": "Testing Pricing Discount",
"CustomerField1": "Decoder Number",
"CustomerField2": "Phone Number",
"LogoUrl": "q.gif",
"Surcharge": "0",
"CurrencyCode": "566",
"CurrencySymbol": "NGN",
"QuickTellerSiteUrlName": "ifisd",
"PageFlowInfo": {
"Elements": [],
"FinishButtonName": "Finish",
"StartPage": "DoPayment.aspx",
"UsesPaymentItems": true,
"PerformInquiry": true,
"AllowRetry": true
},
"CategoryId": 2,
"CategoryName": "Cable TV Bills",
"AmountType": 0
},
{
"Type": "",
"Id": 471,
"PayDirectProductId": 3928,
"PayDirectInstitutionId": 0,
"Name": "iROKOtv",
"ShortName": "IROKO",
"Narration": "Iroko Partners UK Limited",
"CustomerField1": "Email Address",
"LogoUrl": "iroko.JPG",
"Surcharge": "10000",
"CurrencyCode": "566",
"CurrencySymbol": "NGN",
"QuickTellerSiteUrlName": "irokotv",
"SupportEmail": "[email protected]",
"RiskCategoryId": "16200",
"PageFlowInfo": {
"Elements": [],
"FinishButtonName": "Finish",
"StartPage": "DoPayment.aspx",
"UsesPaymentItems": true,
"PerformInquiry": true,
"AllowRetry": true
},
"CategoryId": 2,
"CategoryName": "Cable TV Bills",
"MediumImageId": "d9fbe305-5b1d-4b51-afb6-9cfa522096da",
"AmountType": 0
},
{
"Type": "",
"Id": 104,
"PayDirectProductId": 13,
"PayDirectInstitutionId": 0,
"Name": "Multichoice Limited",
"ShortName": "MCU2",
"Narration": "Pay DSTV bills",
"CustomerField1": "Decoder Number",
"CustomerField2": "Phone Number",
"LogoUrl": "mcn.gif",
"Surcharge": "7700",
"CurrencyCode": "566",
"CurrencySymbol": "NGN",
"QuickTellerSiteUrlName": "dstv",
"SupportEmail": "[email protected]",
"CustomMessageUrl": "<p><img alt=\"Editor for ASP.NET MVC logo\" height=\"98\" src=\"http://www.kendoui.com/Image/kendo-logo.png\" style=\"display:block;margin-left:auto;margin-right:auto;\" width=\"283\" /></p><p>Kendo UI Editor allows your users to edit HTML in a familiar, user-friendly way.<br />In this version, the Editor provides the core HTML editing engine, which includes basic text formatting, hyperlinks, lists, and image handling. The widget <strong>outputs identical HTML</strong> across all major browsers, follows accessibility standards and provides API for content manipulation. </p><p>Features include:</p><ul><li>Text formatting &amp; alignment</li><li>Bulleted and numbered lists</li><li>Hyperlink and image dialogs</li><li>Cross-browser support</li><li>Identical HTML output across browsers</li><li>Gracefully degrades to a <code>textarea</code> when JavaScript is turned off</li></ul><p>Read <a href=\"http://docs.kendoui.com\">more details</a> or send us your <a href=\"http://www.kendoui.com/forums.aspx\">feedback</a>! </p>",
"PageFlowInfo": {
"Elements": [],
"FinishButtonName": "Finish",
"StartPage": "DoPayment.aspx",
"UsesPaymentItems": true,
"PerformInquiry": true,
"AllowRetry": true
},
"CategoryId": 2,
"CategoryName": "Cable TV Bills",
"CustomMessageId": "104",
"AmountType": 1
},
{
"Type": "",
"Id": 16918,
"PayDirectProductId": 4519,
"PayDirectInstitutionId": 0,
"Name": "Multichoice PAYDirect2",
"ShortName": "PAYDirect2",
"CustomerField1": "SmartCard No",
"LogoUrl": "q.gif",
"Surcharge": "0",
"CurrencyCode": "566",
"CurrencySymbol": "NGN",
"QuickTellerSiteUrlName": "MultichoicePAYDirect2",
"PageFlowInfo": {
"Elements": [],
"FinishButtonName": "Finish",
"StartPage": "DoPayment.aspx",
"UsesPaymentItems": true,
"PerformInquiry": true,
"AllowRetry": true
},
"CategoryId": 2,
"CategoryName": "Cable TV Bills",
"AmountType": 0
},
{
"Type": "",
"Id": 112,
"PayDirectProductId": 140,
"PayDirectInstitutionId": 0,
"Name": "MyTV",
"ShortName": "MyTV",
"Narration": "Pay MyTV bills",
"CustomerField1": "Decoder numbers",
"LogoUrl": "mytv.jpg",
"Surcharge": "0",
"CurrencyCode": "566",
"CurrencySymbol": "NGN",
"QuickTellerSiteUrlName": "mytv",
"SupportEmail": "[email protected]",
"PageFlowInfo": {
"Elements": [],
"FinishButtonName": "Finish",
"StartPage": "DoPayment.aspx",
"UsesPaymentItems": true,
"PerformInquiry": true,
"AllowRetry": true
},
"CategoryId": 2,
"CategoryName": "Cable TV Bills",
"SmallImageId": "d49ad941-bdc5-4b5d-8ca9-c46a26e912b7",
"MediumImageId": "839cec5d-0f2e-4245-962e-827bc33f1198",
"AmountType": 0
},
{
"Type": "",
"Id": 128,
"PayDirectProductId": 3525,
"PayDirectInstitutionId": 0,
"Name": "Pebble Gift ",
"ShortName": "PGV",
"Narration": "gift voucher payments",
"CustomerField1": "Phone Number",
"CustomerField2": "",
"LogoUrl": "pglogo.jpeg",
"Url": "",
"Surcharge": "10000",
"CustomSectionUrl": "",
"CurrencyCode": "566",
"CurrencySymbol": "NGN",
"QuickTellerSiteUrlName": "pebblegifts",
"SupportEmail": "[email protected], [email protected]",
"RiskCategoryId": "16200",
"CategoryId": 2,
"CategoryName": "Cable TV Bills",
"MediumImageId": "4a7e0c96-8cc1-4709-a338-81fc76d932af",
"AmountType": 0
}
]
},
{
"Id": 19,
"Name": "Microfinance",
"Description": "Microfinance",
"Billers": [
{
"Type": "",
"Id": 205,
"PayDirectProductId": 3447,
"PayDirectInstitutionId": 0,
"Name": "BankOne Microfinance Systems",
"ShortName": "B1MFB",
"Narration": "Fund Microfinance Accounts",
"CustomerField1": "Microfinance Id",
"CustomerField2": "",
"LogoUrl": "qt.gif",
"Url": "",
"Surcharge": "0",
"CustomSectionUrl": "",
"CurrencyCode": "566",
"CurrencySymbol": "NGN",
"QuickTellerSiteUrlName": "bankone",
"SupportEmail": "[email protected]",
"CategoryId": 19,
"CategoryName": "Microfinance",
"AmountType": 0
},
{
"Type": "",
"Id": 16959,
"PayDirectProductId": 4539,
"PayDirectInstitutionId": 0,
"Name": "Ferratum",
"ShortName": "FER",
"Narration": "Pay Back Loan",
"CustomerField1": "Phone Number",
"LogoUrl": "q.gif",
"Surcharge": "0",
"CurrencyCode": "566",
"CurrencySymbol": "NGN",
"QuickTellerSiteUrlName": "ferratum",
"RiskCategoryId": "16201",
"PageFlowInfo": {
"Elements": [],
"FinishButtonName": "Finish",
"StartPage": "DoPayment.aspx",
"UsesPaymentItems": true,
"PerformInquiry": true,
"AllowRetry": true
},
"CategoryId": 19,
"CategoryName": "Microfinance",
"AmountType": 3
},
{
"Type": "",
"Id": 16134,
"PayDirectProductId": 4433,
"PayDirectInstitutionId": 0,
"Name": "Interswitch Lending Service",
"ShortName": "ILS",
"Narration": "Pay back your loan",
"CustomerField1": "Phone Number",
"LogoUrl": "q.gif",
"Surcharge": "0",
"CurrencyCode": "566",
"CurrencySymbol": "NGN",
"QuickTellerSiteUrlName": "ils",
"RiskCategoryId": "16201",
"PageFlowInfo": {
"Elements": [],
"FinishButtonName": "Finish",
"StartPage": "DoPayment.aspx",
"UsesPaymentItems": true,
"PerformInquiry": true,
"AllowRetry": true
},
"CategoryId": 19,
"CategoryName": "Microfinance",
"AmountType": 3
},
{
"Type": "",
"Id": 16960,
"PayDirectProductId": 4540,
"PayDirectInstitutionId": 0,
"Name": "MKT Loans",
"ShortName": "MKT",
"Narration": "Pay Back Loan",
"CustomerField1": "Phone Number",
"LogoUrl": "q.gif",
"Surcharge": "0",
"CurrencyCode": "566",
"CurrencySymbol": "NGN",
"QuickTellerSiteUrlName": "mkt",
"RiskCategoryId": "16201",
"PageFlowInfo": {
"Elements": [],
"FinishButtonName": "Finish",
"StartPage": "DoPayment.aspx",
"UsesPaymentItems": true,
"PerformInquiry": true,
"AllowRetry": true
},
"CategoryId": 19,
"CategoryName": "Microfinance",
"AmountType": 3
},
{
"Type": "",
"Id": 525,
"PayDirectProductId": 4069,
"PayDirectInstitutionId": 0,
"Name": "Rencredit MFB Limited",
"ShortName": "RCML",
"Narration": "Rencredit MFB Limited",
"CustomerField1": "Account Number",
"LogoUrl": "q.gif",
"Surcharge": "0",
"CurrencyCode": "566",
"CurrencySymbol": "NGN",
"QuickTellerSiteUrlName": "rencreditltd",
"RiskCategoryId": "16203",
"PageFlowInfo": {
"Elements": [],
"FinishButtonName": "Finish",
"StartPage": "DoPayment.aspx",
"UsesPaymentItems": true,
"PerformInquiry": true,
"AllowRetry": true
},
"CategoryId": 19,
"CategoryName": "Microfinance",
"AmountType": 0
},
{
"Type": "",
"Id": 8800,
"PayDirectProductId": 4349,
"PayDirectInstitutionId": 0,
"Name": "Renmoney MFB Limited",
"ShortName": "RENM",
"Narration": "Renmoney MFB Limited",
"CustomerField1": "Account Number",
"LogoUrl": "q.gif",
"Surcharge": "0",
"CurrencyCode": "566",
"CurrencySymbol": "NGN",
"QuickTellerSiteUrlName": "renmoneyltd",
"PageFlowInfo": {
"Elements": [],
"FinishButtonName": "Finish",
"StartPage": "DoPayment.aspx",
"UsesPaymentItems": true,
"PerformInquiry": true,
"AllowRetry": true
},
"CategoryId": 19,
"CategoryName": "Microfinance",
"AmountType": 0
}
]
},
{
"Id": 7,
"Name": "Donations",
"Description": "Donate to a worthy cause",
"Billers": [
{
"Type": "",
"Id": 311,
"PayDirectProductId": 3609,
"PayDirectInstitutionId": 0,
"Name": "Catholic Charismatic renewal of Nigeria (National ",
"ShortName": "NST-CCRN",
"Narration": "National Service Team - CCRN",
"CustomerField1": "Payer Name",
"LogoUrl": "ccrn.jpeg",
"Surcharge": "0",
"CurrencyCode": "566",
"CurrencySymbol": "NGN",
"QuickTellerSiteUrlName": "ccrn",
"SupportEmail": "[email protected]",
"PageFlowInfo": {
"Elements": [],
"FinishButtonName": "Finish",
"StartPage": "DoPayment.aspx",
"UsesPaymentItems": true,
"PerformInquiry": true,
"AllowRetry": true
},
"CategoryId": 7,
"CategoryName": "Donations",
"AmountType": 0
},
{
"Type": "",
"Id": 456,
"PayDirectProductId": 3820,
"PayDirectInstitutionId": 0,
"Name": "Dawah Nigeria",
"ShortName": "DAWAH",
"Narration": "Dawah Nigeria",
"CustomerField1": "Phone number",
"LogoUrl": "dawah.png",
"Surcharge": "10000",
"CurrencyCode": "566",
"CurrencySymbol": "NGN",
"QuickTellerSiteUrlName": "dawah",
"SupportEmail": "[email protected]",
"RiskCategoryId": "16203",
"PageFlowInfo": {
"Elements": [],
"FinishButtonName": "Finish",
"StartPage": "DoPayment.aspx",
"UsesPaymentItems": true,
"PerformInquiry": true,
"AllowRetry": true
},
"CategoryId": 7,
"CategoryName": "Donations",
"AmountType": 0
},
{
"Type": "",
"Id": 305,
"PayDirectProductId": 3342,
"PayDirectInstitutionId": 0,
"Name": "E-Religion",
"ShortName": "EREG",
"Narration": "E-Religion payments",
"CustomerField1": "Mobile Phone",
"CustomerField2": "",
"LogoUrl": "qt.gif",
"Url": "",
"Surcharge": "10000",
"CustomSectionUrl": "",
"CurrencyCode": "566",
"CurrencySymbol": "NGN",
"QuickTellerSiteUrlName": "ereligion",
"SupportEmail": "",
"CategoryId": 7,
"CategoryName": "Donations",
"AmountType": 0
},
{
"Type": "",
"Id": 800,
"PayDirectProductId": 3311,
"PayDirectInstitutionId": 0,
"Name": "Freedom Foundation Donations",
"ShortName": "FREEF",
"Narration": "Freedom foundation donations",
"CustomerField1": "Full Name",
"CustomerField2": "Phone Number",
"LogoUrl": "q.gif",
"Url": "",
"Surcharge": "10000",
"CustomSectionUrl": "",
"CurrencyCode": "566",
"CurrencySymbol": "NGN",
"QuickTellerSiteUrlName": "freedomfoundation",
"SupportEmail": "[email protected]",
"CategoryId": 7,
"CategoryName": "Donations",
"MediumImageId": "968319ab-4f74-495f-a031-2db812f221da",
"AmountType": 0
},
{
"Type": "",
"Id": 291,
"PayDirectProductId": 4077,
"PayDirectInstitutionId": 0,
"Name": "Grace Assembly",
"ShortName": "Grace Assembly",
"Narration": "Grace Assembly",
"CustomerField1": "Phone Number",
"LogoUrl": "GRACE",
"Surcharge": "10000",
"CurrencyCode": "566",
"CurrencySymbol": "NGN",
"QuickTellerSiteUrlName": "graceassembly",
"RiskCategoryId": "16203",
"PageFlowInfo": {
"Elements": [],
"FinishButtonName": "Finish",
"StartPage": "DoPayment.aspx",
"UsesPaymentItems": true,
"PerformInquiry": true,
"AllowRetry": true
},
"PaymentOptionsPageHeader": "Grace Assembly",
"PaymentOptionsTitle": "Grace Assembly",
"CategoryId": 7,
"CategoryName": "Donations",
"MediumImageId": "6c86b89a-0cd4-4377-bf5d-99fd5b8f265b",
"AmountType": 0
},
{
"Type": "",
"Id": 449,
"PayDirectProductId": 3801,
"PayDirectInstitutionId": 0,
"Name": "Muslim Students Society of Nigeria (UI Branch)",
"ShortName": "MSSN",
"Narration": "Muslim students Society of Nigeria (UI Branch)",
"CustomerField1": "Phone number",
"LogoUrl": "mssn.jpg",
"Surcharge": "10000",
"CurrencyCode": "566",
"CurrencySymbol": "NGN",
"QuickTellerSiteUrlName": "mssn",
"SupportEmail": "[email protected]",
"RiskCategoryId": "16203",
"PageFlowInfo": {
"Elements": [],
"FinishButtonName": "Finish",
"StartPage": "DoPayment.aspx",
"UsesPaymentItems": true,
"PerformInquiry": true,
"AllowRetry": true
},
"CategoryId": 7,
"CategoryName": "Donations",
"AmountType": 0
},
{
"Type": "",
"Id": 660,
"PayDirectProductId": 4015,
"PayDirectInstitutionId": 0,
"Name": "Nigeria Flood Relief",
"ShortName": "NFR",
"Narration": "Nigeria Flood Relief",
"CustomerField1": "Phone Number",
"LogoUrl": "nfr.jpg",
"Surcharge": "10000",
"CurrencyCode": "566",
"CurrencySymbol": "NGN",
"QuickTellerSiteUrlName": "floodrelief",
"SupportEmail": "[email protected]",
"RiskCategoryId": "16203",
"PageFlowInfo": {
"Elements": [],
"FinishButtonName": "Finish",
"StartPage": "DoPayment.aspx",
"UsesPaymentItems": true,
"PerformInquiry": true,
"AllowRetry": true
},
"CategoryId": 7,
"CategoryName": "Donations",
"AmountType": 0
},
{
"Type": "",
"Id": 304,
"PayDirectProductId": 3341,
"PayDirectInstitutionId": 0,
"Name": "Red Cross Society Of Nigeria",
"ShortName": "RCS",
"Narration": "Red Cross Donations",
"CustomerField1": "Mobile Phone Number",
"CustomerField2": "Full Name",
"LogoUrl": "redcross_logo.gif",
"Surcharge": "0",
"CurrencyCode": "566",
"CurrencySymbol": "NGN",
"QuickTellerSiteUrlName": "redcross",
"SupportEmail": "[email protected]",
"CustomMessageUrl": "<meta content=\"text/html; charset=utf-8\" http-equiv=\"Content-Type\" /><title>Newsletter</title> <!--[if gte mso 6]> <style> table.mcnFollowContent {width:100% !important;} table.mcnShareContent {width:100% !important;} </style> <![endif]--> <style type=\"text/css\">#outlook a{ padding:0; } .ReadMsgBody{ width:100%; } .ExternalClass{ width:100%; } body{ margin:0; padding:0; } a{ word-wrap:break-word !important; } img{ border:0; height:auto !important; line-height:100%; outline:none; text-decoration:none; } table,td{ border-collapse:collapse; mso-table-lspace:0pt; mso-table-rspace:0pt; } #bodyTable,#bodyCell{ height:100% !important; margin:0; padding:0; width:100% !important; } #bodyCell{ padding:20px; } .mcnImage{ vertical-align:bottom; } .mcnTextContent img{ height:auto !important; } body,#bodyTable{ background-color:#F2F2F2; } #bodyCell{ border-top:0; } #templateContainer{ border:0; } h1{ color:#606060 !important; display:block; font-family:Helvetica; font-size:40px; font-style:normal; font-weight:bold; line-height:125%; letter-spacing:-1px; margin:0; text-align:left; } h2{ color:#404040 !important; display:block; font-family:Helvetica; font-size:26px; font-style:normal; font-weight:bold; line-height:125%; letter-spacing:-.75px; margin:0; text-align:left; } h3{ color:#606060 !important; display:block; font-family:Helvetica; font-size:18px; font-style:normal; font-weight:bold; line-height:125%; letter-spacing:-.5px; margin:0; text-align:left; } h4{ color:#808080 !important; display:block; font-family:Helvetica; font-size:16px; font-style:normal; font-weight:bold; line-height:125%; letter-spacing:normal; margin:0; text-align:left; } h1 a,h2 a,h3 a,h4 a{ color:#6DC6DD; font-weight:bold; text-decoration:none; } #templatePreheader{ background-color:#FFFFFF; border-top:0; border-bottom:2px solid #F2F2F2; } .preheaderContainer .mcnTextContent,.preheaderContainer .mcnTextContent p{ color:#606060; font-family:Helvetica; font-size:11px; line-height:125%; text-align:left; } .preheaderContainer .mcnTextContent a{ color:#606060; font-weight:normal; text-decoration:underline; } #templateHeader{ background-color:#FFFFFF; border-top:0; border-bottom:2px solid #F2F2F2; } .headerContainer .mcnTextContent,.headerContainer .mcnTextContent p{ color:#606060; font-family:Helvetica; font-size:15px; line-height:150%; text-align:left; } .headerContainer .mcnTextContent a{ color:#6DC6DD; font-weight:normal; text-decoration:underline; } #templateBody{ background-color:#FFFFFF; border-top:0; border-bottom:2px solid #F2F2F2; } .bodyContainer .mcnTextContent,.bodyContainer .mcnTextContent p{ color:#606060; font-family:Helvetica; font-size:15px; line-height:150%; text-align:left; } .bodyContainer .mcnTextContent a{ color:#6DC6DD; font-weight:normal; text-decoration:underline; } #templateFooter{ background-color:#FFFFFF; border-top:0; border-bottom:0; } .footerContainer .mcnTextContent,.footerContainer .mcnTextContent p{ color:#606060; font-family:Helvetica; font-size:11px; line-height:125%; text-align:left; } .footerContainer .mcnTextContent a{ color:#606060; font-weight:normal; text-decoration:underline; } @media only screen and (max-width: 480px){ body,table,td,p,a,li,blockquote{ -webkit-text-size-adjust:none !important; } } @media only screen and (max-width: 480px){ body{ width:100% !important; min-width:100% !important; } } @media only screen and (max-width: 480px){ td[id=bodyCell]{ padding:10px !important; } } @media only screen and (max-width: 480px){ table[class=mcnTextContentContainer]{ width:100% !important; } } @media only screen and (max-width: 480px){ table[class=mcnBoxedTextContentContainer]{ width:100% !important; } } @media only screen and (max-width: 480px){ table[class=mcpreview-image-uploader]{ width:100% !important; display:none !important; } } @media only screen and (max-width: 480px){ img[class=mcnImage]{ width:100% !important; } } @media only screen and (max-width: 480px){ table[class=mcnImageGroupContentContainer]{ width:100% !important; } } @media only screen and (max-width: 480px){ td[class=mcnImageGroupContent]{ padding:9px !important; } } @media only screen and (max-width: 480px){ td[class=mcnImageGroupBlockInner]{ padding-bottom:0 !important; padding-top:0 !important; } } @media only screen and (max-width: 480px){ tbody[class=mcnImageGroupBlockOuter]{ padding-bottom:9px !important; padding-top:9px !important; } } @media only screen and (max-width: 480px){ table[class=mcnCaptionTopContent],table[class=mcnCaptionBottomContent]{ width:100% !important; } } @media only screen and (max-width: 480px){ table[class=mcnCaptionLeftTextContentContainer],table[class=mcnCaptionRightTextContentContainer],table[class=mcnCaptionLeftImageContentContainer],table[class=mcnCaptionRightImageContentContainer],table[class=mcnImageCardLeftTextContentContainer],table[class=mcnImageCardRightTextContentContainer]{ width:100% !important; } } @media only screen and (max-width: 480px){ td[class=mcnImageCardLeftImageContent],td[class=mcnImageCardRightImageContent]{ padding-right:18px !important; padding-left:18px !important; padding-bottom:0 !important; } } @media only screen and (max-width: 480px){ td[class=mcnImageCardBottomImageContent]{ padding-bottom:9px !important; } } @media only screen and (max-width: 480px){ td[class=mcnImageCardTopImageContent]{ padding-top:18px !important; } } @media only screen and (max-width: 480px){ td[class=mcnImageCardLeftImageContent],td[class=mcnImageCardRightImageContent]{ padding-right:18px !important; padding-left:18px !important; padding-bottom:0 !important; } } @media only screen and (max-width: 480px){ td[class=mcnImageCardBottomImageContent]{ padding-bottom:9px !important; } } @media only screen and (max-width: 480px){ td[class=mcnImageCardTopImageContent]{ padding-top:18px !important; } } @media only screen and (max-width: 480px){ table[class=mcnCaptionLeftContentOuter] td[class=mcnTextContent],table[class=mcnCaptionRightContentOuter] td[class=mcnTextContent]{ padding-top:9px !important; } } @media only screen and (max-width: 480px){ td[class=mcnCaptionBlockInner] table[class=mcnCaptionTopContent]:last-child td[class=mcnTextContent]{ padding-top:18px !important; } } @media only screen and (max-width: 480px){ td[class=mcnBoxedTextContentColumn]{ padding-left:18px !important; padding-right:18px !important; } } @media only screen and (max-width: 480px){ table[id=templateContainer],table[id=templatePreheader],table[id=templateHeader],table[id=templateBody],table[id=templateFooter]{ max-width:600px !important; width:100% !important; } } @media only screen and (max-width: 480px){ h1{ font-size:24px !important; line-height:125% !important; } } @media only screen and (max-width: 480px){ h2{ font-size:20px !important; line-height:125% !important; } } @media only screen and (max-width: 480px){ h3{ font-size:18px !important; line-height:125% !important; } } @media only screen and (max-width: 480px){ h4{ font-size:16px !important; line-height:125% !important; } } @media only screen and (max-width: 480px){ table[class=mcnBoxedTextContentContainer] td[class=mcnTextContent]{ font-size:18px !important; line-height:125% !important; } } @media only screen and (max-width: 480px){ table[id=templatePreheader]{ display:block !important; } } @media only screen and (max-width: 480px){ td[class=preheaderContainer] td[class=mcnTextContent]{ font-size:14px !important; line-height:115% !important; padding-right:18px !important; padding-left:18px !important; } } @media only screen and (max-width: 480px){ td[class=headerContainer] td[class=mcnTextContent]{ font-size:18px !important; line-height:125% !important; padding-right:18px !important; padding-left:18px !important; } } @media only screen and (max-width: 480px){ td[class=bodyContainer] td[class=mcnTextContent]{ font-size:18px !important; line-height:125% !important; padding-right:18px !important; padding-left:18px !important; } } @media only screen and (max-width: 480px){ td[class=footerContainer] td[class=mcnTextContent]{ font-size:14px !important; line-height:115% !important; padding-right:18px !important; padding-left:18px !important; } } @media only screen and (max-width: 480px){ td[class=footerContainer] a[class=utilityLink]{ display:block !important; } }</style> <center><table align=\"center\" border=\"0\" cellpadding=\"0\" cellspacing=\"0\" height=\"100%\" id=\"bodyTable\" style=\"border-collapse:collapse;mso-table-lspace:0pt;mso-table-rspace:0pt;margin:0;padding:0;background-color:#F2F2F2;height:100% !important;width:100% !important;\" width=\"100%\"><tbody><tr><td align=\"center\" id=\"bodyCell\" style=\"border-collapse:collapse;mso-table-lspace:0pt;mso-table-rspace:0pt;margin:0;padding:20px;border-top:0;height:100% !important;width:100% !important;\" valign=\"top\"><!-- BEGIN TEMPLATE // --> <table border=\"0\" cellpadding=\"0\" cellspacing=\"0\" id=\"templateContainer\" style=\"border-collapse:collapse;mso-table-lspace:0pt;mso-table-rspace:0pt;border:0;\" width=\"600\"><tbody><tr><td align=\"center\" style=\"border-collapse:collapse;mso-table-lspace:0pt;mso-table-rspace:0pt;\" valign=\"top\"><!-- BEGIN PREHEADER // --> <table border=\"0\" cellpadding=\"0\" cellspacing=\"0\" id=\"templatePreheader\" style=\"border-collapse:collapse;mso-table-lspace:0pt;mso-table-rspace:0pt;background-color:#FFFFFF;border-top:0;border-bottom:2px solid #F2F2F2;\" width=\"600\"><tbody><tr><td class=\"preheaderContainer\" style=\"padding-top:9px;border-collapse:collapse;mso-table-lspace:0pt;mso-table-rspace:0pt;\" valign=\"top\"></td></tr></tbody></table><!-- // END PREHEADER --> </td></tr><tr><td align=\"center\" style=\"border-collapse:collapse;mso-table-lspace:0pt;mso-table-rspace:0pt;\" valign=\"top\"><!-- BEGIN HEADER // --> <table border=\"0\" cellpadding=\"0\" cellspacing=\"0\" id=\"templateHeader\" style=\"border-collapse:collapse;mso-table-lspace:0pt;mso-table-rspace:0pt;background-color:#FFFFFF;border-top:0;border-bottom:2px solid #F2F2F2;\" width=\"600\"><tbody><tr><td class=\"headerContainer\" style=\"border-collapse:collapse;mso-table-lspace:0pt;mso-table-rspace:0pt;\" valign=\"top\"><table border=\"0\" cellpadding=\"0\" cellspacing=\"0\" class=\"mcnImageBlock\" style=\"border-collapse:collapse;mso-table-lspace:0pt;mso-table-rspace:0pt;\" width=\"100%\"><tbody class=\"mcnImageBlockOuter\"><tr><td class=\"mcnImageBlockInner\" style=\"padding:9px;border-collapse:collapse;mso-table-lspace:0pt;mso-table-rspace:0pt;\" valign=\"top\"><table align=\"left\" border=\"0\" cellpadding=\"0\" cellspacing=\"0\" class=\"mcnImageContentContainer\" style=\"border-collapse:collapse;mso-table-lspace:0pt;mso-table-rspace:0pt;\" width=\"100%\"><tbody><tr><td class=\"mcnImageContent\" style=\"padding-right:9px;padding-left:9px;padding-top:0;padding-bottom:0;border-collapse:collapse;mso-table-lspace:0pt;mso-table-rspace:0pt;\" valign=\"top\"><a class=\"\" href=\"https://www.quickteller.com/\" style=\"word-wrap:break-word !important;\" target=\"_blank\" title=\"\"><img align=\"left\" alt=\"Quickteller Logo\" class=\"mcnImage\" height=\"NaN\" src=\"https://gallery.mailchimp.com/5dba363949b7ff2415401cdfc/images/QT_Logo_for_Newsletter.png\" style=\"max-width:178px;padding-bottom:0px;display:inline ! important;vertical-align:bottom;border:0px none;line-height:100%;outline:medium none;text-decoration:none;\" width=\"178\" /></a> </td></tr></tbody></table></td></tr></tbody></table><table border=\"0\" cellpadding=\"0\" cellspacing=\"0\" class=\"mcnImageBlock\" style=\"border-collapse:collapse;mso-table-lspace:0pt;mso-table-rspace:0pt;\" width=\"100%\"><tbody class=\"mcnImageBlockOuter\"><tr><td class=\"mcnImageBlockInner\" style=\"padding:0px;border-collapse:collapse;mso-table-lspace:0pt;mso-table-rspace:0pt;\" valign=\"top\"><table align=\"left\" border=\"0\" cellpadding=\"0\" cellspacing=\"0\" class=\"mcnImageContentContainer\" style=\"border-collapse:collapse;mso-table-lspace:0pt;mso-table-rspace:0pt;\" width=\"100%\"><tbody><tr><td class=\"mcnImageContent\" style=\"padding-right:0px;padding-left:0px;padding-top:0;padding-bottom:0;border-collapse:collapse;mso-table-lspace:0pt;mso-table-rspace:0pt;\" valign=\"top\"><br /></td></tr></tbody></table></td></tr></tbody></table></td></tr></tbody></table></td></tr><tr><td align=\"center\" style=\"border-collapse:collapse;mso-table-lspace:0pt;mso-table-rspace:0pt;\" valign=\"top\"><table border=\"0\" cellpadding=\"0\" cellspacing=\"0\" id=\"templateBody\" style=\"border-collapse:collapse;mso-table-lspace:0pt;mso-table-rspace:0pt;background-color:#FFFFFF;border-top:0;border-bottom:2px solid #F2F2F2;\" width=\"600\"><tbody><tr><td class=\"bodyContainer\" style=\"border-collapse:collapse;mso-table-lspace:0pt;mso-table-rspace:0pt;\" valign=\"top\"><table border=\"0\" cellpadding=\"0\" cellspacing=\"0\" class=\"mcnTextBlock\" height=\"296\" style=\"border-collapse:collapse;\" width=\"319\"><tbody class=\"mcnTextBlockOuter\"><tr><td class=\"mcnTextBlockInner\" style=\"border-collapse:collapse;mso-table-lspace:0pt;mso-table-rspace:0pt;\" valign=\"top\"><table align=\"left\" border=\"0\" cellpadding=\"0\" cellspacing=\"0\" class=\"mcnTextContentContainer\" height=\"273\" style=\"border-collapse:collapse;\" width=\"373\"><tbody><tr><td class=\"mcnTextContent\" style=\"padding-top:9px;padding-right:18px;padding-bottom:9px;padding-left:18px;border-collapse:collapse;mso-table-lspace:0pt;mso-table-rspace:0pt;color:#606060;font-family:Helvetica;font-size:15px;line-height:150%;text-align:left;\" valign=\"top\"><h1 style=\"display:block;font-family:Helvetica;font-size:40px;font-style:normal;font-weight:bold;line-height:125%;letter-spacing:-1px;margin:0;text-align:left;color:#606060 !important;\"><span style=\"font-size:12px;\">Free will donation</span><span style=\"font-size:small;\"> ,</span><span style=\"font-size:12px;\"></span></h1><p style=\"color:#606060;font-family:Helvetica;font-size:15px;line-height:150%;text-align:left;\">If you help God, God will help you.<br /><br />Life is give and take not just take.<br /><br />Contact [email protected] for any inquiries.<br /><br />Yours faithfully,<br />Interswitch</p></td></tr></tbody></table></td></tr></tbody></table><table border=\"0\" cellpadding=\"0\" cellspacing=\"0\" class=\"mcnImageCardBlock\" height=\"140\" style=\"border-collapse:collapse;\" width=\"339\"><tbody class=\"mcnImageCardBlockOuter\"><tr><td class=\"mcnImageCardBlockInner\" style=\"padding-top:9px;padding-right:18px;padding-bottom:9px;padding-left:18px;border-collapse:collapse;mso-table-lspace:0pt;mso-table-rspace:0pt;\" valign=\"top\"><table align=\"left\" border=\"0\" cellpadding=\"0\" cellspacing=\"0\" class=\"mcnImageCardBottomContent\" height=\"122\" style=\"border:1px solid rgb(153, 153, 153);background-color:#ebebeb;border-collapse:collapse;\" width=\"314\"><tbody><tr><td align=\"left\" class=\"mcnImageCardBottomImageContent\" style=\"padding-top:0px;padding-right:0px;padding-bottom:0;padding-left:0px;border-collapse:collapse;mso-table-lspace:0pt;mso-table-rspace:0pt;\" valign=\"top\"><a class=\"\" href=\"https://myvervecard.com/\" style=\"word-wrap:break-word !important;\" target=\"_blank\" title=\"\"><img alt=\"Have you stepped up to Verve?\" class=\"mcnImage\" height=\"163\" src=\"https://gallery.mailchimp.com/5dba363949b7ff2415401cdfc/images/Verve_Card_775_x_224_copy.jpg\" style=\"max-width:775px;border:0px none;line-height:100%;outline:medium none;text-decoration:none;vertical-align:bottom;\" width=\"274\" /></a> </td></tr><tr><td class=\"mcnTextContent\" style=\"padding-top:9px;padding-right:18px;padding-bottom:9px;padding-left:18px;border-collapse:collapse;mso-table-lspace:0pt;mso-table-rspace:0pt;color:#606060;font-family:Helvetica;font-size:15px;line-height:150%;text-align:left;\" valign=\"top\" width=\"546\"><strong style=\"color:#808080;\"><em>Have you stepped up to Verve?</em></strong> </td></tr></tbody></table></td></tr></tbody></table></td></tr></tbody></table><!-- // END BODY --> </td></tr><tr><td align=\"center\" style=\"border-collapse:collapse;mso-table-lspace:0pt;mso-table-rspace:0pt;\" valign=\"top\"><!-- BEGIN FOOTER // --> <table border=\"0\" cellpadding=\"0\" cellspacing=\"0\" id=\"templateFooter\" style=\"border-collapse:collapse;mso-table-lspace:0pt;mso-table-rspace:0pt;background-color:#FFFFFF;border-top:0;border-bottom:0;\" width=\"600\"><tbody><tr><td class=\"footerContainer\" style=\"padding-bottom:9px;border-collapse:collapse;mso-table-lspace:0pt;mso-table-rspace:0pt;\" valign=\"top\"><table border=\"0\" cellpadding=\"0\" cellspacing=\"0\" class=\"mcnTextBlock\" height=\"73\" style=\"border-collapse:collapse;\" width=\"330\"><tbody class=\"mcnTextBlockOuter\"><tr><td class=\"mcnTextBlockInner\" style=\"border-collapse:collapse;mso-table-lspace:0pt;mso-table-rspace:0pt;\" valign=\"top\"><table align=\"left\" border=\"0\" cellpadding=\"0\" cellspacing=\"0\" class=\"mcnTextContentContainer\" height=\"73\" style=\"border-collapse:collapse;\" width=\"337\"><tbody><tr><td class=\"mcnTextContent\" style=\"padding-top:9px;padding-right:18px;padding-bottom:9px;padding-left:18px;border-collapse:collapse;mso-table-lspace:0pt;mso-table-rspace:0pt;color:#606060;font-family:Helvetica;font-size:11px;line-height:125%;text-align:left;\" valign=\"top\"><em>Copyright © 2013 Interswitch Limited, All rights reserved.</em><br /><br /><br /><br /></td></tr></tbody></table></td></tr></tbody></table></td></tr></tbody></table><!-- // END FOOTER --> </td></tr></tbody></table><!-- // END TEMPLATE --> </td></tr></tbody></table></center><center><br /><br /><br /><br /><br /><br /><table border=\"0\" cellpadding=\"0\" cellspacing=\"0\" id=\"canspamBarWrapper\" style=\"background-color:#FFFFFF;border-top:1px solid #E5E5E5;\" width=\"100%\"><tbody><tr><td align=\"center\" style=\"padding-top:20px;padding-bottom:20px;\" valign=\"top\"><style type=\"text/css\">@media only screen and (max-width: 480px){ table[id=\"canspamBar\"] td{font-size:14px !important;} table[id=\"canspamBar\"] td a{display:block !important; margin-top:10px !important;} } </style> </td></tr></tbody></table></center>",
"RiskCategoryId": "16203",
"PageFlowInfo": {
"Elements": [],
"FinishButtonName": "Finish",
"StartPage": "DoPayment.aspx",
"UsesPaymentItems": true,
"PerformInquiry": true,
"AllowRetry": true
},
"CategoryId": 7,
"CategoryName": "Donations",
"MediumImageId": "c21e7c2a-b440-48bc-8a3e-03a1086d23d7",
"CustomMessageId": "304",
"AmountType": 0
},
{
"Type": "",
"Id": 17596,
"PayDirectProductId": 4600,
"PayDirectInstitutionId": 0,
"Name": "Smart Meter",
"ShortName": "SM",
"Narration": "Smart Meter",
"CustomerField1": "CustomerId",
"LogoUrl": "smartcard",
"Surcharge": "1000",
"CurrencyCode": "566",
"CurrencySymbol": "NGN",
"QuickTellerSiteUrlName": "cgmis",
"SupportEmail": "[email protected]",
"PageFlowInfo": {
"Elements": [],
"FinishButtonName": "Finish",
"StartPage": "DoPayment.aspx",
"UsesPaymentItems": true,
"PerformInquiry": true,
"AllowRetry": true
},
"CategoryId": 7,
"CategoryName": "Donations",
"AmountType": 0
},
{
"Type": "",
"Id": 306,
"PayDirectProductId": 3559,
"PayDirectInstitutionId": 0,
"Name": "United For Kids Foundation United For Kids Foundat",
"ShortName": "UKF",
"Narration": "Donations for United for Kids Foundation",
"CustomerField1": "Payer ID",
"LogoUrl": "ukf.jpg",
"Surcharge": "10000",
"CurrencyCode": "566",
"CurrencySymbol": "NGN",
"QuickTellerSiteUrlName": "UKF",
"SupportEmail": "[email protected]",
"PageFlowInfo": {
"Elements": [],
"FinishButtonName": "Finish",
"StartPage": "DoPayment.aspx",
"UsesPaymentItems": true,
"PerformInquiry": true,
"AllowRetry": true
},
"CategoryId": 7,
"CategoryName": "Donations",
"AmountType": 0
}
]
},
{
"Id": 22,
"Name": "PayChoice",
"Description": "Upperlink PayChoice Schools",
"Billers": [
{
"Type": "",
"Id": 523,
"PayDirectProductId": 3563,
"PayDirectInstitutionId": 0,
"Name": "Church Collections",
"ShortName": "CC",
"Narration": "Church Collections",
"CustomerField1": "Donor Name",
"LogoUrl": "q.gif",
"Surcharge": "10000",
"CurrencyCode": "566",
"CurrencySymbol": "NGN",
"QuickTellerSiteUrlName": "churchcollections",
"RiskCategoryId": "16200",
"PageFlowInfo": {
"Elements": [],
"FinishButtonName": "Finish",
"StartPage": "DoPayment.aspx",
"UsesPaymentItems": true,
"PerformInquiry": true,
"AllowRetry": true
},
"CategoryId": 22,
"CategoryName": "PayChoice",
"AmountType": 0
},
{
"Type": "",
"Id": 309,
"PayDirectProductId": 3542,
"PayDirectInstitutionId": 0,
"Name": "Covenant University",
"ShortName": "CVU",
"Narration": "Covenant University Fees Payment",
"CustomerField1": "Transaction ID",
"LogoUrl": "lcp.jpg",
"Surcharge": "100",
"CurrencyCode": "566",
"CurrencySymbol": "NGN",
"QuickTellerSiteUrlName": "covenantuniversity",
"SupportEmail": "[email protected]",
"RiskCategoryId": "16200",
"PageFlowInfo": {
"Elements": [],
"FinishButtonName": "Finish",
"StartPage": "DoPayment.aspx",
"UsesPaymentItems": true,
"PerformInquiry": true,
"AllowRetry": true
},
"CategoryId": 22,
"CategoryName": "PayChoice",
"AmountType": 0
},
{
"Type": "",
"Id": 308,
"PayDirectProductId": 3542,
"PayDirectInstitutionId": 0,
"Name": "Lagos City Polytechnic",
"ShortName": "LCP",
"Narration": "Lagos City Polytechnic School Fees Collections",
"CustomerField1": "Transaction ID",
"CustomerField2": "Agency Code",
"LogoUrl": "lcp.jpg",
"Surcharge": "10000",
"CurrencyCode": "566",
"CurrencySymbol": "NGN",
"QuickTellerSiteUrlName": "lagoscitypolytechnic",
"PageFlowInfo": {
"Elements": [],
"FinishButtonName": "Finish",
"StartPage": "DoPayment.aspx",
"UsesPaymentItems": true,
"PerformInquiry": true,
"AllowRetry": true
},
"CategoryId": 22,
"CategoryName": "PayChoice",
"MediumImageId": "e53f3464-b6c5-4386-ba85-d709d4799e70",
"AmountType": 0
},
{
"Type": "",
"Id": 8000,
"PayDirectProductId": 3932,
"PayDirectInstitutionId": 0,
"Name": "NovaSys Limited",
"ShortName": "NovaSys",
"Narration": "NovaSys Limited",
"LogoUrl": "NovaSys",
"Surcharge": "10000",
"CurrencyCode": "566",
"CurrencySymbol": "NGN",
"QuickTellerSiteUrlName": "novasys",
"RiskCategoryId": "16203",
"PageFlowInfo": {
"Elements": [],
"FinishButtonName": "Finish",
"StartPage": "DoPayment.aspx",
"UsesPaymentItems": true,
"PerformInquiry": true,
"AllowRetry": true
},
"PaymentOptionsPageHeader": "NovaSys",
"CategoryId": 22,
"CategoryName": "PayChoice",
"AmountType": 0
}
]
},
{
"Id": 16,
"Name": "Transport",
"Description": "Transport",
"Billers": [
{
"Type": "",
"Id": 126,
"PayDirectProductId": 3506,
"PayDirectInstitutionId": 0,
"Name": "DHL shipping payments",
"ShortName": "DHL",
"Narration": "shipping payments",
"CustomerField1": "shipping tracking number",
"LogoUrl": "dhl.gif",
"Surcharge": "10000",
"CurrencyCode": "566",
"CurrencySymbol": "NGN",
"QuickTellerSiteUrlName": "dhl",
"SupportEmail": "[email protected]",
"RiskCategoryId": "16205",
"PageFlowInfo": {
"Elements": [],
"FinishButtonName": "Finish",
"StartPage": "DoPayment.aspx",
"UsesPaymentItems": true,
"PerformInquiry": true,
"AllowRetry": true
},
"CategoryId": 16,
"CategoryName": "Transport",
"MediumImageId": "47f34310-15d8-4f3c-a35a-e913829b2f1e",
"AmountType": 0
},
{
"Type": "",
"Id": 203,
"PayDirectProductId": 3426,
"PayDirectInstitutionId": 0,
"Name": "EasyFuel",
"ShortName": "EFL",
"Narration": "token top up",
"CustomerField1": "token number",
"CustomerField2": "",
"LogoUrl": "easyfuel.jpeg",
"Url": "",
"Surcharge": "10000",
"CustomSectionUrl": "",
"CurrencyCode": "566",
"CurrencySymbol": "NGN",
"QuickTellerSiteUrlName": "easyfuel",
"SupportEmail": "[email protected]",
"CategoryId": 16,
"CategoryName": "Transport",
"MediumImageId": "c5ff0f03-47c2-4d4d-8ba2-098a2c1532b0",
"AmountType": 0
},
{
"Type": "",
"Id": 575,
"PayDirectProductId": 3322,
"PayDirectInstitutionId": 0,
"Name": "Lekki ConcessionCompany Payments",
"ShortName": "LCC",
"CustomerField1": "Toll Account No,",
"LogoUrl": "q.gif",
"Surcharge": "0",
"CurrencyCode": "566",
"CurrencySymbol": "NGN",
"QuickTellerSiteUrlName": "lcc",
"PageFlowInfo": {
"Elements": [],
"FinishButtonName": "Finish",
"StartPage": "DoPayment.aspx",
"UsesPaymentItems": true,
"PerformInquiry": true,
"AllowRetry": true
},
"CategoryId": 16,
"CategoryName": "Transport",
"MediumImageId": "8c42cc75-e278-4157-bf3c-1d180787b619",
"AmountType": 0
},
{
"Type": "",
"Id": 17594,
"PayDirectProductId": 4598,
"PayDirectInstitutionId": 0,
"Name": "Token Vending Platform",
"ShortName": "TVP",
"Narration": "Token vending limited",
"CustomerField1": "Customer Id",
"LogoUrl": "q.gif",
"Surcharge": "10",
"CurrencyCode": "566",
"CurrencySymbol": "NGN",
"QuickTellerSiteUrlName": "tvp",
"PageFlowInfo": {
"Elements": [],
"FinishButtonName": "Finish",
"StartPage": "DoPayment.aspx",
"UsesPaymentItems": true,
"PerformInquiry": true,
"AllowRetry": true
},
"CategoryId": 16,
"CategoryName": "Transport",
"AmountType": 5
}
]
},
{
"Id": 20,
"Name": "Mobile Money",
"Description": "Load your mobile wallet",
"Billers": [
{
"Type": "",
"Id": 909,
"PayDirectProductId": 3499,
"PayDirectInstitutionId": 0,
"Name": "FETS Mobile Money",
"ShortName": "FETS",
"Narration": "FETS Mobile Money - Load your wallet here",
"CustomerField1": "MSISDN",
"LogoUrl": "fets.gif",
"Surcharge": "0",
"CurrencyCode": "566",
"CurrencySymbol": "NGN",
"QuickTellerSiteUrlName": "FETS",
"PageFlowInfo": {
"Elements": [],
"FinishButtonName": "Finish",
"StartPage": "DoPayment.aspx",
"UsesPaymentItems": true,
"PerformInquiry": true,
"AllowRetry": true
},
"CategoryId": 20,
"CategoryName": "Mobile Money",
"MediumImageId": "3e18e529-2159-4f24-8ffa-d236588dbc44",
"AmountType": 0
},
{
"Type": "",
"Id": 459,
"PayDirectProductId": 3817,
"PayDirectInstitutionId": 0,
"Name": "GTB Mobile Money",
"ShortName": "GTBCI",
"Narration": "GTB Mobile Money",
"CustomerField1": "Wallet number",
"LogoUrl": "gtb2.jpg",
"Surcharge": "10000",
"CurrencyCode": "566",
"CurrencySymbol": "NGN",
"QuickTellerSiteUrlName": "gtbcash-in",
"SupportEmail": "[email protected]",
"RiskCategoryId": "16204",
"PageFlowInfo": {
"Elements": [],
"FinishButtonName": "Finish",
"StartPage": "DoPayment.aspx",
"UsesPaymentItems": true,
"PerformInquiry": true,
"AllowRetry": true
},
"CategoryId": 20,
"CategoryName": "Mobile Money",
"AmountType": 0
},
{
"Type": "MO",
"Id": 271,
"PayDirectProductId": 4071,
"PayDirectInstitutionId": 0,
"Name": "MTN Mobile Money",
"ShortName": "MTNMM",
"Narration": "Transfer To Wallet",
"CustomerField1": "Phone Number",
"LogoUrl": "mobile",
"Surcharge": "10000",
"CurrencyCode": "566",
"CurrencySymbol": "NGN",
"QuickTellerSiteUrlName": "mtnmobilemoney",
"SupportEmail": "[email protected]",
"RiskCategoryId": "16201",
"NetworkId": "6280510490",
"ProductCode": "7777777",
"PageFlowInfo": {
"Elements": [],
"FinishButtonName": "Finish",
"StartPage": "DoPayment.aspx",
"UsesPaymentItems": true,
"PerformInquiry": true,
"AllowRetry": true
},
"PaymentOptionsPageHeader": "MTN Mobile Money",
"PaymentOptionsTitle": "MTN Mobile Money",
"CategoryId": 20,
"CategoryName": "Mobile Money",
"AmountType": 0
},
{
"Type": "",
"Id": 135,
"PayDirectProductId": 4220,
"PayDirectInstitutionId": 0,
"Name": "Paycom Mobile Money",
"ShortName": "PCM",
"Narration": "Paycom Mobile Money - Fund Wallet",
"CustomerField1": "Wallet Account Number",
"LogoUrl": "q.gif",
"Surcharge": "10000",
"CurrencyCode": "566",
"CurrencySymbol": "NGN",
"QuickTellerSiteUrlName": "paycom",
"RiskCategoryId": "16200",
"PageFlowInfo": {
"Elements": [],
"FinishButtonName": "Finish",
"StartPage": "DoPayment.aspx",
"UsesPaymentItems": true,
"PerformInquiry": true,
"AllowRetry": true
},
"CategoryId": 20,
"CategoryName": "Mobile Money",
"MediumImageId": "98844e93-a3b9-4999-a594-56d4cefd0ff4",
"AmountType": 0
},
{
"Type": "",
"Id": 404,
"PayDirectProductId": 3422,
"PayDirectInstitutionId": 0,
"Name": "QikQik",
"ShortName": "QikQik",
"Narration": "QikQik Collections",
"CustomerField1": "Wallet Account No",
"LogoUrl": "q.jpg",
"Surcharge": "10000",
"CurrencyCode": "566",
"CurrencySymbol": "NGN",
"QuickTellerSiteUrlName": "qikqik",
"PageFlowInfo": {
"Elements": [],
"FinishButtonName": "Finish",
"StartPage": "DoPayment.aspx",
"UsesPaymentItems": true,
"PerformInquiry": true,
"AllowRetry": true
},
"CategoryId": 20,
"CategoryName": "Mobile Money",
"MediumImageId": "5321dd31-cf98-43a3-b3c0-4ae10a387501",
"AmountType": 0
},
{
"Type": "",
"Id": 316,
"PayDirectProductId": 3704,
"PayDirectInstitutionId": 0,
"Name": "ReadyCash Mobile Money",
"ShortName": "REC",
"Narration": "Ready Cash Mobile Money Fund Wallet",
"CustomerField1": "Wallet Account Number",
"LogoUrl": "readycash.jpg",
"Surcharge": "10000",
"CurrencyCode": "566",
"CurrencySymbol": "NGN",
"QuickTellerSiteUrlName": "readycash",
"SupportEmail": "[email protected]",
"RiskCategoryId": "16200",
"PageFlowInfo": {
"Elements": [],
"FinishButtonName": "Finish",
"StartPage": "DoPayment.aspx",
"UsesPaymentItems": true,
"PerformInquiry": true,
"AllowRetry": true
},
"CategoryId": 20,
"CategoryName": "Mobile Money",
"MediumImageId": "986d46bf-727a-47d1-987f-9026d717ae0b",
"AmountType": 0
},
{
"Type": "",
"Id": 911,
"PayDirectProductId": 3595,
"PayDirectInstitutionId": 0,
"Name": "Stanbic IBTC MobileMoney",
"ShortName": "StanbicMM",
"Narration": "Stanbic Mobile Money - Fund your wallet",
"CustomerField1": "Wallet Account No (234XXXXX)",
"LogoUrl": "quiros.jpeg",
"Surcharge": "100",
"CurrencyCode": "566",
"CurrencySymbol": "NGN",
"QuickTellerSiteUrlName": "quiros",
"SupportEmail": "[email protected]",
"RiskCategoryId": "16200",
"PageFlowInfo": {
"Elements": [],
"FinishButtonName": "Finish",
"StartPage": "DoPayment.aspx",
"UsesPaymentItems": true,
"PerformInquiry": true,
"AllowRetry": true
},
"CategoryId": 20,
"CategoryName": "Mobile Money",
"AmountType": 0
},
{
"Type": "",
"Id": 355,
"PayDirectProductId": 4205,
"PayDirectInstitutionId": 0,
"Name": "Teasy Mobile ",
"ShortName": "TSM",
"Narration": "Teasy Mobile - Fund Wallet",
"CustomerField1": "Wallet Number",
"LogoUrl": "q.gif",
"Surcharge": "10000",
"CurrencyCode": "566",
"CurrencySymbol": "NGN",
"QuickTellerSiteUrlName": "teasymobile",
"RiskCategoryId": "16200",
"PageFlowInfo": {
"Elements": [],
"FinishButtonName": "Finish",
"StartPage": "DoPayment.aspx",
"UsesPaymentItems": true,
"PerformInquiry": true,
"AllowRetry": true
},
"CategoryId": 20,
"CategoryName": "Mobile Money",
"AmountType": 0
}
]
},
{
"Id": 12,
"Name": "Tax Payments",
"Description": "Tax Payments",
"Billers": [
{
"Type": "",
"Id": 114,
"PayDirectProductId": 3,
"PayDirectInstitutionId": 0,
"Name": "FIRS",
"ShortName": "FIRS",
"Narration": "Pay your taxes",
"CustomerField1": "TIN",
"LogoUrl": "firs.gif",
"Surcharge": "666",
"CurrencyCode": "566",
"CurrencySymbol": "NGN",
"QuickTellerSiteUrlName": "firs",
"SupportEmail": "[email protected]",
"PageFlowInfo": {
"Elements": [],
"FinishButtonName": "Finish",
"StartPage": "DoPayment.aspx",
"UsesPaymentItems": true,
"PerformInquiry": true,
"AllowRetry": true
},
"CategoryId": 12,
"CategoryName": "Tax Payments",
"AmountType": 0
},
{
"Type": "",
"Id": 17576,
"PayDirectProductId": 4561,
"PayDirectInstitutionId": 0,
"Name": "TaxPro",
"ShortName": "TaxPro",
"Narration": "TaxPro",
"CustomerField1": "Payment Code",
"LogoUrl": "q.gif",
"Surcharge": "0",
"CurrencyCode": "566",
"CurrencySymbol": "NGN",
"QuickTellerSiteUrlName": "taxpro",
"PageFlowInfo": {
"Elements": [],
"FinishButtonName": "Finish",
"StartPage": "DoPayment.aspx",
"UsesPaymentItems": true,
"PerformInquiry": true,
"AllowRetry": true
},
"CategoryId": 12,
"CategoryName": "Tax Payments",
"AmountType": 5
}
]
},
{
"Id": 27,
"Name": "Religious Institutions",
"Description": "Give for Religious cause",
"Billers": [
{
"Type": "",
"Id": 458,
"PayDirectProductId": 3825,
"PayDirectInstitutionId": 0,
"Name": "Glory Impact Christian Centre",
"ShortName": "GICC",
"Narration": "Glory Impact Christian Centre",
"CustomerField1": "Phone Number",
"LogoUrl": "gicc.jpg",
"Surcharge": "10000",
"CurrencyCode": "566",
"CurrencySymbol": "NGN",
"QuickTellerSiteUrlName": "gicc",
"SupportEmail": "[email protected]",
"PageFlowInfo": {
"Elements": [],
"FinishButtonName": "Finish",
"StartPage": "DoPayment.aspx",
"UsesPaymentItems": true,
"PerformInquiry": true,
"AllowRetry": true
},
"CategoryId": 27,
"CategoryName": "Religious Institutions",
"AmountType": 0
},
{
"Type": "",
"Id": 650,
"PayDirectProductId": 3967,
"PayDirectInstitutionId": 0,
"Name": "Harvesters International Christian Centre",
"ShortName": "HICC",
"Narration": "Harvesters ICC",
"CustomerField1": "Phone Number",
"LogoUrl": "HICCnew",
"Surcharge": "10000",
"CurrencyCode": "566",
"CurrencySymbol": "NGN",
"QuickTellerSiteUrlName": "hicc",
"SupportEmail": "[email protected]",
"PageFlowInfo": {
"Elements": [],
"FinishButtonName": "Finish",
"StartPage": "DoPayment.aspx",
"UsesPaymentItems": true,
"PerformInquiry": true,
"AllowRetry": true
},
"PaymentOptionsPageHeader": "Harvesters International Christian Centre",
"CategoryId": 27,
"CategoryName": "Religious Institutions",
"MediumImageId": "10004f3c-61d4-4577-aa60-7515309cefe3",
"AmountType": 0
},
{
"Type": "",
"Id": 519,
"PayDirectProductId": 3836,
"PayDirectInstitutionId": 0,
"Name": "HighLife Church",
"ShortName": "HL",
"Narration": "HighLife Church",
"CustomerField1": "Membership Number",
"LogoUrl": "highlife.JPEG",
"Surcharge": "10000",
"CurrencyCode": "566",
"CurrencySymbol": "NGN",
"QuickTellerSiteUrlName": "highlifechurch",
"SupportEmail": "[email protected]",
"PageFlowInfo": {
"Elements": [],
"FinishButtonName": "Finish",
"StartPage": "DoPayment.aspx",
"UsesPaymentItems": true,
"PerformInquiry": true,
"AllowRetry": true
},
"PaymentOptionsPageHeader": "HighLife Church",
"PaymentOptionsTitle": "HighLife Church",
"CategoryId": 27,
"CategoryName": "Religious Institutions",
"MediumImageId": "7f6cb249-7a25-4645-9579-78e7798755f5",
"AmountType": 0
},
{
"Type": "",
"Id": 310,
"PayDirectProductId": 3599,
"PayDirectInstitutionId": 0,
"Name": "The Water Brook Church",
"ShortName": "TWB",
"CustomerField1": "Payer name",
"LogoUrl": "thewaterbrook.jpg",
"Surcharge": "0",
"CurrencyCode": "566",
"CurrencySymbol": "NGN",
"QuickTellerSiteUrlName": "thewaterbrook",
"SupportEmail": "[email protected]",
"PageFlowInfo": {
"Elements": [],
"FinishButtonName": "Finish",
"StartPage": "DoPayment.aspx",
"UsesPaymentItems": true,
"PerformInquiry": true,
"AllowRetry": true
},
"CategoryId": 27,
"CategoryName": "Religious Institutions",
"MediumImageId": "e3984da9-3c58-4f5b-b698-5cd968b276b5",
"AmountType": 5
},
{
"Type": "",
"Id": 518,
"PayDirectProductId": 3823,
"PayDirectInstitutionId": 0,
"Name": "Voice Of The Christian Martyrs Nigeria",
"ShortName": "VOTCMN",
"Narration": "Voice Of The Christian Martyrs Nigeria",
"CustomerField1": "Location",
"LogoUrl": "church",
"Surcharge": "10000",
"CurrencyCode": "566",
"CurrencySymbol": "NGN",
"QuickTellerSiteUrlName": "votcmn",
"PageFlowInfo": {
"Elements": [],
"FinishButtonName": "Finish",
"StartPage": "DoPayment.aspx",
"UsesPaymentItems": true,
"PerformInquiry": true,
"AllowRetry": true
},
"PaymentOptionsPageHeader": "Voice Of The Christian Martyrs Nigeria",
"PaymentOptionsTitle": "Voice Of The Christian Martyrs Nigeria",
"CategoryId": 27,
"CategoryName": "Religious Institutions",
"MediumImageId": "37f70be2-dd67-4bfd-9b80-66756c996444",
"AmountType": 0
}
]
},
{
"Id": 24,
"Name": "Quickteller Business",
"Description": "Revenue Collections",
"Billers": [
{
"Type": "NCS",
"Id": 17377,
"PayDirectProductId": 0,
"PayDirectInstitutionId": 0,
"Name": "Nigerian Custom Service",
"ShortName": "NCS",
"Narration": "NCS payment service",
"CustomerField1": "customService",
"LogoUrl": "q.gif",
"Surcharge": "15000",
"CurrencyCode": "566",
"CurrencySymbol": "NGN",
"QuickTellerSiteUrlName": "ncspayment",
"PageFlowInfo": {
"Elements": [],
"FinishButtonName": "Finish",
"StartPage": "DoPayment.aspx",
"UsesPaymentItems": true,
"PerformInquiry": true,
"AllowRetry": true
},
"CategoryId": 24,
"CategoryName": "Quickteller Business",
"AmountType": 5
},
{
"Type": "",
"Id": 809,
"PayDirectProductId": 4287,
"PayDirectInstitutionId": 0,
"Name": "Soup Kitchen",
"ShortName": "890765",
"Narration": "Payments to Soup Kitchen",
"CustomerField1": "Customer reference",
"LogoUrl": "Soup Kitchen",
"Surcharge": "0",
"CurrencyCode": "566",
"CurrencySymbol": "NGN",
"QuickTellerSiteUrlName": "soup-kitchen",
"SupportEmail": "[email protected]",
"RiskCategoryId": "16200",
"PageFlowInfo": {
"Elements": [],
"FinishButtonName": "Finish",
"StartPage": "DoPayment.aspx",
"UsesPaymentItems": true,
"PerformInquiry": true,
"AllowRetry": true
},
"CategoryId": 24,
"CategoryName": "Quickteller Business",
"AmountType": 0
}
]
},
{
"Id": 25,
"Name": "Transfer Money",
"Description": "Transfers money to various destinations",
"Billers": [
{
"Type": "QF",
"Id": 700,
"PayDirectProductId": 149,
"PayDirectInstitutionId": 0,
"Name": "QT FundsTransfer",
"ShortName": "QTFT",
"Narration": "Tranfer Funds",
"CustomerField1": "Phone number",
"LogoUrl": "q.gif",
"Surcharge": "0",
"CurrencyCode": "566",
"CurrencySymbol": "NGN",
"QuickTellerSiteUrlName": "fundstransfer",
"PageFlowInfo": {
"Elements": [],
"FinishButtonName": "Finish",
"StartPage": "DoPayment.aspx",
"UsesPaymentItems": true,
"PerformInquiry": true,
"AllowRetry": true
},
"CategoryId": 25,
"CategoryName": "Transfer Money",
"AmountType": 0
},
{
"Type": "QTLF",
"Id": 17577,
"PayDirectProductId": 0,
"PayDirectInstitutionId": 0,
"Name": "Transfer Link",
"ShortName": "QTFTLWB",
"Narration": "Transfer Link ",
"CustomerField1": "E-mail",
"LogoUrl": "quickteller_logo.gif",
"Surcharge": "5250",
"CurrencyCode": "566",
"CurrencySymbol": "NGN",
"QuickTellerSiteUrlName": "transferlink",
"SupportEmail": "[email protected]",
"RiskCategoryId": "16201",
"PageFlowInfo": {
"Elements": [
{
"Title": "Bank",
"IsRequired": true,
"SortOrder": 0,
"ElementType": "SelectList",
"DataType": "String",
"SelectItemType": "Bank",
"Length": 0,
"SelectItems": [
{
"Name": " Mutual Trust Bank",
"Value": "9270"
},
{
"Name": "ABOVE ONLY MICROFINANCE BANK LTD",
"Value": "4329"
},
{
"Name": "Access Bank Nigeria Plcs",
"Value": "31"
},
{
"Name": "Aso Savings Plc",
"Value": "142"
},
{
"Name": "AutoPAY Test Bank",
"Value": "9462"
},
{
"Name": "Bank of Baroda",
"Value": "4237"
},
{
"Name": "CBA Kenya",
"Value": "4230"
},
{
"Name": "Central Bank of The Gambia",
"Value": "10501"
},
{
"Name": "CFC Stanbic Kenya",
"Value": "4232"
},
{
"Name": "CREDIT BANK LIMITED",
"Value": "4148"
},
{
"Name": "Diamond Bank Plc",
"Value": "72"
},
{
"Name": "Dubai Islamic Bank",
"Value": "4238"
},
{
"Name": "Ecobank Nigeria",
"Value": "47"
},
{
"Name": "Ecobank Nigeria2",
"Value": "89"
},
{
"Name": "Family Bank",
"Value": "4227"
},
{
"Name": "Faulu Bank",
"Value": "4234"
},
{
"Name": "Fidelity Bank Plc",
"Value": "51"
},
{
"Name": "First Bank of Nigeria Plc",
"Value": "8"
},
{
"Name": "First City Monument Bank",
"Value": "76"
},
{
"Name": "GT Bank Kenya",
"Value": "4130"
},
{
"Name": "Guaranty Trust Bank Plc",
"Value": "10"
},
{
"Name": "IBTC Chartered Bank Plc",
"Value": "17"
},
{
"Name": "Kenya Commercial Bank",
"Value": "4233"
},
{
"Name": "Keystone Bank",
"Value": "123"
},
{
"Name": "National Bank Kenya",
"Value": "4231"
},
{
"Name": "NIC BANK KENYA",
"Value": "4174"
},
{
"Name": "QT Advice Bank",
"Value": "146"
},
{
"Name": "Sidian Bank Kenya",
"Value": "4235"
},
{
"Name": "Skye Bank Plc",
"Value": "120"
},
{
"Name": "Spring Bank Plc",
"Value": "125"
},
{
"Name": "Sterling Bank Plc",
"Value": "121"
},
{
"Name": "Union Bank Nigeria Plc",
"Value": "11"
},
{
"Name": "United Bank for Africa Plc",
"Value": "7"
}
],
"ElementName": "BankId"
},
{
"Title": "Account Number",
"IsRequired": true,
"SortOrder": 1,
"ElementType": "TextBox",
"DataType": "Numeric",
"Length": 20,
"SelectItems": [],
"ElementName": "DestinationAccountNumber"
},
{
"Title": "Account Type",
"IsRequired": true,
"SortOrder": 2,
"ElementType": "SelectList",
"DataType": "String",
"SelectItemType": "AccountType",
"Length": 0,
"SelectItems": [
{
"Name": "Current",
"Value": "20"
},
{
"Name": "Savings",
"Value": "10"
},
{
"Name": "Not Sure",
"Value": "00"
}
],
"ElementName": "DestinationAccountType"
},
{
"Title": "Amount",
"IsRequired": true,
"SortOrder": 3,
"ElementType": "TextBox",
"DataType": "Amount",
"Length": 15,
"SelectItems": [],
"ElementName": "Amount"
},
{
"Title": "Receipient Name",
"IsRequired": false,
"SortOrder": 4,
"ElementType": "TextBox",
"DataType": "String",
"Length": 40,
"SelectItems": [],
"ElementName": "ReciepientName"
},
{
"Title": "Receipient Email",
"IsRequired": false,
"SortOrder": 5,
"ElementType": "TextBox",
"DataType": "String",
"Length": 40,
"SelectItems": [],
"ElementName": "ReciepientEmail"
},
{
"Title": "Remark (E.g Transfer to ABXC)",
"IsRequired": false,
"SortOrder": 7,
"ElementType": "TextBox",
"DataType": "String",
"Length": 22,
"SelectItems": [],
"ElementName": "Remark"
},
{
"Title": "Receipient Phone No",
"IsRequired": false,
"SortOrder": 0,
"ElementType": "TextBox",
"DataType": "Numeric",
"Length": 13,
"SelectItems": [],
"ElementName": "ReceipientPhoneNo"
},
{
"Title": "Receipient Phone No",
"IsRequired": false,
"SortOrder": 6,
"ElementType": "TextBox",
"DataType": "Numeric",
"Length": 12,
"SelectItems": [],
"ElementName": "ReciepientPhone"
}
],
"FinishButtonName": "Transfer",
"StartPage": "Payment/PaymentDetails",
"UsesPaymentItems": false,
"PerformInquiry": true,
"AllowRetry": true
},
"CategoryId": 25,
"CategoryName": "Transfer Money",
"AmountType": 0
},
{
"Type": "QFTN",
"Id": 701,
"PayDirectProductId": 0,
"PayDirectInstitutionId": 0,
"Name": "Transfer to Account",
"ShortName": "QTFTWB",
"Narration": "You have account details",
"CustomerField1": "E-Mail",
"LogoUrl": "quickteller_logo.gif",
"Surcharge": "5250",
"CurrencyCode": "566",
"CurrencySymbol": "NGN",
"QuickTellerSiteUrlName": "qtftweb",
"SupportEmail": "[email protected]",
"RiskCategoryId": "16201",
"PageFlowInfo": {
"Elements": [
{
"Title": "Bank",
"IsRequired": true,
"SortOrder": 0,
"ElementType": "SelectList",
"DataType": "String",
"SelectItemType": "Bank",
"Length": 0,
"SelectItems": [
{
"Name": " Mutual Trust Bank",
"Value": "9270"
},
{
"Name": "ABOVE ONLY MICROFINANCE BANK LTD",
"Value": "4329"
},
{
"Name": "Access Bank Nigeria Plcs",
"Value": "31"
},
{
"Name": "Aso Savings Plc",
"Value": "142"
},
{
"Name": "AutoPAY Test Bank",
"Value": "9462"
},
{
"Name": "Bank of Baroda",
"Value": "4237"
},
{
"Name": "CBA Kenya",
"Value": "4230"
},
{
"Name": "Central Bank of The Gambia",
"Value": "10501"
},
{
"Name": "CFC Stanbic Kenya",
"Value": "4232"
},
{
"Name": "CREDIT BANK LIMITED",
"Value": "4148"
},
{
"Name": "Diamond Bank Plc",
"Value": "72"
},
{
"Name": "Dubai Islamic Bank",
"Value": "4238"
},
{
"Name": "Ecobank Nigeria",
"Value": "47"
},
{
"Name": "Ecobank Nigeria2",
"Value": "89"
},
{
"Name": "Family Bank",
"Value": "4227"
},
{
"Name": "Faulu Bank",
"Value": "4234"
},
{
"Name": "Fidelity Bank Plc",
"Value": "51"
},
{
"Name": "First Bank of Nigeria Plc",
"Value": "8"
},
{
"Name": "First City Monument Bank",
"Value": "76"
},
{
"Name": "GT Bank Kenya",
"Value": "4130"
},
{
"Name": "Guaranty Trust Bank Plc",
"Value": "10"
},
{
"Name": "IBTC Chartered Bank Plc",
"Value": "17"
},
{
"Name": "Kenya Commercial Bank",
"Value": "4233"
},
{
"Name": "Keystone Bank",
"Value": "123"
},
{
"Name": "National Bank Kenya",
"Value": "4231"
},
{
"Name": "NIC BANK KENYA",
"Value": "4174"
},
{
"Name": "QT Advice Bank",
"Value": "146"
},
{
"Name": "Sidian Bank Kenya",
"Value": "4235"
},
{
"Name": "Skye Bank Plc",
"Value": "120"
},
{
"Name": "Spring Bank Plc",
"Value": "125"
},
{
"Name": "Sterling Bank Plc",
"Value": "121"
},
{
"Name": "Union Bank Nigeria Plc",
"Value": "11"
},
{
"Name": "United Bank for Africa Plc",
"Value": "7"
}
],
"ElementName": "BankId"
},
{
"Title": "Account Number",
"IsRequired": true,
"SortOrder": 1,
"ElementType": "TextBox",
"DataType": "Numeric",
"Length": 20,
"SelectItems": [],
"ElementName": "DestinationAccountNumber"
},
{
"Title": "Account Type",
"IsRequired": true,
"SortOrder": 2,
"ElementType": "SelectList",
"DataType": "String",
"SelectItemType": "AccountType",
"Length": 0,
"SelectItems": [
{
"Name": "Current",
"Value": "20"
},
{
"Name": "Savings",
"Value": "10"
},
{
"Name": "Not Sure",
"Value": "00"
}
],
"ElementName": "DestinationAccountType"
},
{
"Title": "Amount",
"IsRequired": true,
"SortOrder": 3,
"ElementType": "TextBox",
"DataType": "Amount",
"Length": 15,
"SelectItems": [],
"ElementName": "Amount"
},
{
"Title": "Remark (E.g Transfer to ABXC)",
"IsRequired": false,
"SortOrder": 7,
"ElementType": "TextBox",
"DataType": "String",
"Length": 22,
"SelectItems": [],
"ElementName": "Remark"
},
{
"Title": "Receipient Email",
"IsRequired": false,
"SortOrder": 5,
"ElementType": "TextBox",
"DataType": "Email",
"Length": 40,
"SelectItems": [],
"ElementName": "ReciepientEmail"
},
{
"Title": "Receipient Name",
"IsRequired": false,
"SortOrder": 4,
"ElementType": "TextBox",
"DataType": "String",
"Length": 40,
"SelectItems": [],
"ElementName": "ReciepientName"
},
{
"Title": "Receipient Phone No",
"IsRequired": false,
"SortOrder": 6,
"ElementType": "TextBox",
"DataType": "Numeric",
"Length": 12,
"SelectItems": [],
"ElementName": "ReciepientPhone"
}
],
"FinishButtonName": "Transfer",
"StartPage": "Payment/PaymentDetails",
"UsesPaymentItems": false,
"PerformInquiry": true,
"AllowRetry": true
},
"CategoryId": 25,
"CategoryName": "Transfer Money",
"SmallImageId": "42aab730-5bf5-4847-8b39-2c47f4b3503b",
"LargeImageId": "42aab730-5bf5-4847-8b39-2c47f4b3503b",
"MediumImageId": "42aab730-5bf5-4847-8b39-2c47f4b3503b",
"AmountType": 0
},
{
"Type": "QMFT",
"Id": 890,
"PayDirectProductId": 3976,
"PayDirectInstitutionId": 0,
"Name": "Transfer to Phone Test",
"ShortName": "QMT",
"Narration": "You only know your friend’s GSM no",
"CustomerField1": "E-mail",
"LogoUrl": "q.gif",
"Surcharge": "20000",
"CurrencyCode": "566",
"CurrencySymbol": "NGN",
"QuickTellerSiteUrlName": "transfertomobile",
"SupportEmail": "[email protected]",
"RiskCategoryId": "16204",
"PageFlowInfo": {
"Elements": [
{
"Title": "Beneficiary Phone Number",
"IsRequired": true,
"SortOrder": 0,
"ElementType": "TextBox",
"DataType": "Phone",
"Length": 11,
"SelectItems": [],
"ElementName": "ReciepientPhone"
},
{
"Title": "Amount",
"IsRequired": true,
"SortOrder": 2,
"ElementType": "TextBox",
"DataType": "Amount",
"Length": 12,
"SelectItems": [],
"ElementName": "Amount"
},
{
"Title": "4-digit transfer code",
"IsRequired": true,
"SortOrder": 3,
"ElementType": "TextBox",
"DataType": "Password",
"Length": 4,
"SelectItems": [],
"ElementName": "TransferPin"
},
{
"Title": "Beneficiary Email",
"IsRequired": false,
"SortOrder": 1,
"ElementType": "TextBox",
"DataType": "String",
"Length": 70,
"SelectItems": [],
"ElementName": "ReciepientEmail"
}
],
"FinishButtonName": "Transfer",
"StartPage": "Payment/PaymentDetails",
"UsesPaymentItems": false,
"PerformInquiry": true,
"AllowRetry": true
},
"CategoryId": 25,
"CategoryName": "Transfer Money",
"SmallImageId": "42aab730-5bf5-4847-8b39-2c47f4b3503b",
"AmountType": 0
}
]
},
{
"Id": 26,
"Name": "Receive Money",
"Description": "Receives money from various sources",
"Billers": [
{
"Type": "REM",
"Id": 502,
"PayDirectProductId": 3490,
"PayDirectInstitutionId": 0,
"Name": "Western Union - Receive Money",
"ShortName": "WU",
"Narration": "Western Union - Receive money",
"CustomerField1": "E-Mail",
"LogoUrl": "wu.png",
"Surcharge": "11122",
"CurrencyCode": "566",
"CurrencySymbol": "NGN",
"QuickTellerSiteUrlName": "westernunion",
"PageFlowInfo": {
"Elements": [
{
"Title": "MTCN",
"IsRequired": true,
"SortOrder": 0,
"ElementType": "TextBox",
"DataType": "Numeric",
"Length": 10,
"SelectItems": [],
"ElementName": "CustReference"
},
{
"Title": "Sender's Country",
"IsRequired": true,
"SortOrder": 1,
"ElementType": "SelectList",
"DataType": "String",
"SelectItemType": "Country",
"Length": 0,
"SelectItems": [
{
"Name": "AFGHANISTAN",
"Value": "AF"
},
{
"Name": "ALAND ISLANDS",
"Value": "AX"
},
{
"Name": "ALBANIA",
"Value": "AL"
},
{
"Name": "ALGERIA",
"Value": "DZ"
},
{
"Name": "AMERICAN SAMOA",
"Value": "AS"
},
{
"Name": "ANDORRA",
"Value": "AD"
},
{
"Name": "ANGOLA",
"Value": "AO"
},
{
"Name": "ANGUILLA",
"Value": "AI"
},
{
"Name": "ANTARCTICA",
"Value": "AQ"
},
{
"Name": "ANTIGUA AND BARBUDA",
"Value": "AG"
},
{
"Name": "ARGENTINA",
"Value": "AR"
},
{
"Name": "ARMENIA",
"Value": "AM"
},
{
"Name": "ARUBA",
"Value": "AW"
},
{
"Name": "AUSTRALIA",
"Value": "AU"
},
{
"Name": "AUSTRIA",
"Value": "AT"
},
{
"Name": "AZERBAIJAN",
"Value": "AZ"
},
{
"Name": "BAHAMAS",
"Value": "BS"
},
{
"Name": "BAHRAIN",
"Value": "BH"
},
{
"Name": "BANGLADESH",
"Value": "BD"
},
{
"Name": "BARBADOS",
"Value": "BB"
},
{
"Name": "BELARUS",
"Value": "BY"
},
{
"Name": "BELGIUM",
"Value": "BE"
},
{
"Name": "BELIZE",
"Value": "BZ"
},
{
"Name": "BENIN",
"Value": "BJ"
},
{
"Name": "BERMUDA",
"Value": "BM"
},
{
"Name": "BHUTAN",
"Value": "BT"
},
{
"Name": "BOLIVIA",
"Value": "BO"
},
{
"Name": "BOSNIA AND HERZEGOVINA",
"Value": "BA"
},
{
"Name": "BOTSWANA",
"Value": "BW"
},
{
"Name": "BOUVET ISLAND",
"Value": "BV"
},
{
"Name": "BRAZIL",
"Value": "BR"
},
{
"Name": "BRITISH INDIAN OCEAN TERRITORY",
"Value": "IO"
},
{
"Name": "BRUNEI DARUSSALAM",
"Value": "BN"
},
{
"Name": "BULGARIA",
"Value": "BG"
},
{
"Name": "BURKINA FASO",
"Value": "BF"
},
{
"Name": "BURUNDI",
"Value": "BI"
},
{
"Name": "CAMBODIA",
"Value": "KH"
},
{
"Name": "CAMEROON",
"Value": "CM"
},
{
"Name": "CANADA",
"Value": "CA"
},
{
"Name": "CAPE VERDE",
"Value": "CV"
},
{
"Name": "CAYMAN ISLANDS",
"Value": "KY"
},
{
"Name": "CENTRAL AFRICAN REPUBLIC",
"Value": "CF"
},
{
"Name": "CHAD",
"Value": "TD"
},
{
"Name": "CHILE",
"Value": "CL"
},
{
"Name": "CHINA",
"Value": "CN"
},
{
"Name": "CHRISTMAS ISLAND",
"Value": "CX"
},
{
"Name": "COCOS (KEELING) ISLANDS",
"Value": "CC"
},
{
"Name": "COLOMBIA",
"Value": "CO"
},
{
"Name": "COMOROS",
"Value": "KM"
},
{
"Name": "CONGO",
"Value": "CG"
},
{
"Name": "CONGO - THE DEMOCRATIC REPUBLIC OF THE",
"Value": "CD"
},
{
"Name": "COOK ISLANDS",
"Value": "CK"
},
{
"Name": "COSTA RICA",
"Value": "CR"
},
{
"Name": "CÔTE D'IVOIRE",
"Value": "CI"
},
{
"Name": "CROATIA",
"Value": "HR"
},
{
"Name": "CUBA",
"Value": "CU"
},
{
"Name": "CYPRUS",
"Value": "CY"
},
{
"Name": "CZECH REPUBLIC",
"Value": "CZ"
},
{
"Name": "DENMARK",
"Value": "DK"
},
{
"Name": "DJIBOUTI",
"Value": "DJ"
},
{
"Name": "DOMINICA",
"Value": "DM"
},
{
"Name": "DOMINICAN REPUBLIC",
"Value": "DO"
},
{
"Name": "ECUADOR",
"Value": "EC"
},
{
"Name": "EGYPT",
"Value": "EG"
},
{
"Name": "EL SALVADOR",
"Value": "SV"
},
{
"Name": "EQUATORIAL GUINEA",
"Value": "GQ"
},
{
"Name": "ERITREA",
"Value": "ER"
},
{
"Name": "ESTONIA",
"Value": "EE"
},
{
"Name": "ETHIOPIA",
"Value": "ET"
},
{
"Name": "FALKLAND ISLANDS (MALVINAS)",
"Value": "FK"
},
{
"Name": "FAROE ISLANDS",
"Value": "FO"
},
{
"Name": "FIJI",
"Value": "FJ"
},
{
"Name": "FINLAND",
"Value": "FI"
},
{
"Name": "FRANCE",
"Value": "FR"
},
{
"Name": "FRENCH GUIANA",
"Value": "GF"
},
{
"Name": "FRENCH POLYNESIA",
"Value": "PF"
},
{
"Name": "FRENCH SOUTHERN TERRITORIES",
"Value": "TF"
},
{
"Name": "GABON",
"Value": "GA"
},
{
"Name": "GAMBIA",
"Value": "GM"
},
{
"Name": "GEORGIA",
"Value": "GE"
},
{
"Name": "GERMANY",
"Value": "DE"
},
{
"Name": "GHANA",
"Value": "GH"
},
{
"Name": "GIBRALTAR",
"Value": "GI"
},
{
"Name": "GREECE",
"Value": "GR"
},
{
"Name": "GREENLAND",
"Value": "GL"
},
{
"Name": "GRENADA",
"Value": "GD"
},
{
"Name": "GUADELOUPE",
"Value": "GP"
},
{
"Name": "GUAM",
"Value": "GU"
},
{
"Name": "GUATEMALA",
"Value": "GT"
},
{
"Name": "GUERNSEY",
"Value": "GG"
},
{
"Name": "GUINEA",
"Value": "GN"
},
{
"Name": "GUINEA-BISSAU",
"Value": "GW"
},
{
"Name": "GUYANA",
"Value": "GY"
},
{
"Name": "HAITI",
"Value": "HT"
},
{
"Name": "HEARD ISLAND AND MCDONALD ISLANDS",
"Value": "HM"
},
{
"Name": "HONDURAS",
"Value": "HN"
},
{
"Name": "HONG KONG",
"Value": "HK"
},
{
"Name": "HUNGARY",
"Value": "HU"
},
{
"Name": "ICELAND",
"Value": "IS"
},
{
"Name": "INDIA",
"Value": "IN"
},
{
"Name": "INDONESIA",
"Value": "ID"
},
{
"Name": "IRAN - ISLAMIC REPUBLIC OF",
"Value": "IR"
},
{
"Name": "IRAQ",
"Value": "IQ"
},
{
"Name": "IRELAND",
"Value": "IE"
},
{
"Name": "ISLE OF MAN",
"Value": "IM"
},
{
"Name": "ISRAEL",
"Value": "IL"
},
{
"Name": "ITALY",
"Value": "IT"
},
{
"Name": "JAMAICA",
"Value": "JM"
},
{
"Name": "JAPAN",
"Value": "JP"
},
{
"Name": "JERSEY",
"Value": "JE"
},
{
"Name": "JORDAN",
"Value": "JO"
},
{
"Name": "KAZAKHSTAN",
"Value": "KZ"
},
{
"Name": "KENYA",
"Value": "KE"
},
{
"Name": "KIRIBATI",
"Value": "KI"
},
{
"Name": "KOREA - DEMOCRATIC PEOPLE'S REPUBLIC OF",
"Value": "KP"
},
{
"Name": "KOREA - REPUBLIC OF",
"Value": "KR"
},
{
"Name": "KUWAIT",
"Value": "KW"
},
{
"Name": "KYRGYZSTAN",
"Value": "KG"
},
{
"Name": "LAO PEOPLE'S DEMOCRATIC REPUBLIC",
"Value": "LA"
},
{
"Name": "LATVIA",
"Value": "LV"
},
{
"Name": "LEBANON",
"Value": "LB"
},
{
"Name": "LESOTHO",
"Value": "LS"
},
{
"Name": "LIBERIA",
"Value": "LR"
},
{
"Name": "LIBYAN ARAB JAMAHIRIYA",
"Value": "LY"
},
{
"Name": "LIECHTENSTEIN",
"Value": "LI"
},
{
"Name": "LITHUANIA",
"Value": "LT"
},
{
"Name": "LUXEMBOURG",
"Value": "LU"
},
{
"Name": "MACAO",
"Value": "MO"
},
{
"Name": "MACEDONIA - THE FORMER YUGOSLAV REPUBLIC OF",
"Value": "MK"
},
{
"Name": "MADAGASCAR",
"Value": "MG"
},
{
"Name": "MALAWI",
"Value": "MW"
},
{
"Name": "MALAYSIA",
"Value": "MY"
},
{
"Name": "MALDIVES",
"Value": "MV"
},
{
"Name": "MALI",
"Value": "ML"
},
{
"Name": "MALTA",
"Value": "MT"
},
{
"Name": "MARSHALL ISLANDS",
"Value": "MH"
},
{
"Name": "MARTINIQUE",
"Value": "MQ"
},
{
"Name": "MAURITANIA",
"Value": "MR"
},
{
"Name": "MAURITIUS",
"Value": "MU"
},
{
"Name": "MAYOTTE",
"Value": "YT"
},
{
"Name": "MEXICO",
"Value": "MX"
},
{
"Name": "MICRONESI - FEDERATED STATES OF",
"Value": "FM"
},
{
"Name": "MOLDOVA",
"Value": "MD"
},
{
"Name": "MONACO",
"Value": "MC"
},
{
"Name": "MONGOLIA",
"Value": "MN"
},
{
"Name": "MONTENEGRO",
"Value": "ME"
},
{
"Name": "MONTSERRAT",
"Value": "MS"
},
{
"Name": "MOROCCO",
"Value": "MA"
},
{
"Name": "MOZAMBIQUE",
"Value": "MZ"
},
{
"Name": "MYANMAR",
"Value": "MM"
},
{
"Name": "NAMIBIA",
"Value": "NA"
},
{
"Name": "NAURU",
"Value": "NR"
},
{
"Name": "NEPAL",
"Value": "NP"
},
{
"Name": "NETHERLANDS",
"Value": "NL"
},
{
"Name": "NETHERLANDS ANTILLES",
"Value": "AN"
},
{
"Name": "NEW CALEDONIA",
"Value": "NC"
},
{
"Name": "NEW ZEALAND",
"Value": "NZ"
},
{
"Name": "NICARAGUA",
"Value": "NI"
},
{
"Name": "NIGER",
"Value": "NE"
},
{
"Name": "NIGERIA",
"Value": "NG"
},
{
"Name": "NIUE",
"Value": "NU"
},
{
"Name": "NORFOLK ISLAND",
"Value": "NF"
},
{
"Name": "NORTHERN MARIANA ISLANDS",
"Value": "MP"
},
{
"Name": "NORWAY",
"Value": "NO"
},
{
"Name": "OMAN",
"Value": "OM"
},
{
"Name": "PAKISTAN",
"Value": "PK"
},
{
"Name": "PALAU",
"Value": "PW"
},
{
"Name": "PALESTINIAN TERRITORY - OCCUPIED",
"Value": "PS"
},
{
"Name": "PANAMA",
"Value": "PA"
},
{
"Name": "PAPUA NEW GUINEA",
"Value": "PG"
},
{
"Name": "PARAGUAY",
"Value": "PY"
},
{
"Name": "PERU",
"Value": "PE"
},
{
"Name": "PHILIPPINES",
"Value": "PH"
},
{
"Name": "PITCAIRN",
"Value": "PN"
},
{
"Name": "POLAND",
"Value": "PL"
},
{
"Name": "PORTUGAL",
"Value": "PT"
},
{
"Name": "PUERTO RICO",
"Value": "PR"
},
{
"Name": "QATAR",
"Value": "QA"
},
{
"Name": "RÉUNION",
"Value": "RE"
},
{
"Name": "ROMANIA",
"Value": "RO"
},
{
"Name": "RUSSIAN FEDERATION",
"Value": "RU"
},
{
"Name": "RWANDA",
"Value": "RW"
},
{
"Name": "SAINT BARTHÉLEMY",
"Value": "BL"
},
{
"Name": "SAINT HELENA",
"Value": "SH"
},
{
"Name": "SAINT KITTS AND NEVIS",
"Value": "KN"
},
{
"Name": "SAINT LUCIA",
"Value": "LC"
},
{
"Name": "SAINT MARTIN",
"Value": "MF"
},
{
"Name": "SAINT PIERRE AND MIQUELON",
"Value": "PM"
},
{
"Name": "SAINT VINCENT AND THE GRENADINES",
"Value": "VC"
},
{
"Name": "SAMOA",
"Value": "WS"
},
{
"Name": "SAN MARINO",
"Value": "SM"
},
{
"Name": "SAO TOME AND PRINCIPE",
"Value": "ST"
},
{
"Name": "SAUDI ARABIA",
"Value": "SA"
},
{
"Name": "SENEGAL",
"Value": "SN"
},
{
"Name": "SERBIA",
"Value": "RS"
},
{
"Name": "SEYCHELLES",
"Value": "SC"
},
{
"Name": "SIERRA LEONE",
"Value": "SL"
},
{
"Name": "SINGAPORE",
"Value": "SG"
},
{
"Name": "SLOVAKIA",
"Value": "SK"
},
{
"Name": "SLOVENIA",
"Value": "SI"
},
{
"Name": "SOLOMON ISLANDS",
"Value": "SB"
},
{
"Name": "SOMALIA",
"Value": "SO"
},
{
"Name": "SOUTH AFRICA",
"Value": "ZA"
},
{
"Name": "SOUTH GEORGIA AND THE SOUTH SANDWICH ISLANDS",
"Value": "GS"
},
{
"Name": "SPAIN",
"Value": "ES"
},
{
"Name": "SRI LANKA",
"Value": "LK"
},
{
"Name": "SUDAN",
"Value": "SD"
},
{
"Name": "SURINAME",
"Value": "SR"
},
{
"Name": "SVALBARD AND JAN MAYEN",
"Value": "SJ"
},
{
"Name": "SWAZILAND",
"Value": "SZ"
},
{
"Name": "SWEDEN",
"Value": "SE"
},
{
"Name": "SWITZERLAND",
"Value": "CH"
},
{
"Name": "SYRIAN ARAB REPUBLIC",
"Value": "SY"
},
{
"Name": "TAIWAN - PROVINCE OF CHINA",
"Value": "TW"
},
{
"Name": "TAJIKISTAN",
"Value": "TJ"
},
{
"Name": "TANZANIA - UNITED REPUBLIC OF",
"Value": "TZ"
},
{
"Name": "THAILAND",
"Value": "TH"
},
{
"Name": "TIMOR-LESTE",
"Value": "TL"
},
{
"Name": "TOGO",
"Value": "TG"
},
{
"Name": "TOKELAU",
"Value": "TK"
},
{
"Name": "TONGA",
"Value": "TO"
},
{
"Name": "TRINIDAD AND TOBAGO",
"Value": "TT"
},
{
"Name": "TUNISIA",
"Value": "TN"
},
{
"Name": "TURKEY",
"Value": "TR"
},
{
"Name": "TURKMENISTAN",
"Value": "TM"
},
{
"Name": "TURKS AND CAICOS ISLANDS",
"Value": "TC"
},
{
"Name": "TUVALU",
"Value": "TV"
},
{
"Name": "UGANDA",
"Value": "UG"
},
{
"Name": "UKRAINE",
"Value": "UA"
},
{
"Name": "UNITED ARAB EMIRATES",
"Value": "AE"
},
{
"Name": "UNITED KINGDOM",
"Value": "GB"
},
{
"Name": "UNITED STATES",
"Value": "US"
},
{
"Name": "UNITED STATES MINOR OUTLYING ISLANDS",
"Value": "UM"
},
{
"Name": "URUGUAY",
"Value": "UY"
},
{
"Name": "UZBEKISTAN",
"Value": "UZ"
},
{
"Name": "VANUATU",
"Value": "VU"
},
{
"Name": "VATICAN CITY STATE",
"Value": "VA"
},
{
"Name": "VENEZUELA",
"Value": "VE"
},
{
"Name": "VIET NAM",
"Value": "VN"
},
{
"Name": "VIRGIN ISLANDS - BRITISH",
"Value": "VG"
},
{
"Name": "VIRGIN ISLANDS - U.S.",
"Value": "VI"
},
{
"Name": "WALLIS AND FUTUNA",
"Value": "WF"
},
{
"Name": "WESTERN SAHARA",
"Value": "EH"
},
{
"Name": "YEMEN",
"Value": "YE"
},
{
"Name": "ZAMBIA",
"Value": "ZM"
},
{
"Name": "ZIMBABWE",
"Value": "ZW"
}
],
"ElementName": "PayerCountryCode"
},
{
"Title": "Receiving Account Type",
"IsRequired": true,
"SortOrder": 3,
"ElementType": "SelectList",
"DataType": "String",
"SelectItemType": "AccountType",
"Length": 0,
"SelectItems": [
{
"Name": "Current",
"Value": "20"
},
{
"Name": "Savings",
"Value": "10"
},
{
"Name": "Not Sure",
"Value": "00"
}
],
"ElementName": "PayeeAccountType"
},
{
"Title": "Expected Amount",
"IsRequired": true,
"SortOrder": 4,
"ElementType": "TextBox",
"DataType": "Amount",
"Length": 12,
"SelectItems": [],
"ElementName": "Amount"
},
{
"Title": "Receiving Currency",
"IsRequired": true,
"SortOrder": 5,
"ElementType": "SelectList",
"DataType": "String",
"SelectItemType": "Currency",
"Length": 0,
"SelectItems": [
{
"Name": "Naira",
"Value": "566"
},
{
"Name": "US Dollars",
"Value": "840"
}
],
"ElementName": "ExpectedCurrency"
},
{
"Title": "Receiving Account Number (NUBAN Only)",
"IsRequired": true,
"SortOrder": 2,
"ElementType": "TextBox",
"DataType": "Numeric",
"Length": 20,
"SelectItems": [],
"ElementName": "PayeeAccountNumber"
},
{
"Title": "Firstname (Receiving Account)",
"IsRequired": true,
"SortOrder": 6,
"ElementType": "TextBox",
"DataType": "String",
"Length": 40,
"SelectItems": [],
"ElementName": "PayeeFirstname"
},
{
"Title": "Surname (Receiving Account)",
"IsRequired": true,
"SortOrder": 7,
"ElementType": "TextBox",
"DataType": "String",
"Length": 40,
"SelectItems": [],
"ElementName": "PayeeSurname"
},
{
"Title": "Mobile Number",
"IsRequired": true,
"SortOrder": 12,
"ElementType": "TextBox",
"DataType": "Numeric",
"Length": 15,
"SelectItems": [],
"ElementName": "ReceiverPhoneNumber"
},
{
"Title": "Answer to Test Question",
"IsRequired": false,
"SortOrder": 13,
"ElementType": "TextBox",
"DataType": "String",
"Length": 40,
"SelectItems": [],
"ElementName": "TestAnswer"
}
],
"FinishButtonName": "Receive Money",
"StartPage": "Payment/PaymentDetails",
"UsesPaymentItems": true,
"PerformInquiry": false,
"AllowRetry": false
},
"PaymentOptionsPageHeader": "Western Union - Receive Money - Pick your bank",
"PaymentOptionsTitle": "Banks offering to receive Western Union money transfers on bank accounts",
"CategoryId": 26,
"CategoryName": "Receive Money",
"SmallImageId": "010995fa-b286-4d9f-b9d0-74a2cd2576d3",
"LargeImageId": "e9447628-6094-4018-a285-1ed5b9b4d350",
"AmountType": 0
}
]
}
]
},
"ResponseCode": "90000",
"ResponseCodeGrouping": "SUCCESSFUL"
}
Or you can make a Get call to Get Billers By Category.
Request:
curl 'https://qa.interswitchng.com/quicktellerservice/api/v5/services/categories' \
--H 'Authentication: Bearer Token'
--H 'terminalId: <YOUR_TERMINAL_ID>' \
--H 'Content-Type: application/json'
--X GET
Response:
{
"BillerCategories": [
{
"Id": 1,
"Name": "Utility Bills",
"Description": "Pay your utility bills here",
"Billers": []
},
{
"Id": 2,
"Name": "Cable TV Bills",
"Description": "Pay for your cable TV subscriptions here",
"Billers": []
},
{
"Id": 3,
"Name": "State Payments",
"Description": "Pay state taxes",
"Billers": []
},
{
"Id": 4,
"Name": "Mobile/Recharge",
"Description": "Recharge your phone",
"Billers": []
},
{
"Id": 7,
"Name": "Donations",
"Description": "Donate to a worthy cause",
"Billers": []
},
{
"Id": 8,
"Name": "Phone Bills",
"Description": "Pay all post paid phone bills",
"Billers": []
},
{
"Id": 9,
"Name": "Subscriptions",
"Description": "Pay for your other subscriptions (like ISP) here",
"Billers": []
},
{
"Id": 11,
"Name": "Embassy Payments",
"Description": "Make your embassy payments here",
"Billers": []
},
{
"Id": 12,
"Name": "Tax Payments",
"Description": "Tax Payments",
"Billers": []
},
{
"Id": 13,
"Name": "Insurance/Smart",
"Description": "Insurance Payments",
"Billers": []
},
{
"Id": 14,
"Name": "Others",
"Description": "Others",
"Billers": []
},
{
"Id": 15,
"Name": "Airlines",
"Description": "Airlines",
"Billers": []
},
{
"Id": 16,
"Name": "Transport",
"Description": "Transport",
"Billers": []
},
{
"Id": 17,
"Name": "Products and Services",
"Description": "Products and Services",
"Billers": []
},
{
"Id": 18,
"Name": "Funds Transfer",
"Description": "Funds Transfer",
"Billers": []
},
{
"Id": 19,
"Name": "Microfinance",
"Description": "Microfinance",
"Billers": []
},
{
"Id": 20,
"Name": "Mobile Money",
"Description": "Load your mobile wallet",
"Billers": []
},
{
"Id": 22,
"Name": "PayChoice",
"Description": "Upperlink PayChoice Schools",
"Billers": []
},
{
"Id": 23,
"Name": "Event Tickets",
"Description": "Event Tickets",
"Billers": []
},
{
"Id": 24,
"Name": "Quickteller Business",
"Description": "Revenue Collections",
"Billers": []
},
{
"Id": 25,
"Name": "Transfer Money",
"Description": "Transfers money to various destinations",
"Billers": []
},
{
"Id": 26,
"Name": "Receive Money",
"Description": "Receives money from various sources",
"Billers": []
},
{
"Id": 27,
"Name": "Religious Institutions",
"Description": "Give for Religious cause",
"Billers": []
}
],
"ResponseCode": "90000",
"ResponseCodeGrouping": "SUCCESSFUL"
}
Step 2: Fetch the payment Items.
Make an API request to the Get Biller Payment Items endpoint including the necessary path parameter, specifically the billerId
. This request will provide you with a list of items the biller offers.
while passing the required path parameter - billerId. This will give a list of items that the biller provides.
Request:
curl https://qa.interswitchng.com/quicktellerservice/api/v5/services/options?serviceid=17589 \
-H "Authorization: Bearer <TOKEN>" \
-H "Content-Type: application/json" \
-H "TerminalID: <YOUR_TERMINAL_ID>" \
-X GET
Response:
{
"PaymentItems": [
{
"Id": "01",
"Name": "Abuja Disco Buypower Prepaid",
"BillerName": "Abuja Disco Buy Power Prepaid",
"ConsumerIdField": "CustomerRef",
"Code": "01",
"BillerType": "PHV",
"ItemFee": "0",
"Amount": "0",
"BillerId": "17589",
"BillerCategoryId": "1",
"CurrencyCode": "566",
"CurrencySymbol": "NGN",
"ItemCurrencyCode": "566",
"ItemCurrencySymbol": "NGN",
"Children": [],
"IsAmountFixed": true,
"SortOrder": 0,
"PictureId": 0,
"PaymentCode": "051758901",
"AmountType": 2,
"PaydirectItemCode": "051760201"
}
],
"ResponseCode": "90000",
"ResponseCodeGrouping": "SUCCESSFUL"
}
Step 3: Verify the customer ID
Make an API request to the Customer Validation endpoint. This call verifies the customer ID. You should verify that the customer exists before making the payment.
Request:
curl https://qa.interswitchng.com/quicktellerservice/api/v5/Transactions/validatecustomers \
-H "Authorization: Bearer <TOKEN>" \
-H "Content-Type: application/json" \
-H "TerminalID: <your_terminal_id>" \
-D '{
"customers": [
{
"PaymentCode": "0488051528",
"CustomerId": "08124888436"
}
],
"TerminalId": "3pbl"
} ''
-X POST
Response:
{
"Customers": [
{
"BillerId": 0,
"PaymentCode": "48001",
"CustomerId": "0000000001",
"ResponseCode": "90000",
"FullName": "",
"Amount": 500000,
"AmountType": 0,
"AmountTypeDescription": "AnyAmount",
"Surcharge": 2500
}
],
"ResponseCode": "90000",
"ResponseCodeGrouping": "SUCCESSFUL"
}
Step 4: Make Payment
Initiate a payment by calling the Bill Payment Advice endpoint and passing the required parameters and fields
Request:
curl https://qa.interswitchng.com/quicktellerservice/api/v5/Transactions \
-H "Authentication: Bearer <TOKEN>" \
-H "Content-Type: application/json" \
-H "TerminalID: <YOUR_TERMINAL_ID>" \
-d '{“paymentCode”:” 0488051528″,“customerId”:”2348124888436″,“customerMobile”:”2348124888436″,“customerEmail”:”[email protected]”,“amount”:”10000″,“requestReference”:”122200898163″}' \
-X POST
Response:
{
"TransactionRef": "PBL|Web|3pbl0001|VerveECa|010223180453|4WNYQJ3NDB",
"ApprovedAmount": "10000",
"AdditionalInfo": {},
"ResponseCode": "90000",
"ResponseDescription": "Success",
"ResponseCodeGrouping": "SUCCESSFUL"
}
After testing step 4, If the transaction is successful, a virtual card tied to your account is debited, and value is given to the customer. If the transaction fails, there will be no debit to the virtual card.
Step 5: To get a transaction status.
Make a request to the Query Transaction endpoint to get the transaction status.
Request:
curl https://qa.interswitchng.com/quicktellerservice/api/v5/Transactions?requestRef=requestReferencevalue\
-H "Authorization: Bearer <TOKEN>" \
-H "Content-Type: application/json" \
-H "TerminalID: <YOUR_TERMINAL_ID>" \
-X GET
Response:
{
"billPayment": {
"biller": "MCN",
"customerId1": "000000001",
"customerId2": null,
"paymentTypeName": "Family",
"paymentTypeCode": "COFAMW4",
"billerId": "104"
},
"amount": "2000",
"currencyCode": "566",
"customer": "000000001",
"customerEmail": "[email protected]",
"customerMobile": "08065186175",
"paymentDate": "7/18/2016 8:53:39 AM",
"requestReference": "119420151169",
"serviceCode": "COFAMW4",
"serviceName": "Family",
"serviceProviderId": "104",
"status": "Completed",
"surcharge": "100",
"transactionRef": "FTH|Web|3FTH0001|MCN|180716085339|00000002",
"transactionResponseCode": "90000",
"transactionSet": "BillPayment"
}
Updated about 1 year ago